
作者|孟阳玉倩、马晓萌
2025年,大健康行业在创新激励与监管严格化的双重驱动下迈向规范化新阶段。作为长期关注大健康行业的律师,我们梳理行业立法、执法动态,聚焦年度核心法律热点与典型案例,拆解监管逻辑,为企业筑牢合规根基、把握发展机遇提供实操建议。
《2025年大健康行业年度法律观察》分为立法篇(2025年大健康行业法律年度观察-立法篇(上),2025年大健康行业年度法律观察-立法篇(下))和执法篇。本篇为执法篇,我们将为各位读者梳理2025年度医疗大健康领域的执法动态。
一、
医药反腐
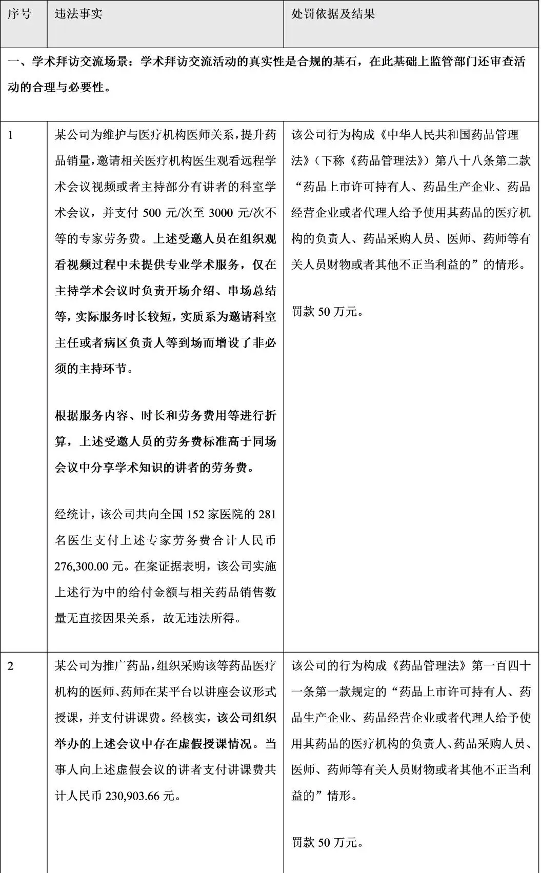
对于医药行业而言,核心风险主要集中在两大领域:商业贿赂风险与垄断风险。其中,商业贿赂风险的治理尤为关键,它不仅关乎维护公平的市场竞争秩序,更与医保治理“虚高药价”的治理目标、纪委监委对医疗机构及医务人员正风肃纪反腐的监察工作深度交织。
自2023年中央纪委国家监委部署开展全国医药领域腐败问题集中整治以来,医药反腐的监管力度持续加码,执法活动已从专项整治转向常态化、穿透式监管。当前执法呈现出以下鲜明特征:
多部门协同、联合执法:纪检监察、市场监管、医保、税务等部门形成合力,实现对医药全链条的立体监管。
穿透式监管,覆盖多元场景:监管不再局限于传统的红包、回扣等显性贿赂,对讲课费、CSO服务、捐赠赞助等商业行为的合法性审查日趋严格。缺乏真实业务支撑、仅靠纸面隔离的“伪合规”活动,被认定为商业贿赂的风险显著升高。
多重法律后果叠加:单一商业贿赂行为可能触发连锁式法律责任,包括合同无效、行政处罚、刑事追责、税务处罚,以及医保招采失信等行业禁入后果。
我们选取近年来典型案例如下。







二、
医药领域反垄断执法
2025年,医药领域反垄断执法呈现强化态势,其中两起典型案件尤为引人关注——上海信谊联合医药药材有限公司等经营者达成并实施垄断协议案(以下简称“上海信谊案”)、郭某某组织4家地塞米松磷酸钠原料药经营者达成并实施垄断协议案(以下简称“地塞米松磷酸钠案”)。这两起案件均涉及自然人主动参与“组织达成并实施垄断协议”的行为,执法机关依法对相关责任自然人追究法律责任,彰显了反垄断执法中“个人责任与企业责任并重”的鲜明导向。
其中,上海信谊案具有标志性意义,该案是2022年《反垄断法》修正后,新增“个人责任”条款以来的首例“个人+企业”双罚案件。该案中,执法机关认定上海信谊联合医药药材有限公司等3家企业达成并实施垄断协议,对3家涉案企业合计罚没款项达2.2亿元;同时,对直接参与组织、实施该垄断协议的上海信谊业务部门总经理,依法处以50万元罚款,明确了企业高管作为直接责任人的法律责任边界。
另一起地塞米松磷酸钠案中,执法机关明确认定自然人郭某某为涉案垄断协议的核心组织者,其通过沟通联络、组织协商等方式,推动4家地塞米松磷酸钠原料药经营者达成垄断协议,据此对郭某某处以顶格500万元罚款;此外,对4家涉案企业中参与实施垄断协议的4位直接负责人(含总经理、董事长等高管),分别处以60万元罚款,同时对4家涉案企业合计罚没款项达3.4亿元,形成了反垄断法项下“单位+高管”双罚制的全方位追责格局。
三、
医疗保障基金执法
在行文之时,某跨国药企在其2025年年报中披露其中国公司前高级管理人员因涉嫌医保诈骗被提起公诉。这一事件并非孤立个案,而是近年来国家对医保骗保行为持续高压打击的缩影。
据最高人民法院数据,2024年全国法院一审审结医保骗保犯罪案件1156件,涉及2299人,一审结案数同比增长131.2%,共挽回医保基金损失4.02亿余元。打击范围已覆盖医保犯罪全链条,既包括定点医药机构、参保人员,也包括倒卖医保药品的下游行为人。从行为特征来看,医保违法犯罪的手段日趋隐蔽和多样:既有虚增医药服务、篡改医学文书等传统骗保方式,也出现了利用新型诊疗场景、跨区域流转药品等复杂作案模式。
除如下最高院公布的涉及医保骗保犯罪的司法案例之外,2025年,国家医疗保障局在官方网站“曝光台”栏目连续发布四期个人骗取医保基金的典型案例,涉及违规超量购药并倒卖骗取医保基金、伪造票据骗保、伪造病历材料骗取慢性病待遇等违法行为。这些典型案例的集中曝光,充分彰显了政府部门对欺诈骗保行为零容忍的执法态度,持续释放出严厉打击各类医保基金违法违规行为、坚决守护医保基金安全的强烈信号。
在此背景下,企业更需对涉及医保的“创新项目”保持高度审慎:一方面,应将医保合规作为项目立项与推进的前置条件,对创新诊疗模式、药品推广及支付方式等环节开展全面合规评估,避免以“创新”之名触碰医保监管红线;另一方面,需系统性强化员工合规意识,通过常态化培训、案例警示与责任传导,让医保合规要求内化为全员行为准则,同时完善项目全流程合规管控机制,提升从方案设计到落地执行的合规能力,从源头防范医保违法风险。

四、
医疗广告合规执法
2025年成为医疗广告监管执法标准细化的关键一年。国家市场监督管理总局陆续发布《医疗广告监管工作指南》《医疗广告认定指南》,以及《〈广告法〉适用问题执法指南(一)》(市监广发〔2025〕55号)《〈广告法〉适用问题执法指南(二)》(市监广发〔2025〕60号)等文件(详见立法篇(下)),进一步界定医疗广告边界、细化违法认定标准、统一执法尺度。
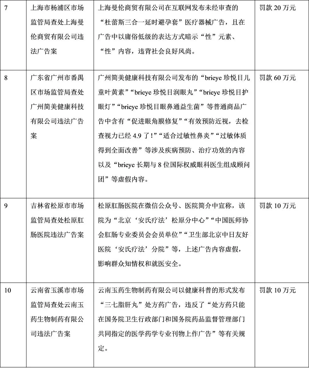
互联网医疗广告成为执法重点。2025年10月16日、2026年2月2日,国家市场监督管理总局先后两批公布共20起互联网违法广告典型案例,其中10起直接涉及医药健康领域,集中反映当前监管重点与高发违法类型:
发布未经审查的药品、医疗器械、医疗美容广告
以健康科普名义变相发布处方药广告
违规在广告中推介医疗用毒性药品
使用虚假信息、虚假效果进行宣传误导
套用、冒用其他广告审查批准文号
广告内容低俗,以暗示“性”元素、“性”内容违规营销
上述案例集中体现监管层对医疗大健康领域广告的高压整治、穿透认定、从严处罚态势,也为行业划出清晰合规红线。医药企业应以此为警示,全面强化广告全流程合规管理,在内容创作、渠道发布、资质审核、审查流程等环节建立闭环管控,切实防范广告违法带来的行政、刑事与品牌声誉风险。


五、
医疗器械网络销售执法
2025年4月15日、7月18日、11月21日,国家药监局分别公布了3批共15起医疗器械网络销售违法违规案件信息,所涉高频违法情形包括:
未取得医疗器械经营许可证销售第三类医疗器械(违反《医疗器械监督管理条例》第四十二条);
从事第二类医疗器械经营未办理备案(违反《医疗器械监督管理条例》第四十一条);
销售无合格证明文件、说明书和标签不符合规定的医疗器械,或医疗器械说明书、标签的内容与经注册或者备案的相关内容不一致(违反《医疗器械监督管理条例》第三十九条);
销售未依法注册的第二类医疗器械、未建立并执行进货查验记录制度(违反《医疗器械监督管理条例》第四十五条、第五十五条);
未按照要求在产品页面展示医疗器械注册证等信息(违反《医疗器械网络销售监督管理办法》第十条);
擅自扩大经营范围或变更经营场所(违反《医疗器械经营监督管理办法》第十五条规定)。

2025年,大健康行业的监管格局呈现“全领域覆盖、全链条穿透、全主体追责”的鲜明特征,医药反腐、反垄断、医保基金监管、医疗广告合规、医疗器械网络销售监管五大核心领域的执法力度持续加码、执法标准不断细化。
从执法趋势来看,监管部门已实现从“专项整治”到“常态化监管”的转变,多部门协同执法成为常态,大数据、AI等技术手段推动监管向“穿透式”升级,且愈发注重“个人责任与企业责任并重”,企业高管、直接责任人的法律风险显著提升;从违法情形来看,各类 “伪合规”“变相违法”行为成为监管打击重点,商业行为的真实性、合理性、必要性成为合规认定的核心标尺。
对于大健康行业企业而言,合规能力已经成为必要的竞争力。企业需摒弃侥幸心理,树立 “全面合规、全员合规、全程合规”的理念:一方面,需结合行业监管要求,完善内部合规管理制度,针对医药反腐、反垄断、医保合规等核心领域建立专项合规体系,强化对学术交流、CSO服务、广告宣传、医疗器械销售等重点环节的全流程管控;另一方面,需加强员工合规培训与案例警示,将合规要求内化为全员行为准则,同时建立合规风险排查与应急处置机制,及时发现并化解潜在合规风险。
创新是大健康行业的核心发展动力,而合规是创新的前提与保障。在监管与创新的双重驱动下,唯有将合规深度融入企业经营发展的各个环节,才能在筑牢风险防线的同时,把握行业创新发展机遇,实现企业的可持续发展。未来,随着大健康行业立法与执法的持续完善,合规能力将成为企业核心竞争力的重要组成部分,唯有坚守合规底线,方能行稳致远。
版权与免责
本文章仅供业内人士参考,不应被视为任何意义上的法律意见。未经世辉律师事务所书面同意,本文章不得被用于其他目的。如需转载,请注明来源。如您对本文文章的内容有任何疑问,可联系世辉律师事务所。
作者简介

孟阳玉倩|合伙人
mengyyq@shihuilaw.com
孟阳玉倩律师主要从事争议解决、健康与生命科学以及合规监管业务。孟律师协助客户处理了诸多重大疑难民商事纠纷、民刑交叉案件,代表上市公司、国企、金融机构、跨国公司处理各类合同、股权、控制权争议、资源勘探开发、经销合同、产品质量、金融合同纠纷、反不正当竞争、商业秘密、证券虚假陈述案件。孟律师曾协助多家知名企业应对监管机构的行政调查,包括来自证监会、市场监督管理局、纪委监委等机构围绕反不正当竞争、广告法、产品质量以及消费者权益保护领域的各类调查。孟律师在健康与生命科学领域尤其经验丰富,拥有为各类医药健康企业提供调查应对、诉讼争议解决和合规咨询的丰富经验。孟律师服务过的客户涵盖了从药品和医疗器械的生产与经营企业到保健品企业、合同销售组织、药品研发机构,以及新兴的互联网医疗平台,业务范围涉及研发、临床、产品上市、营销推广等各个阶段的争议事件处理,包括经销合同纠纷、产品责任纠纷、反不正当竞争纠纷、临床试验过程中的不良反应纠纷、医疗损害责任纠纷、产品召回纠纷等,以及协助医药健康企业应对药监部门、市场监督管理部门、纪委监委的调查。基于在健康与生命科学行业的深耕,孟律师擅长为企业搭建、完善符合企业特点与监管水位的合规体系。在合规监管领域,孟律师曾代表中国企业应对多边开发银行(MDB)的合规问询、调查及制裁,为企业提供顾问/合规监督官职责的专业支持,成功协助多家企业通过一体化合规体系避免或减轻不利制裁。其主办的世界银行制裁解禁项目中,客户合规成效获世行高度认可并获评合规经验分享“导师”,树立行业标杆案例。孟阳玉倩律师系北京市律师协会涉外律师人才库律师。孟律师被国际权威法律评级机构The Legal 500评为“2026年度大中华区重点推荐律师:医疗健康与生命科学”。

马晓萌|律师
maxm@shihuilaw.com
马晓萌律师的主要业务领域是民商事诉讼和仲裁,亦涉足健康与生命科学领域的合规监管业务。马晓萌律师曾参与处理多类型的民商事纠纷案件,涉及的行业包括医疗、供应链管理、汽车、传统制造业、金融、互联网、建设工程等。马晓萌律师具备全面的境内外争议解决实操经验,曾深度参与中国国际经济贸易仲裁委员会、北京仲裁委员会、深圳国际仲裁院、香港国际仲裁中心等仲裁机构审理的仲裁案件以及国内多地各级法院进行的民商事诉讼及执行案件,能够为企业提供从争议预防、协商谈判到仲裁诉讼、强制执行的全链条法律服务支持。
往期推荐
01 |
02 |
03 |
04 |



