报 告 核 心 内 容 介 绍
Science Technology
中国医疗服务行业正经历一场深刻的结构性变革,从粗放增长转向以“质量、效率与价值”为核心的新发展阶段。在政策、技术、资本和需求的共同驱动下,七大高价值赛道——民营眼科、生殖、体检、口腔、第三方消毒供应中心、“互联网+护理服务”及医药即时零售——正成为行业创新与投资的焦点。
以下是该报告的关键信息总结归纳:
一、 2025年行业全景:触底回升,转型升级
- 市场基础庞大: 2025年中国医疗服务产业整体规模预计达10.5万亿元。
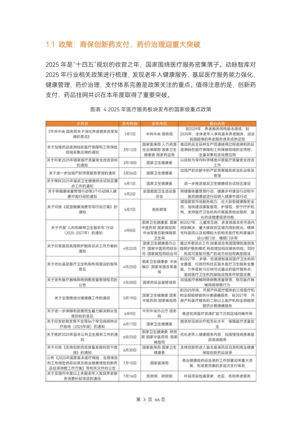
- 政策导向明确: 聚焦老年健康、基层能力强化、支付体系优化(如商保创新药目录、药品挂网共识)。
- 企业动态: 数智化(AI大模型)、专科化、业务边界拓展是主旋律。
- 资本市场: 融资更理性,资金流向AI创新与政策导向明确的细分领域;IPO有所回暖。
二、 七大高价值赛道深度洞察
1. 民营医疗(眼科、生殖、体检、口腔)
- 共同特征: 政策支持强、医保依赖度低、市场需求处于成长期。
- 眼科: 眼视光业务成破局关键,竞争从规模转向区域深耕、人群精细化(如儿童青少年)和AI赋能(如萌鹰眼科、贝瞳少儿眼科)。
- 生殖: 医保纳入后,头部机构转向构建“门诊+医院”协同模式和多学科诊疗(MDT)体系,以攻克疑难杂症(如木棉花生殖)。
- 体检: 头部企业迈入全生命周期健康管理新阶段,从“查病”向“防病”和“管病”延伸(如平安健康检测中心)。
- 口腔: 在集采压力下,通过AI赋能(如美维口腔的DSO模式)和人才机制优化来提升核心竞争力。
2. 第三方医疗服务(消毒供应中心)
- 市场潜力: 千亿级赛道,但国内渗透率远低于美国(近70%)。
- 核心驱动力: 医院在DRG/DIP支付改革下有强烈的降本增效需求。
- 破局关键: 构建信息化质量闭环、加强专业人才培养、探索应急物流(如低空配送)等能力。
3. 互联网医疗(“互联网+护理服务” & 医药即时零售)
- “互联网+护理服务”: 受益于老龄化和政策支持,形成2C、2B2C、政府主导三大模式,资源整合与全国性布局是竞争壁垒。
- 医药即时零售: 已从零售渠道演进为健康服务生态。美团医药健康凭借本地供给网络、多元履约、深入供应链构建了强大护城河。
三、 2026年十大预测
- 区域深耕取代全国扩张: 企业将聚焦核心区域,做深做透。
- 垂直人群精准定位: 针对儿童青少年、老年人、职场人群等提供精细化服务。
- 机构运营管理数智化: AI和大模型将成为运营的核心基础设施。
- 捕捉跨境出海新机遇: 专科化、轻资产的出海模式(如并购、技术输出)将成为主流。
- 线上渠道升级为核心阵地: 线上成为品牌建设、患者教育和销售转化的核心。
- 服务场景延展至院外: 家庭、社区等院外场景成为服务新前沿。
- 从以治疗为中心到全周期健康管理: 覆盖预防、筛查、诊疗、康复的全流程服务成为标配。
- AI诊疗迈向智能体时代: 医疗AI将从辅助工具升级为能独立完成部分诊疗流程的“智能体”。
- 专科服务更细致细分: 体重管理、长寿医学等高度专科化赛道快速崛起。
- 资本趋势:从广撒网到聚焦: 资金将更集中于AI创新和政策导向明确的细分领域。
总结
该白皮书描绘了一个充满机遇与挑战并存的医疗服务新图景。行业的未来赢家将是那些能够深刻理解政策导向、精准把握细分需求、并有效利用AI等新技术,从而在特定区域、特定人群、特定专科中建立起高质量、高效率、高价值服务体系的企业。





















2026 研报 网盘 群
欢 迎 加 入
免责声明:
本文由我方原创撰写,文中引用的数据、信息均来自公开可查的权威来源(如上市公司公告、政府文件、行业报告等),已注明来源,仅用于说明与分析,符合合理使用原则。我们尊重知识产权,如权利人认为引用内容有侵权问题,请通过邮箱 2428997757@qq.com 联系,我们将在48小时内核实处理。本文内容仅供参考,不构成任何决策建议。


