



















清晰完整版报告已上传至星球


第一章——全球ESG发展概况
全球ESG信息披露情况
全球ESG投资情况
全球ESG发展趋势与政策演进(1/2)
全球ESG发展趋势与政策演进(2/2)
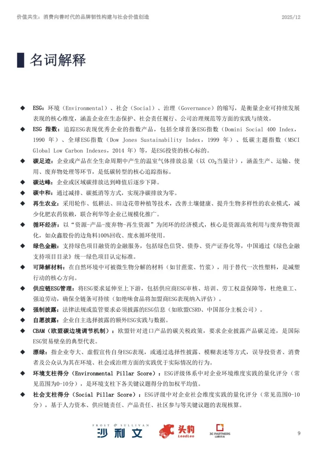
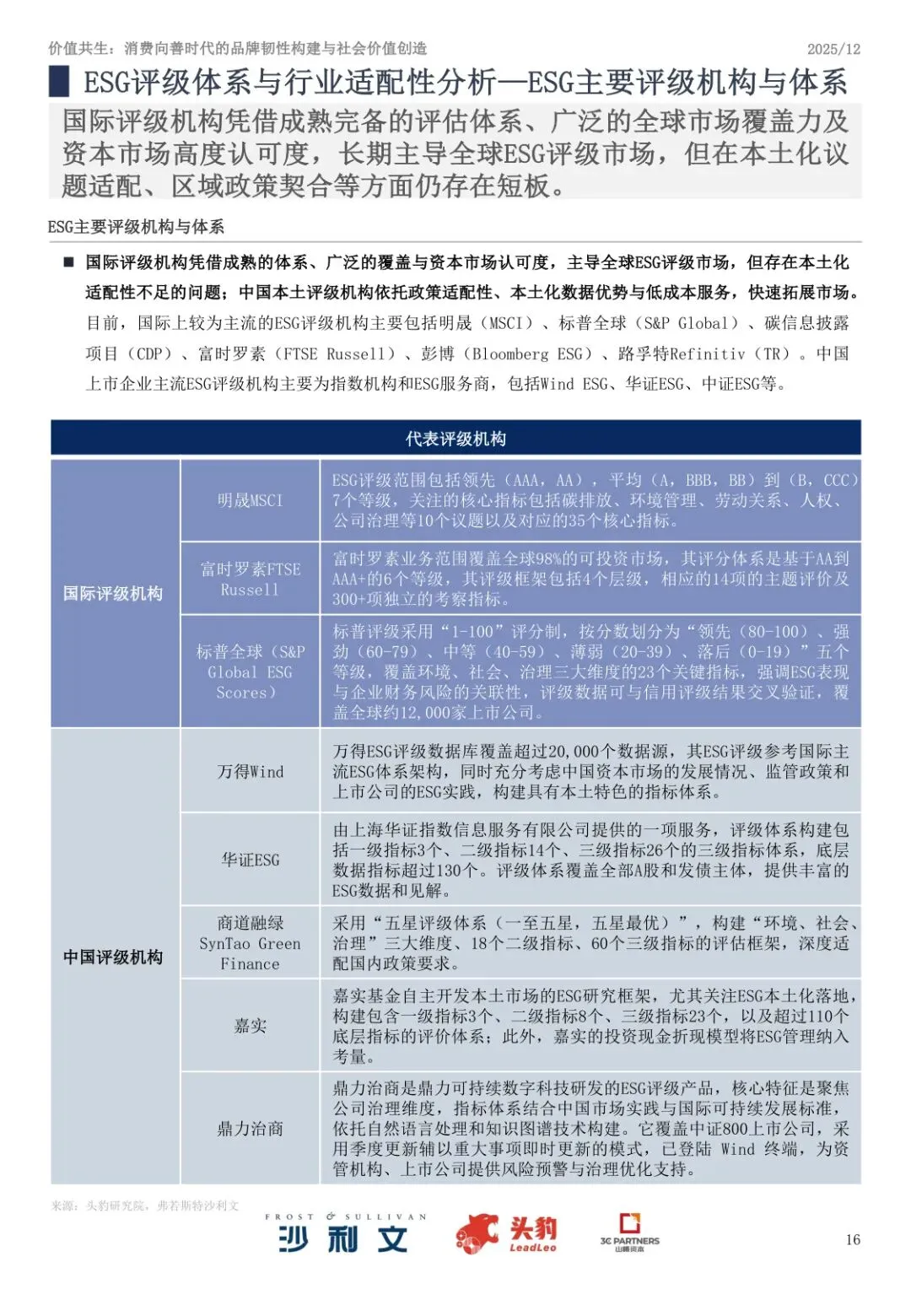
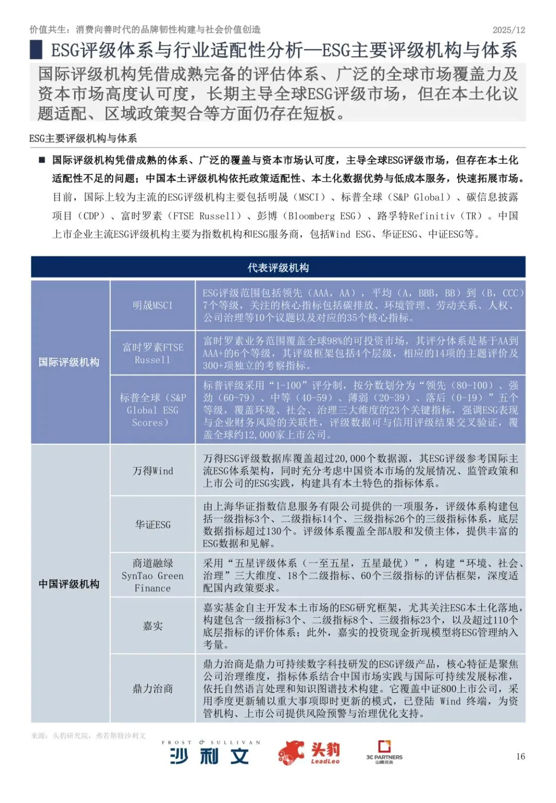
ESG评级体系与行业适配性分析-ESG主要评级机构与体系
ESG评级体系与行业适配性分析-MSCI ESG评分层级结构
ESG评级体系与行业适配性分析-商道融绿 ESG评级框架
全球与中国ESG发展核心差异对比
中国ESG发展所处阶段
中国ESG政策推动与监管动向(1/2)
中国ESG政策推动与监管动向(2/2)
中国ESG发展现状-ESG信息披露情况
中国ESG发展现状-温室气体排放情况
第二章——中国消费行业ESG实践现状
细分行业ESG披露现状
消费类企业披露路径与指标口径
消费行业ESG政策导向对行业的影响(1/2)
消费行业ESG政策导向对行业的影响(2/2)
消费类企业治理结构特征
国际消费品牌ESG发展情况对比
消费行业ESG发展趋势
第三章——消费品牌ESG实践典型案例分析
幺麻子
吉香居
老坛子
Oatly噢麦力
立高
西麦食品
众鑫股份
铁骑力士


