手机版
二维码
购物车
(
0
)
供应
求购
公司
团购
展会
资讯
招商
品牌
人才
知道
专题
图库
视频
下载
商圈
推广
热搜:
采购方式
甲带
滤芯
气动隔膜泵
带式称重给煤机
减速机型号
无级变速机
链式给煤机
履带
减速机
首页
供应
求购
公司
团购
展会
资讯
招商
品牌
人才
知道
专题
图库
视频
下载
商圈
首页
>
资讯
>
社会热点
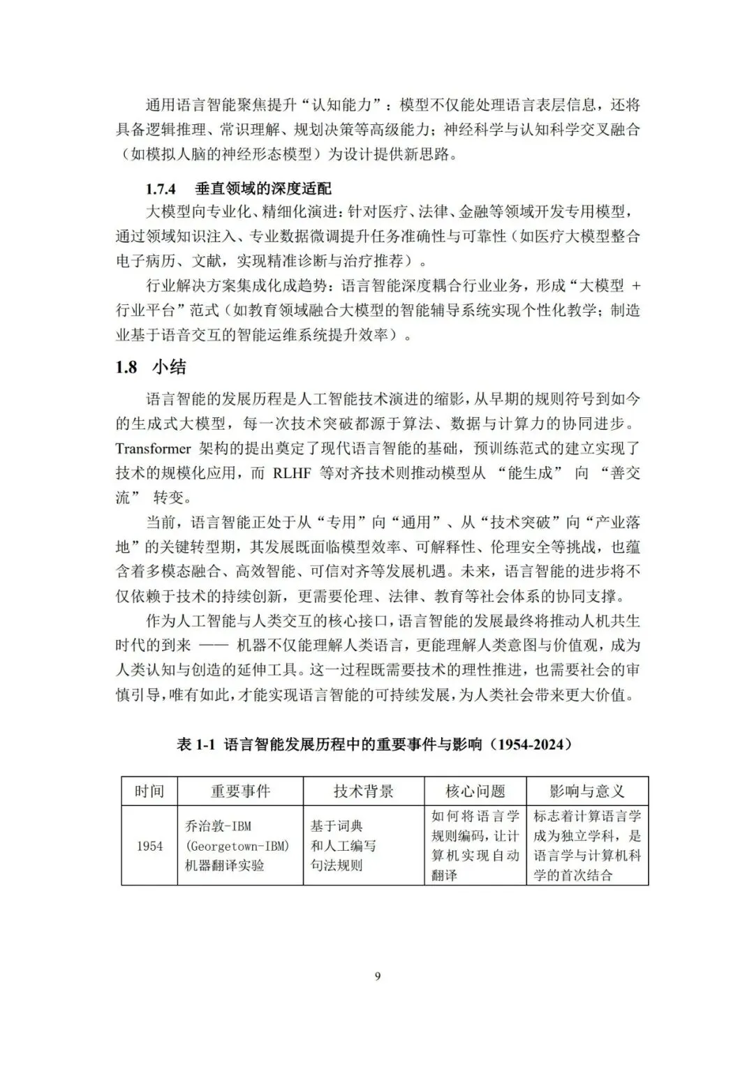
中国人工智能学会系列白皮书⸺语言智能
日期:2026-02-11 11:12:01 来源:网络整理 作者:本站编辑
评论:0
中国人工智能学会系列白皮书⸺语言智能
在人工智能与数字文明深度交融的时代背景下,语言智能作为人机协同的核 心驱动力,正以前所未有的速度重塑教育体系、跨文化交流、产业创新与社会治 理模式。
为系统梳理该领域的技术演进、学科构建与应用生态,本白皮书汇聚产 学研多方智慧,围绕“技术
-
学科
-
应用”三维体系展开深度探索,深度解构其技 术攻坚路径、生态构建逻辑与治理挑战,旨在为技术探索者、政策设计者及产业 实践者提供前沿洞察与决策参考。
白皮书首先纵览语言智能发展轨迹,揭示其从规则驱动、统计学习到深度学 习的范式跃迁规律,勾勒出技术从感知理解向认知推理跃升的进化路线;进而奠 定学科根基,通过界定理论边界与时代必要性,构建“核心框架
-
技术体系
-
学科 关系”三维模型,并探索外语学科智能化转型的实践路径;最终聚焦技术内核, 围绕语言理解(机器的“读心术”)、语言生成(“创作力觉醒”)与语言交互 (人机“灵魂对话”)三大核心能力,将可信安全深度嵌入技术基因,确立“能 力越强,防护越密”的同步进化准则。
白皮书聚焦四大关键应用场景:教育智能通过作文批改的“篇章要素抽取
→
跨提示评分
→
可解释反馈”全链优化,及儿童语言评价的多维度框架,实现从结 果判定到过程干预的跃升;跨语言服务针对东南亚低资源语言(如老挝语),突 破语料与文化瓶颈,构建“神经机器翻译
→
知识增强
→
大模型优化”技术梯队; 社会治理依托负面情感分析攻克反讽识别与隐式情绪挖掘,筑牢公共安全与金融 风控决策基座;多模态关联以多模态知识图谱为枢纽驱动跨模态语义对齐及多跳 推理,助推工业质检、医疗诊断等场景智能升级。
白皮书通过“总结与展望”章节,勾勒出技术融合推动语言生成与大模型推 理协同进化,增强低资源场景适应性;学科建设深化外语教育与
AI
的嫁接,培 育跨领域人才;可信机制构建覆盖模态均衡性与文化偏见监测的动态防护体系; 最终以人本愿景实现“任意模态输入,统一语义理解”的可靠认知底座,驱动语 言智能服务人类文明包容性发展。
我们期望白皮书能够为语言智能领域的可持续发展提供策略建议,促进技术 创新,推动产业升级,为政策制定者提供学科建设与伦理治理参考,为技术开发 者厘清攻坚方向,为产业界锚定商业化路径,助力中国在全球语言智能浪潮中占 据创新制高点,并为构建智能社会贡献智慧和力量。
语言作为人类认知与交流的核心载体,是人工智能实现通用智能的关键突破 口。
2013
年首都师范大学周建设教授首次提出人工智能范畴的语言智能概念, 将其定义为运用计算机技术模拟人类智能处理语言信息的过程,基于人脑结构与 言语机制,借助大数据和
AI
技术解析语言属性,构建人机模型,使机器具备听、 说、读、写等功能,核心公式为“语言智能
=
类人语言
+
类人智能”。
阅读全文,免费下载报告
点击?小程序,搜索:语言智能
打赏
更多
>
同类资讯
• 我国稀土产业市场洞察报告
0
条
相关评论
推荐图文
推荐资讯
点击排行
0
1
中国肢端肥大症患者综合社会调查白皮书发布会 暨“肢造非凡”患者关爱项目启动仪式在京举行
0
2
典范雇主人力资源管理实践白皮书-25页
0
3
CATTI白皮书2026(热点素材跟练186)
0
4
AI智能体安全治理白皮书(免费下载)
0
5
2026年中国宏观经济十大展望报告
0
6
【财务分析】企业经营分析是战略执行的抓手
0
7
怎么用数据分析优化企业的存货管理?
0
8
38页2025年第三季投资展望报告:动荡市场的制胜之道-汇丰-2025-38页.pdf
0
9
b0x白皮书最打动我的三点内容
网站首页
|
关于我们
|
联系方式
|
使用协议
|
版权隐私
|
网站地图
|
排名推广
|
广告服务
|
积分换礼
|
网站留言
|
RSS订阅
|
违规举报
|
皖ICP备20008326号-18
(c)2008-2022 免费发布网 All Rights Reserved