手机版
二维码
购物车
(
0
)
供应
求购
公司
团购
展会
资讯
招商
品牌
人才
知道
专题
图库
视频
下载
商圈
推广
热搜:
采购方式
甲带
滤芯
气动隔膜泵
带式称重给煤机
减速机型号
无级变速机
链式给煤机
履带
减速机
首页
供应
求购
公司
团购
展会
资讯
招商
品牌
人才
知道
专题
图库
视频
下载
商圈
首页
>
资讯
>
社会热点
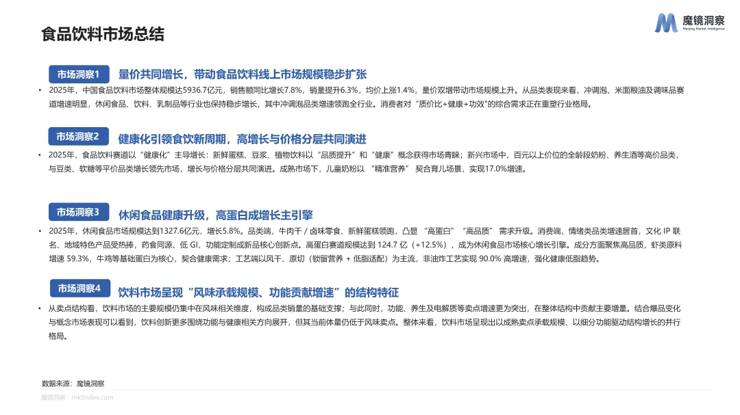
2025年消费新潜力白皮书(附下载)
日期:2026-02-10 21:18:16 来源:网络整理 作者:本站编辑
评论:0
2025年消费新潜力白皮书(附下载)
编者 | 零售哥 头图来源 | 网络
报告来源 |
魔镜洞察
⭐️最近微信改版,
建议大家星标*
职业零售网
*⭐️
以免错过重要行业资讯及报告
以下为报告节选:
↓↓↓
获取完整PDF版本
可加小编微信
备注公司+职位+姓名
*本文为转载文章,旨在分享交流,©版权归原平台所有,并不表示赞同观点和对其真实性负责。仅供读者参考,不用作商业用途。若侵权、版权等问题,后台联系我们安排处理。
打赏
更多
>
同类资讯
• 我的保险咨询服务流程白皮书:不
0
条
相关评论
推荐图文
推荐资讯
点击排行
0
1
中国肢端肥大症患者综合社会调查白皮书发布会 暨“肢造非凡”患者关爱项目启动仪式在京举行
0
2
典范雇主人力资源管理实践白皮书-25页
0
3
CATTI白皮书2026(热点素材跟练186)
0
4
AI智能体安全治理白皮书(免费下载)
0
5
2026年中国宏观经济十大展望报告
0
6
【财务分析】企业经营分析是战略执行的抓手
0
7
怎么用数据分析优化企业的存货管理?
0
8
38页2025年第三季投资展望报告:动荡市场的制胜之道-汇丰-2025-38页.pdf
0
9
b0x白皮书最打动我的三点内容
网站首页
|
关于我们
|
联系方式
|
使用协议
|
版权隐私
|
网站地图
|
排名推广
|
广告服务
|
积分换礼
|
网站留言
|
RSS订阅
|
违规举报
|
皖ICP备20008326号-18
(c)2008-2022 免费发布网 All Rights Reserved