手机版
二维码
购物车
(
0
)
供应
求购
公司
团购
展会
资讯
招商
品牌
人才
知道
专题
图库
视频
下载
商圈
推广
热搜:
采购方式
甲带
滤芯
气动隔膜泵
减速机型号
减速机
履带
带式称重给煤机
链式给煤机
无级变速机
首页
供应
求购
公司
团购
展会
资讯
招商
品牌
人才
知道
专题
图库
视频
下载
商圈
首页
>
资讯
>
展会资讯
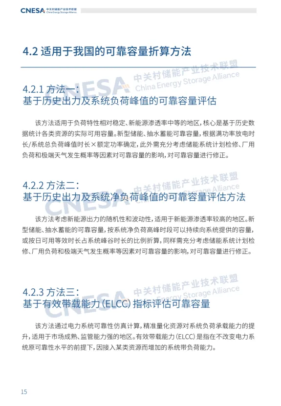
CNESA《储能市场化容量补偿机制研究(简版报告)》-全文35页
日期:2026-02-10 12:35:11 来源:网络整理 作者:本站编辑
评论:0
CNESA《储能市场化容量补偿机制研究(简版报告)》-全文35页
领取完整版资料
请下滑到文末
今天分享的干货内容是“CNESA《储能市场化容量补偿机制研究(简版报告)》
”
,推荐大家学习~
储能系统学习点这里
储能学习内容展示-知识星球
注:《一起学储能》星球含《储能资料库》星球所有储能资料
相关资料展示(星球会员直接下载学习):
.……
目前已有
431
人领取
资料领取方式
???
储能系统学习点这里
储能学习内容展示-知识星球
注:《一起学储能》星球含《储能资料库》星球所有储能资料
END
【免责声明】
本文所用图片、文字如涉及作品版权问题,请及时
告知
,将立即删除,无任何商业用途!
打赏
更多
>
同类资讯
• Arm2026 财年第三季财报,盈利结构
0
条
相关评论
推荐图文
推荐资讯
点击排行
0
1
百份财报计划#2 | 凌霄泵业(二)——2024年度三大报表分析
0
2
古北壹号:2026年1月第一周市场报告~
0
3
MiniMax公司深度全景分析报告
0
4
2025年浙江民营企业社会责任报告和优秀案例发布
0
5
一周重磅日程:美国通胀、中国外贸数据,财报季正式开启,美高院关税裁决将出
0
6
2025 年 SaaS 定价现状报告:构建市场领先定价体系的核心洞察(上)
0
7
【专题报告】四季度指数涨跌互现,市场或震荡向上——2025年四季度策略总结与未来行情预判
0
8
中国律师品牌·AI搜索报告:《企业商事与公司法》榜·文心一言TOP10,2026年1月
0
9
轻松学CFA知识点——财报
网站首页
|
关于我们
|
联系方式
|
使用协议
|
版权隐私
|
网站地图
|
排名推广
|
广告服务
|
积分换礼
|
网站留言
|
RSS订阅
|
违规举报
|
皖ICP备20008326号-18
(c)2008-2022 免费发布网 All Rights Reserved