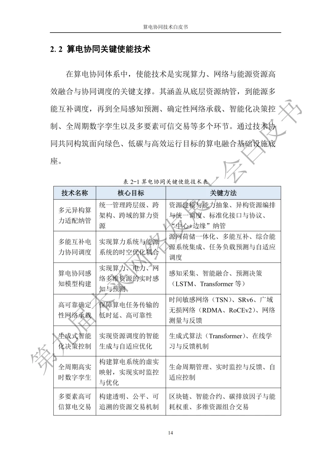
本文系统阐述了算电协同的发展背景、功能架构、关键使能技术、典型应用场景、生态建设及技术挑战与未来方向,旨在推动算力与电力系统的深度融合,实现绿色低碳和高效协同发展。







































AI导读



请点击下方 阅读原文 ,下载更多资料。
(本文仅供学习交流、我们注重分享,勿作商用,版权归原作者。如有异议请告知,我们会及时删除。)
欢迎扫码联系小编,交流

猜您喜欢
本文系统阐述了算电协同的发展背景、功能架构、关键使能技术、典型应用场景、生态建设及技术挑战与未来方向,旨在推动算力与电力系统的深度融合,实现绿色低碳和高效协同发展。







































AI导读



请点击下方 阅读原文 ,下载更多资料。
(本文仅供学习交流、我们注重分享,勿作商用,版权归原作者。如有异议请告知,我们会及时删除。)
欢迎扫码联系小编,交流

猜您喜欢