提示点击上方蓝字订阅↑为职业成长加满油~
【报告内容较多,仅展示部分】文末附干货下载方式
根据《2025 全球眼科创新年度白皮书》,中国眼科医疗服务市场保持高速增长态势,2024年市场规模已达2231亿元,近四年复合年增长率约17.5%。驱动市场增长的核心因素多元,叠加眼科需求从疾病治疗向功能医疗转型,门诊化、数字化、基层化成为服务新趋势。当前眼科器械技术迭代加快,AI眼健康、自主眼科手术机器人等创新方向凸显,集采政策推动耗材降价与国产替代提速,行业投融资活跃,国产企业持续崛起,未来将向智能化、个性化、国产化深度发展,同时阿托品阶梯浓度体系落地也为近视防控注入新动力。
1.中国眼科医疗服务市场能保持高速增长,主要靠什么推动?2024年的市场规模和增长情况怎么样?
核心驱动力离不开几方面,人口老龄化让白内障等老年眼病需求不断增加,青少年近视高发且低龄化趋势明显,加上大家对屈光矫正等功能视觉需求的升级,还有糖尿病视网膜病变等慢病带来的长期诊疗需求,再加上AI眼健康等数字化诊疗技术的普及。2024年市场规模达到了2231亿元,2020到2024年的复合年增长率约17.5%,增长势头很稳,尤其是阿托品阶梯浓度体系落地后,进一步带动了近视防控相关需求增长。
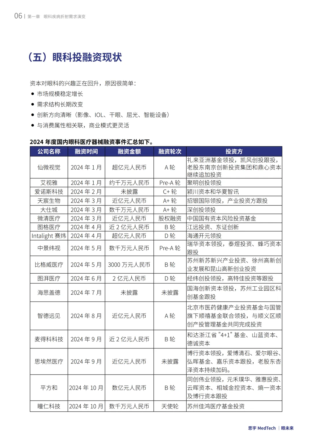
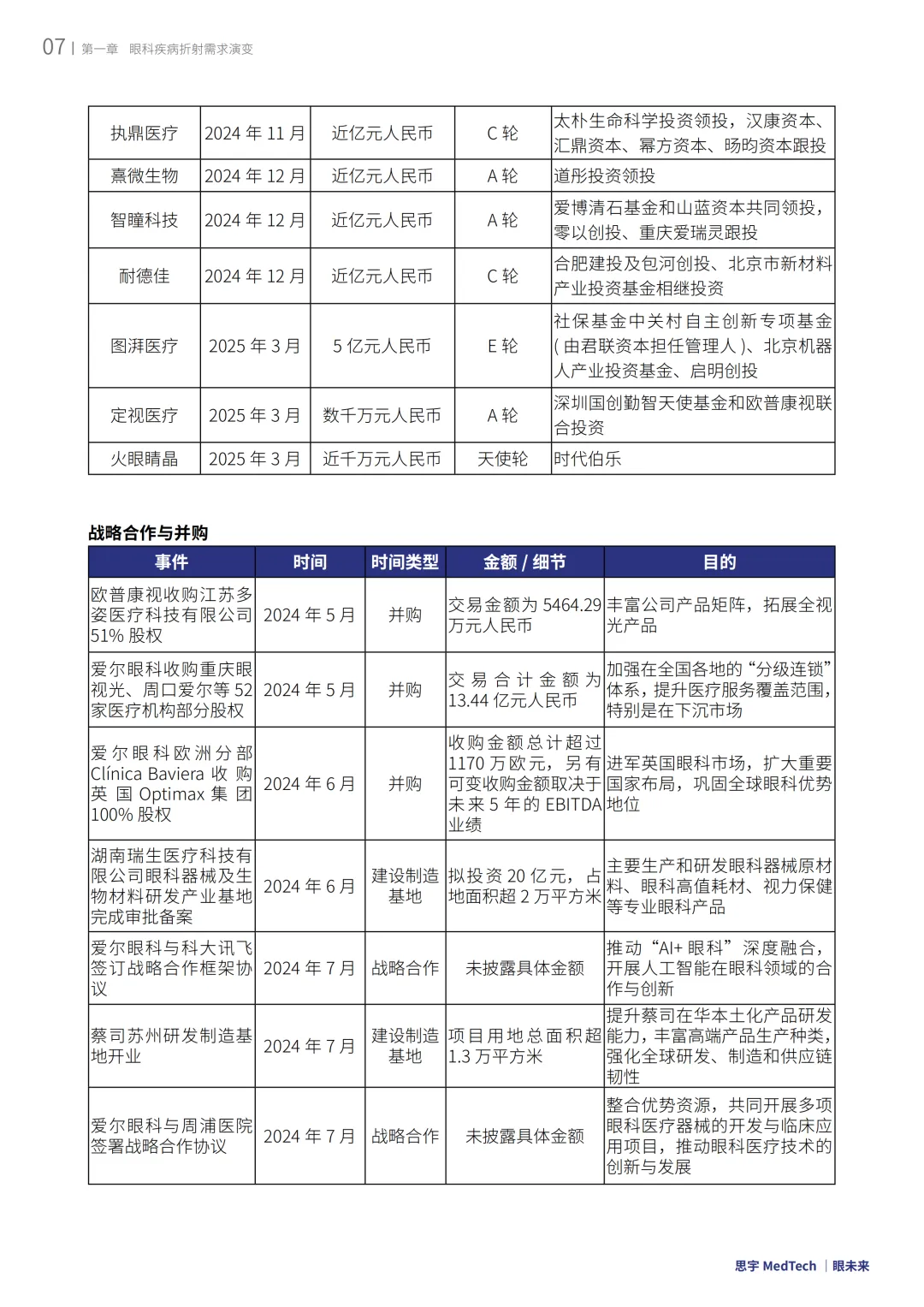
2.眼科器械集采政策主要覆盖哪些领域,带来了什么影响?集采之后,国产眼科器械的替代有什么明显进展?
集采主要聚焦医保支付范围内的高频治疗性耗材,像人工晶体、OK镜、粘弹剂这些,OCT、超声乳化仪等诊断治疗设备目前还没纳入。最直接的影响就是减轻了患者负担,人工晶体平均降价60%,也规范了市场秩序,压缩了流通环节的加价空间。更关键的是加速了国产替代,现在人工晶体的国产份额已经提升到33%,比集采前翻了近一倍,OK镜的国产企业也成功中标,打破了进口垄断,让更多患者能用到性价比高的国产耗材。
3.全球眼科医疗器械的核心创新方向是什么,有哪些有代表性的创新产品,优势在哪里?
核心创新趋势主要是多模态成像融合、AI与机器人技术赋能、微创化和数字化便携化这几个方向。代表性产品不少,比如Intalight赛炜的“如意全眼OCT”,单次就能实现150°超广角成像,能清晰呈现全眼轴情况。还有衔微医疗的眼科手术机器人,加上中科院最新研发的自主显微眼科手术机器人,前者是全球首台单体双臂设备,后者临床验证效果突出,定位误差比医生手动操作降低约80%,能完成多种眼底手术。另外Glaukos的青光眼引流装置,是全球最小的医疗植入物,微创植入,恢复很快,已经经过全球超150万例手术验证。




















获取报告原文及海量企业数字化转型、大模型应用、新能源行业、碳中和、5G、元宇宙、区块链、智慧城市、短视频、微短剧等热门行业资料,专家PPT......等更多报告及行业方案、行业案例,请至星球:极光智库
【极光智库 | 你的职业成长加速器】 ——专注实战的行业知识共享社区
◆ 为什么选择我们?3大核心价值 ◆
✅ 省时:每日人工精选50+高质量报告
✅ 省钱:1个星球=10个垂直领域资源库(年省3000+订阅费)
✅ 省心:结构化知识库+行业术语词典
? 深度覆盖15+前沿领域:
AI大模型应用 | 企业数字化转型 | 新能源产业链 | 碳中和落地路径
5G+物联网 | 元宇宙商业场景 | 区块链技术 | 智慧城市解决方案
短视频运营指南 | 微短剧行业洞察 | 营销增长方法论...
? 会员专享资源库:
▷ 5000+份行业白皮书/案例集(含未公开内部资料)
▷ 300+套行业方案(商业计划书/可行性报告等)
? 加入我们你将获得:
1. 建立系统的行业认知框架
2. 获取决策支持的底层数据
3. 掌握先人一步的行业动向
▌常见问题解答
Q:适合哪些人加入?
→ 需要行业数据的市场人员 | 寻求转型机会的职场人 | 商业分析从业者 | 创新创业者
Q:资料如何获取?
→ 知识星球App端、网页端均已开放下载功能
让专业情报成为你的职场杠杆 与行业先行者共同进化 ↓↓↓
在星主的不断努力下,每周都会登上活跃星球榜前十,实际上作为一个资料分享的知识星球,意味着星主每天都是顶格在发很多的资料,加入本星球相当于加入10个专业星球!星球各行业资料分类标签见下图


资料领取方式:
本文获取方式:将文章分享至???圈,点击菜单栏“联系我们”,添加小客服领取哦



