
报告来源:慕仕咨询
下载报告:订阅〔研报合集〕vip权益
粉丝福利:免费领取 9000+ 精选报告
(每日分享最新重磅报告,与投资人、创业者、行业研究员、企业高管等群成员互动交流,实现人脉拓展、资源对接、项目合作等)
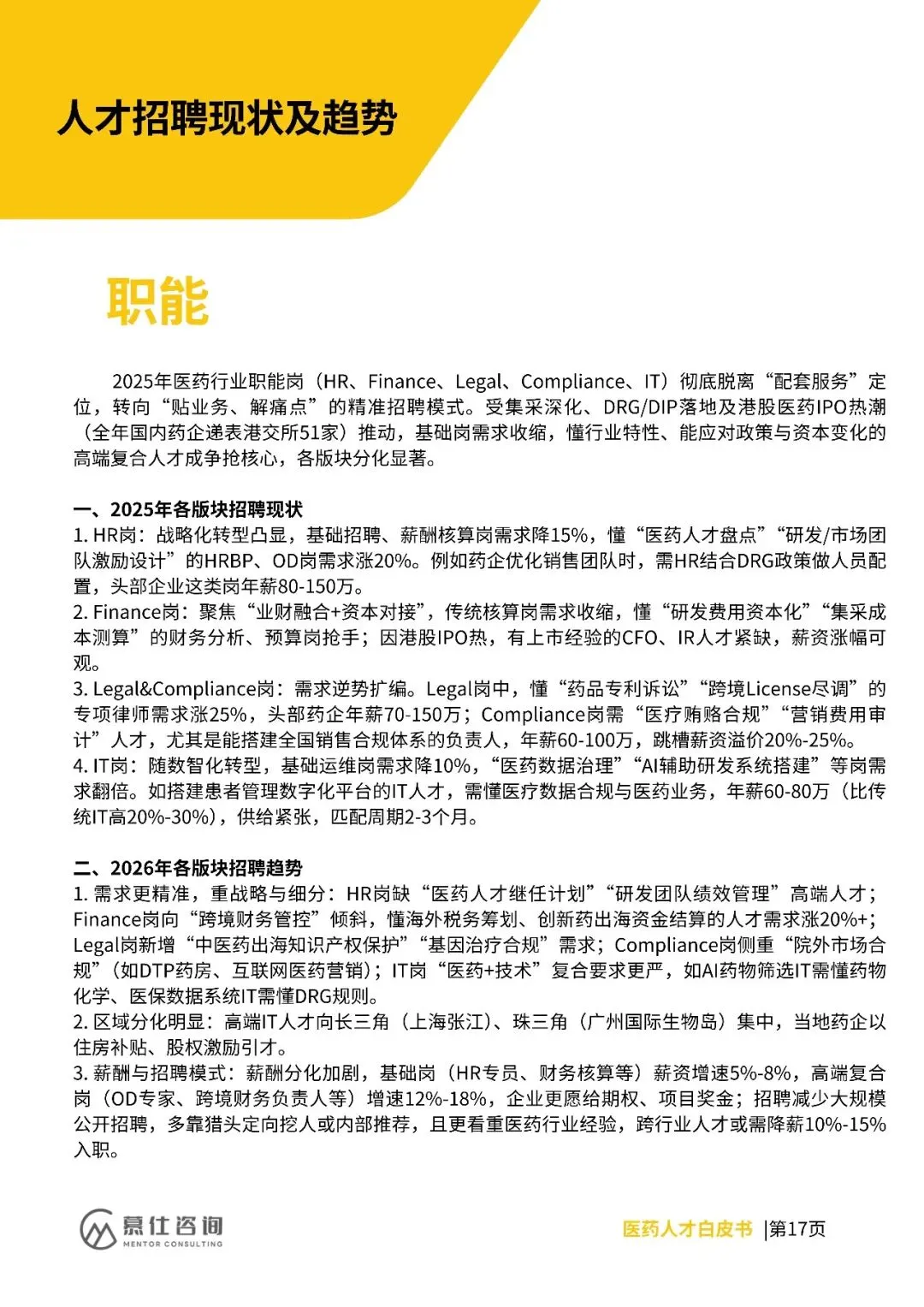
慕仕咨询基于43家医药公司调研,发布2026年医药人才招聘与薪酬白皮书,解析行业人才生态。2026年调薪呈差异化:MNC领先(2%-8%),Biopharma与民营本土持平(0%-6%),Biotech保守(0-6%占82%)。2025年跳槽涨薪主流为10%-15%,MNC稳定,民营高端人才竞争力强,Biopharma/Biotech两极分化,前端岗涨幅高于后端。
招聘上,早研、CMC、临床等核心领域需求向创新载体集中,复合型人才(如AI临床、国际监管)紧缺,企业重项目真实性与长期绑定。薪酬方面,各岗位分位值明确,高端岗(如CSO、CMO)一线城市中分位达2500K、3200K,二线城市略低。
慕仕咨询以专业洞察,为药企战略、人才规划及从业者发展提供支撑,助力行业人才红利转型,共筑创新医药人才基石。






























快速把握市场格局,了解企业分布。 获取关键数据,如规模、增长、价格。 洞察技术发展趋势,把握创新方向。 分析市场走向,预测需求与热点。 评估政策影响,理解政策导向。 剖析竞争对手,了解其战略与产品。 发现行业机遇与挑战,提前布局。 获得专业见解,借鉴成功与失败经验。 为决策提供信息,降低风险。
助企业战略规划,明确发展方向。 优化企业运营,提升资源利用效率。 助投资者评估价值,降低投资风险。 为政策制定提供参考,引导产业升级。 推动行业创新,提升竞争力。 促进企业合作,实现资源共享。 提高应变能力,快速响应市场变化。 构建可持续行业生态。 提升行业认知与决策水平。


