
新人福利:关注本公众号
赠送最新2000+AI人工智能资料
01
摘要
-报告出品《沙利文》
本报告由沙利文发布,深入分析了2026年中国跨境电商WMS(仓库管理系统)行业的发展现状与未来趋势。近年来,中国密集出台多项政策扶持跨境电商发展,推动市场规模持续增长,预计2026-2029年进出口规模仍将稳步增长。
跨境电商的高速发展催生了“直邮快线+海外仓”双轨制物流模式,其中海外仓模式因高效率和低成本逐渐普及。
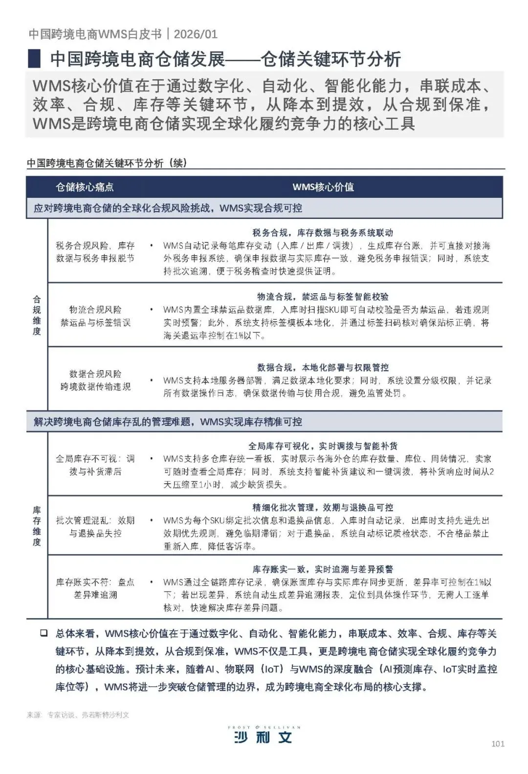
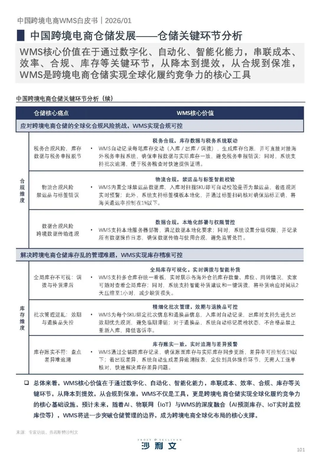
WMS作为跨境电商仓储的核心工具,通过数字化、自动化、智能化手段,串联成本、效率、合规、库存等关键环节,成为提升仓储竞争力的关键。
报告指出,中国跨境电商WMS解决方案市场功能不断演变,从基础仓储管理向智能化、生态化方向发展,受到市场规模扩张、政策红利、技术突破与融合等多重因素驱动,预计未来市场规模将持续高速增长。
行业竞争中,专业跨境电商全链路SaaS服务提供商占据主导地位,凭借深度适配跨境特殊场景和生态整合能力脱颖而出。
其中,领星WMS在市场份额和增速上均位居前列,其成功在于全面的业务场景覆盖、高度的系统稳定性和完善的售后服务。
未来,随着AI、物联网等技术的深度融合,WMS将进一步突破仓储管理边界,成为跨境电商全球化布局的核心支撑。
同时,行业将面临技术研发投入、系统集成难度、人才短缺及数据安全合规等挑战。
02
引用内容(部分)



















完整PDF报告已上传知识星球,扫描下方图片二维码进入查阅下载

报告研究社让你时刻了解行业现状、市场特征、企业特征、发展环境、竞争格局、发展趋势。
附报告覆盖行业范畴


免责声明:以上报告均系本平台通过公开、合法渠道获得,报告版权归原撰写/发布机构所有,如涉侵权,请联系删除;资料为推荐阅读,仅供参考学习,如对内容存疑,请与原撰写/发布机构联系。


