字数 1387,阅读大约需 7 分钟
某天上午,我认识的某财经大学教授给我发了个语音条。

教授希望能一起合作做个关于“AI面试”候选人感受的的研究。
说实话,对于AI招聘这个落地方向,我一直挺反感的。
如果你刚好也被AI招聘过,大概能懂这种感觉(虽然我没有被AI面试过)。
现在的招聘,就像是一场魔法对轰:
企业用AI海选简历,候选人用AI批量投递;
你用AI出题,他用AI答题;
你搞个AI面试助手,他也挂个AI面试外挂……
结果就是,两边的AI聊得火热,中间赚了两道钱,剩下HR和候选人在风中凌乱。
AI招聘的最终,就是魔法对轰。你用AI招人,候选人用AI找企业。我感觉这个面向候选人的AI招聘目前是个蓝海。
所以我虽然吐槽,还是很乐意和教授一起合作做这个研究。
为了高效完成这个课题,我决定不按套路出牌。不做那些繁琐的手工调研,而是用工作流把它变成全自动。
---
第一回合:跟Gemini聊聊需求
开干之前,我先找Gemini聊聊需求。

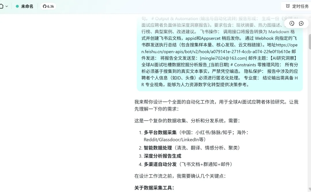
我的要求很简单:我要做一套系统,能自动搜集数据、分析、出报告、发邮件、发群通知。
Gemini很快给出了它的观点:

甚至把数据来源都给我列得明明白白:

技术路径也没落下:

Gemini梳理得还可以。但在工作流设计上,它还得听我的。
我需要它做一件事:把它刚才总结的方案,结合我的目的、搜索范围、数据处理要求,整理成一段精准的Prompt(提示词)。
这事儿它干得不错:

为了保险,我又让它扩展了一下关键词范围:

---
第二回合:把任务丢给Refly
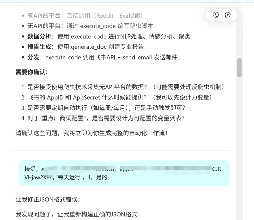
拿到了Gemini生成的Prompt,我转头就扔给了Refly。

Refly看了一眼,说:“这是一个复杂数据收集分析和分发系统,以前用人力蛮干,至少得一个月吧。”
我心想:不复杂我找你干嘛?别废话,好好干活。
我又给它补充了一些关键信息:

Refly开始思考工作流...


采纳!

接下来,就是见证奇迹的时刻。

一分钟,工作流生成了。
参数完整,节点整齐,万事俱备,只差运行。
---
第三回合:运行与调试
我准备点击运行。
Refly突然弹窗提醒我:“嘿,你的Reddit还没授权。”

这就是Refly友好的地方。它不会等跑崩了才告诉你哪里错了,而是提前预警,节省的是你的心神和时间。说白了,这些都是钱。
我迅速完成了授权:

开始运行!

按在这个按钮之后,我就去上了个厕所。
等我回来的时候……邮件已经发过来了。

我还没来得及细看邮件,飞书群消息的弹窗又亮了:

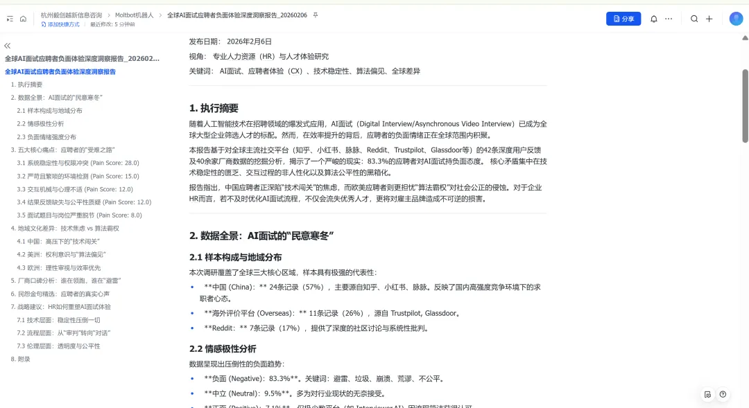
点开完整的飞书报告看看:

内容很详实,逻辑很通顺。但我觉得还差点意思——能不能来点可视化的图表?
---
第四回合:好聪明的牛马
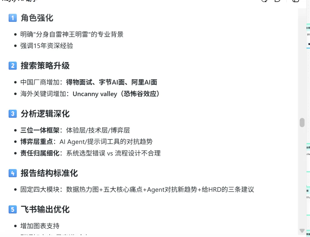
我就重新给了提示词,让它做对比分析。

它真的很聪明,秒懂:

过了一会儿,新的邮件到了:


群里也同步了推送:

但我点开报告一看,图表呢?怎么还是没有?
看来它遇到了点困难。
没关系,知错就改就是好搭子。我自己找个方法给它,让它重新改一次:

它立马开始重试:

不仅如此,它还顺手把总结报告给优化了:

最让我惊讶的是,它还从我另外一个工作流里找到了我的飞书ID。它有很强的历史记忆(甚至都不需要我告诉它),还自动帮我搞了markdown排版增强。
我根本没告诉它要做这些,真的是太善解人意了。

---
终局:企业级的稳定性
玩了三天,终于遇到了一个报错。

但我什么都没做,它自己在重试。
几分钟后,最终版邮件发出来了。
这次,图表完美出现。



先不说配图的准确性,这是后面调优的事情。就说这每次一句话调整的结果就能生效,这个成功率高的简直离谱,简直可以说是企业级的稳定性。
最后,让我们再看一眼这个工作流的全貌:

总共17个节点:

10个输出参数:

而我们的需求,实际只有一句话。
我们的需求呢,实际只有一句话,从此告别了coze 工作流的什么插件,代码,变量,参数,什么变量聚合
这些乱七八糟的阻碍我们普通人使用AI的概念和名词

Refly Vibe工作流平台,你值的拥有
连续两天写Refly了,别以为我拿了他们的推广费,实际一分没有
对比元宝红包的恶心,中国春节AI大战的一地鸡毛
我还是坚信:好产品自己会说话,好产品自己会传播
比如2025年春节的DeepSeek,3月的Manus,还有前几天大火的Clawbot
使用地址:https://refly.ai/
不需要邀请码就可以体验
refly使用交流



