很多做消费零售的朋友最近跟我吐槽,说现在的生意越来越难做了!电商平台差异化内卷、餐饮 “三高” 成本、鞋服行业库存高压……每个细分赛道都有专属痛点,每个环节都有各自的卡点,让你越忙越没方向!
其实这些行业早就过了那个粗放增长的年代,进入了数据为导向的阶段。只有打通底层数据,经过精密分析和数据洞察,才能真正实现精细化运营、发现生意增长的密码。
而服务了农夫山泉、蒙牛、李宁、卡西欧、美的、王府井等超3.6 万企业,作为连续8年国内商业智能分析市场占有率第一的存在的帆软,恰恰见证了无数品牌靠数据驱动决策,陪伴了无数公司效率翻倍和业绩增长。
此次,帆软将这些宝贵经验整理汇总,重磅推出 《消费零售行业数据建设白皮书3.0》 !

扫码下方二维码
现在即刻免费领取完整版白皮书!

这份白皮书有多硬核?主要帮你解决三个核心问题:
第一,看清局势。 我们会拆解电商、快消、餐饮、鞋服等不同赛道的真实情况,帮你搞清楚行业局势如何,让你不再盲目跟风,精准定位布局方向。
第二,找准病根。 针对业财割裂、渠道打架、供应链反应慢这些老大难问题,我们不谈理论,直接告诉你实战过程中的问题根源到底在哪。
第三,拿来就用。 从怎么管好电商店铺,到怎么管经销商,再到怎么把门店数字化做起来,甚至是怎么搭建供应链的控制塔,我们都给出了具体的落地方案。
更重要的是,我们还有波司登、江小白、维维股份、艾莱依、交个朋友、潮宏基、恒安集团、云鲸、铭弘、周黑鸭等十余家标杆企业的实战案例。他们踩过的坑是什么?他们掌握了什么捷径?这里面都有详细的过程。
不论你是企业管理者,还是数字化转型负责人、数据分析师,都能从中挖到干货。
以下为案例集内容摘录:


大咖说
10+行业领军人物揭秘成功的数据逻辑
少走 3 年弯路

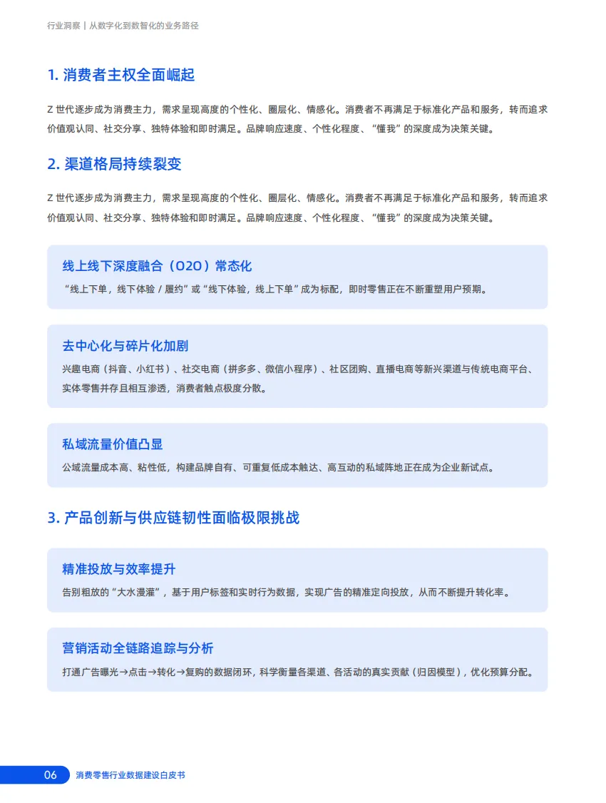
行业洞察
逐个击破电商/鞋服/供应链/餐饮/白酒/休闲食品等细分行业痛点
带你重走行业发展之路,找到破局密码



解决方案
从前端营销到后端供应链
从 “知道” 到 “做到”
拆解全链路解决方案
【电商经营分析】三角支撑+精细化运营方案

【鞋服时尚】建立数字管理的护城河

【餐饮茶饮】搭建“五个在线”体系

【消费供应链】数字化控制塔方案

精品案例





左右滑动查看更多
现在扫码,即可领取完整案例集



