
来源:沙利文

这份《2026年中国跨境电商WMS白皮书》由沙利文发布,系统梳理了中国跨境电商仓储管理系统(WMS)的市场现状、发展趋势与竞争格局。以下是核心内容总结:
一、行业背景与驱动因素
市场规模:2020–2025年中国跨境电商进出口规模稳步增长,2025年出口占比达79%。预计2026–2029年仍将保持增长。
政策支持:国家密集出台税收优惠、海外仓建设、通关便利化等政策,推动行业快速发展。
物流模式:“直邮+海外仓”双轨制成为主流,海外仓因效率高、成本低而快速普及。
技术融合:人工智能、物联网、大数据与WMS深度融合,推动仓储智能化升级。
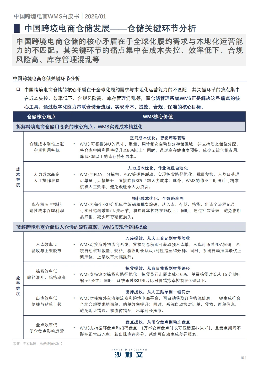
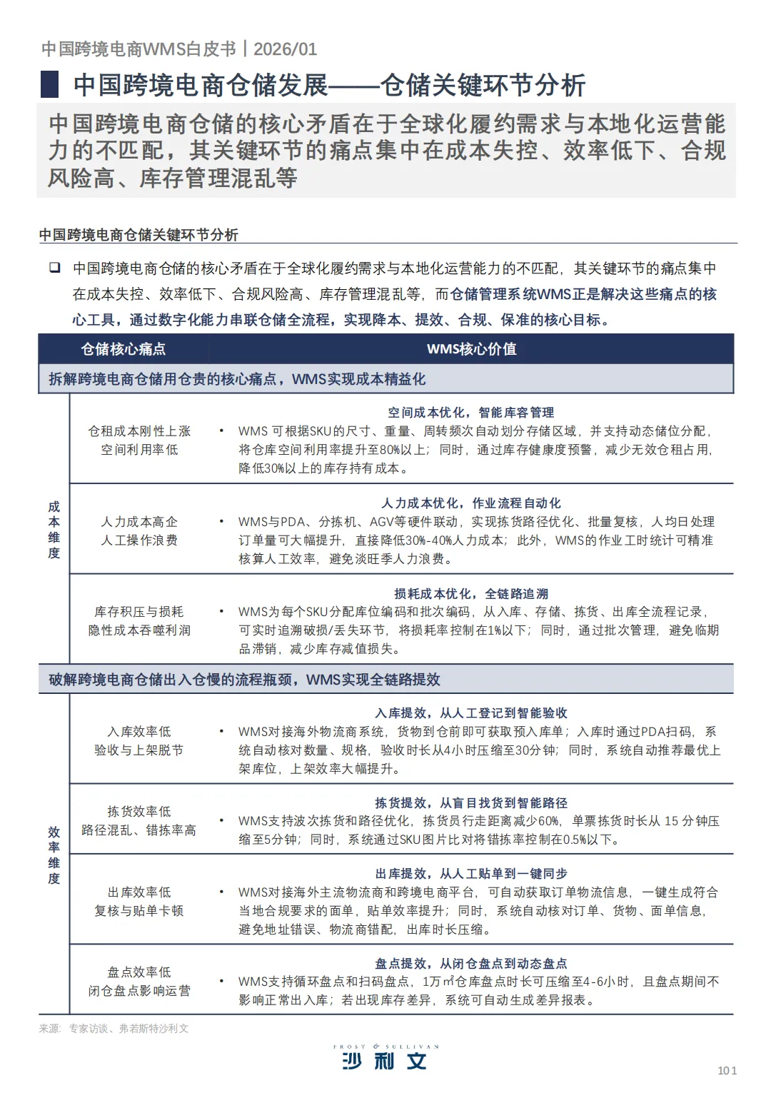
二、跨境电商仓储发展现状
海外仓渗透率:2025年海外仓模式占比达54%,预计2029年将提升至58%。
区域布局:海外仓主要集中在北美和欧洲,东南亚等新兴市场成为增长点。
品类趋势:小件品类占比攀升,因其低风险、高效率、高适配性成为卖家优选。
用户结构:第三方WMS系统用户为主流,家庭仓逐步向SaaS系统转型。
三、WMS解决方案市场概况
市场规模:2020–2025年复合增长率达22.6%,预计2025–2029年将达24.6%。
功能演变:从基础仓储管理向智能化、生态化发展,支持多平台、多语言、多币种合规适配。
合规要求:需同时满足中国与目的国的海关、税务、数据安全等多维度监管要求。
四、竞争格局
市场集中度:2025年CR5达64%,领星WMS以33%的市占率位居第一。
竞争要素:生态协同、技术能力、销售渠道、服务保障、跨境场景适配是核心竞争力。
主要参与者:包括专业跨境SaaS服务商、本土电商SaaS提供商、物流软件商、自动化设备厂商等。
五、发展趋势与挑战
趋势:
AI深度融合:智能预测、路径规划、自动化决策成为发展方向。
系统与硬件集成:与自动化设备(如AGV、分拣机)协同提升作业效率。
客户多元化:货代企业转型做仓,带来新增市场。
生态协同深化:WMS与ERP、TMS等系统打通,构建全链路协同体系。
挑战:
技术研发投入大:AI、物联网等技术应用门槛高。
系统集成复杂:多系统对接存在数据格式、接口标准不一的问题。
人才短缺:既懂业务又懂技术的复合型人才稀缺。
数据安全与合规风险:跨境业务需应对多国法律法规差异。
六、头部企业代表——领星WMS
市占率第一:2025年市场份额达33%,增速领先。
核心优势:
财务精细化程度高,支持多规则计费;
生态协同能力强,对接100+电商平台、400+物流商;
产品易用性好,支持免费版,降低使用门槛;
合规性适配强,符合多国数据安全与税务要求。
七、结论
跨境电商WMS已成为支撑全球化履约的核心基础设施。未来行业将朝着智能化、生态化、全球化、合规化方向发展,具备全链路协同能力、技术领先且服务完善的厂商将持续领跑市场。






















(本星球常年对接50万+报告智库,每日精选50+行业报告学习分享!)
免责声明:本社群只做内容收集和知识分享,严禁用于商业目的,报告版权归原撰写发布机构所有,相关报告通过公开合法渠道收集整理,如涉及侵权,请联系我们删除;如对报告内容存疑,请与撰写、发布机构联系。


