需要下载完整版报告的朋友,可以扫下方优惠券付费成为会员,40000+份报告,随意下载,不受限制,报告涵盖全行业,星球保持每日更新。客服微信:sgcwjc

专业/及时/全面的行研智库
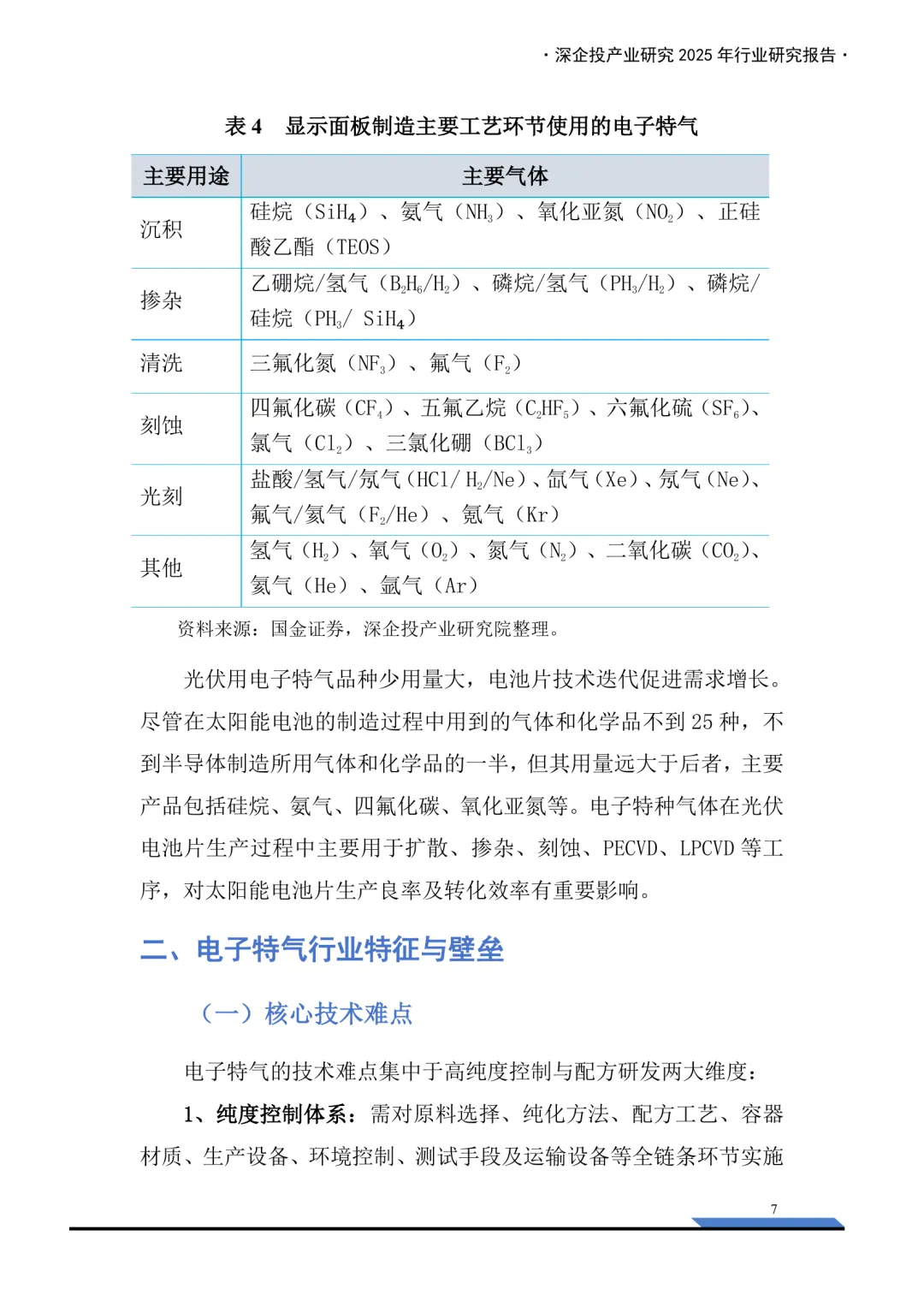
2025年,电子特气产业在国产化进程中展现出较大发展空间,但同时产能过剩风险也逐渐显现。该报告围绕电子气体的分类、应用领域、行业特征及技术壁垒展开分析,指出电子特气作为半导体、光伏、显示面板等关键制造业的基础原材料,其技术门槛高,对纯度、稳定性要求严格,国内企业在核心技术方面仍存在与国际先进水平的差距。从市场格局来看,全球电子特气市场持续增长,中国作为重要消费市场,需求不断上升。行业集中度较高,欧美、日本、韩国等国家的企业占据主导地位,而国内企业虽在部分产品上实现突破,但仍面临技术依赖和产能瓶颈的问题。报告详细分析了多个重点产品的市场情况,包括氦气、三氟化氮、六氟化钨、六氟丁二烯、氨气、氧化亚氮和硅烷等,涵盖其生产工艺、应用场景、供需状况及价格波动趋势。这些产品在电子制造中具有不可替代的作用,未来市场需求将随着相关产业的发展进一步扩大。电子特气行业在国产替代过程中机遇与挑战并存,企业需加强技术研发、提升产品质量,同时关注产能扩张节奏,避免因过度投入导致资源浪费和市场供过于求。
来源:深企投














完整版报告已上传至星球,扫下方优惠券加入即可下载所有报告


戳“阅读原文”下载报告


