手机版
二维码
购物车
(
0
)
供应
求购
公司
团购
展会
资讯
招商
品牌
人才
知道
专题
图库
视频
下载
商圈
推广
热搜:
采购方式
甲带
滤芯
气动隔膜泵
减速机型号
减速机
履带
带式称重给煤机
链式给煤机
无级变速机
首页
供应
求购
公司
团购
展会
资讯
招商
品牌
人才
知道
专题
图库
视频
下载
商圈
首页
>
资讯
>
社会热点
腾讯云:智慧燃气,人工智能+”白皮书
日期:2026-02-04 12:25:00 来源:网络整理 作者:本站编辑
评论:0
腾讯云:智慧燃气,人工智能+”白皮书
在全球“双碳”目标驱动下,能源体系正经历从“传统化石能源主导”向“清洁低碳、安全高 效”的深刻转型。近年来,随着人工智能特别是生成式人工智能技术的快速发展,国家正加速 推动“AI+能源”深度融合,明确要求“推进智慧燃气系统建设”,将AI技术作为提升燃气安 全管控、智能运维的核心抓手。
青岛积成电子作为城燃信息化领域的深耕者,十余年来聚焦燃气行业数字化需求,积累了丰富 的业务场景理解与落地经验;腾讯作为全球领先的数字科技公司,构建了全栈云计算和AI技 术,并有在能源行业丰富的数字化实践。双方基于“数字技术赋能产业”的共同理念,联合开 展“智慧燃气智能体”相关研究与场景实践,围绕燃气安全、智能巡检、客户服务、决策支持 等核心环节,构建“智能体开发平台+全场景赋能”的解决方案,验证了AI技术在燃气行业的 应用价值。
本白皮书系统呈现“AI+燃气全场景”的技术架构和落地路径,总结了“平台搭建-场景赋能业务闭环”的实践经验,为燃气行业提供可复制、可推广的AI+燃气解决方案。 本白皮书既是青岛积成与腾讯云在燃气智慧生产领域的合作成果总结,更是对“AI如何赋能燃 气全生命周期管理”的行业思考。我们希望通过这份白皮书,为燃气企业的AI+提供可落地、 可借鉴的转型路径,共同推动燃气行业向安全、高效、智能的未来演进。
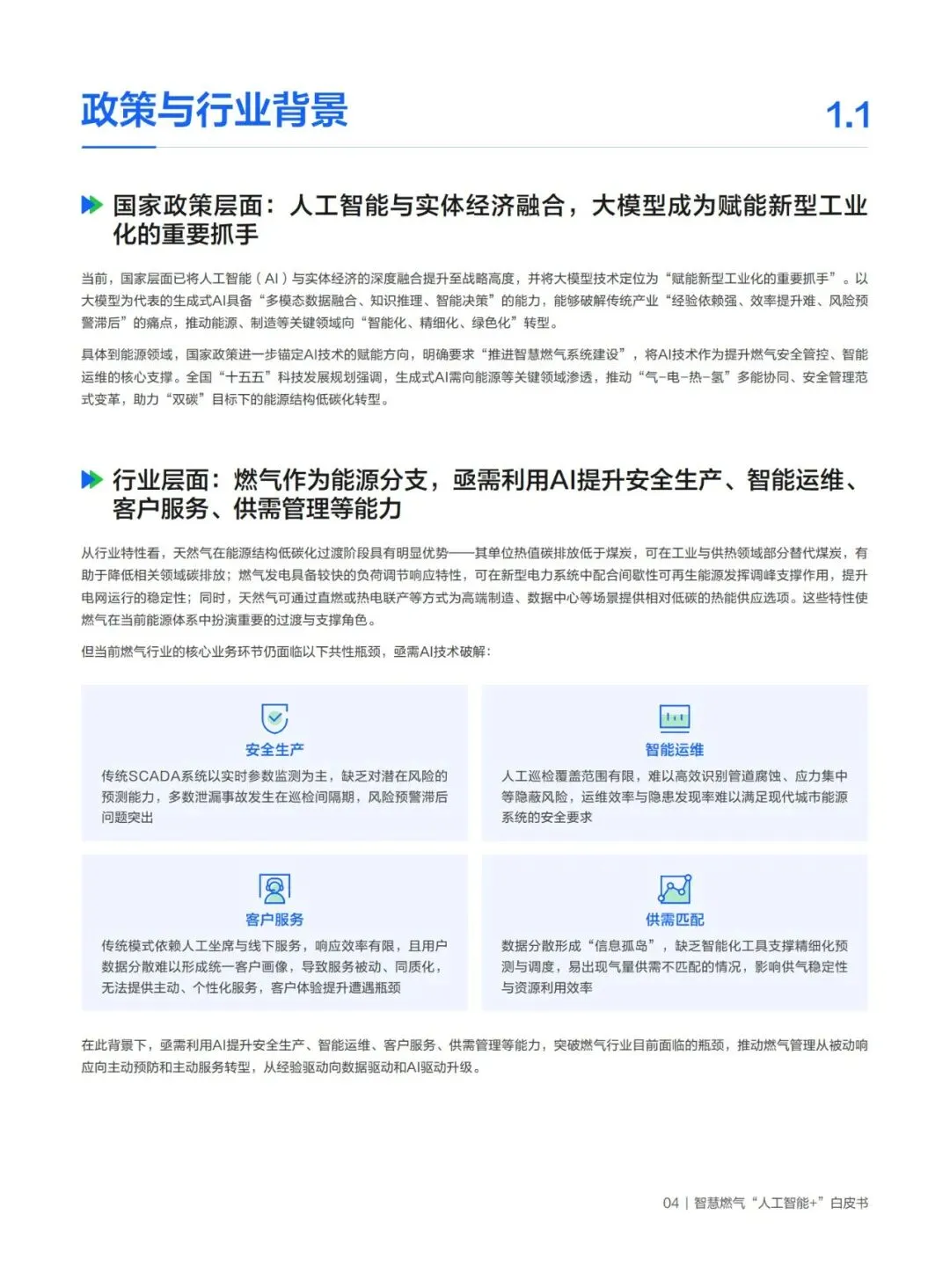
国家政策层面:人工智能与实体经济融合,大模型成为赋能新型工业 化的重要抓手
当前,国家层面已将人工智能(AI)与实体经济的深度融合提升至战略高度,并将大模型技术定位为“赋能新型工业化的重要抓手”。以 大模型为代表的生成式AI具备“多模态数据融合、知识推理、智能决策”的能力,能够破解传统产业“经验依赖强、效率提升难、风险预 警滞后”的痛点,推动能源、制造等关键领域向“智能化、精细化、绿色化”转型。 具体到能源领域,国家政策进一步锚定AI技术的赋能方向,明确要求“推进智慧燃气系统建设”,将AI技术作为提升燃气安全管控、智能 运维的核心支撑。全国“十五五”科技发展规划强调,生成式AI需向能源等关键领域渗透,推动“气-电-热-氢”多能协同、安全管理范 式变革,助力“双碳”目标下的能源结构低碳化转型。
行业层面:燃气作为能源分支,亟需利用AI提升安全生产、智能运维、 客户服务、供需管理等能力
客户服务
传统模式依赖人工坐席与线下服务,响应效率有限,且用户 数据分散难以形成统一客户画像,导致服务被动、同质化, 无法提供主动、个性化服务,客户体验提升遭遇瓶颈 从行业特性看,天然气在能源结构低碳化过渡阶段具有明显优势——其单位热值碳排放低于煤炭,可在工业与供热领域部分替代煤炭,有 助于降低相关领域碳排放;燃气发电具备较快的负荷调节响应特性,可在新型电力系统中配合间歇性可再生能源发挥调峰支撑作用,提升 电网运行的稳定性;同时,天然气可通过直燃或热电联产等方式为高端制造、数据中心等场景提供相对低碳的热能供应选项。这些特性使 燃气在当前能源体系中扮演重要的过渡与支撑角色。
阅读全文,免费下载白皮书
点击?小程序,搜索:智慧燃气
打赏
更多
>
同类资讯
• 【同济大学】2025工程智能白皮书
0
条
相关评论
推荐图文
推荐资讯
点击排行
0
1
房价见底了吗?楼市现状与未来趋势分析
0
2
报告领取!《中国新能源产业洞察专题:扬帆正当时,跨界入局储能万亿赛道》
0
3
中国计量信息管理系统行业市场竞争格局、发展现状及投资前景预测报告(智研咨询发布)
0
4
【海外宠业】法国宠物市场的发展“悖论”
0
5
专题:2025年游戏市场洞察报告:市场规模、用户行为、投资趋势|附320+份报告PDF、数据、可视化模板汇总下载
0
6
第三期海外游学:跨四国洞察·墨西哥站深度报告——拉美门户的蓝海卡位
0
7
汽车电子行业的发展现状及前景
0
8
2026年新能源汽车行业十大趋势深度解析:技术竞速与生态重构下的高质量新征程
0
9
2025年人形机器人电子产业链市场洞察及方案介绍报告|附48页PDF文件下载
网站首页
|
关于我们
|
联系方式
|
使用协议
|
版权隐私
|
网站地图
|
排名推广
|
广告服务
|
积分换礼
|
网站留言
|
RSS订阅
|
违规举报
|
皖ICP备20008326号-18
(c)2008-2022 免费发布网 All Rights Reserved