
(点击查找星球报告?)


摘要
报告类型:消费零售、银发经济
关键词
银发经济、人口老龄化、养老服务、康辅器具、老年教育、养老理财、智慧养老
研究概述
报告立足中国人口老龄化现状(2024 年 60 岁以上人口 3.1 亿,占比 22%),界定银发经济涵盖老年健康、生活享乐、老年用品、养老金融四大板块,分析市场规模、供给与需求端特征,聚焦生活照料、康辅器具、老年教育、养老理财四大重点领域,预判市场增长、科技融合、跨界创新趋势,提出政策、供给、消费端优化建议。
研究要点
- 市场规模持续扩容,结构向品质型升级
:2024 年中国银发经济市场规模达 8.3 万亿元,2020-2024 年持续增长,2024 年增速 16.9%。老年健康(近 3 万亿元)与老年用品(2.7 万亿元)为核心板块,占比分别达 35.5% 与 32.1%;养老金融、生活享乐规模较小但潜力巨大。消费结构从 “生存型” 向 “品质型” 转变,活跃老人的健康管理、文旅消费,半失能老人的康复护理需求增长显著。 - 供给端持续完善,企业与设施数量增长
:2020-2024 年,银发经济相关企业年平均增量超 5 千家,2024 年企业增量达 8.3 万家;养老机构和设施数量从 32.9 万个增至 41 万个,5 年平均增速 16.8%,服务可及性显著提升。供给主体涵盖传统养老机构(如泰康之家)、科技企业(智能护理机器人)、金融机构(养老理财),但高端产品创新与专业人才仍存在缺口。 - 需求端分层显著,消费群体特征鲜明
:消费群体分为活跃老人、半失能老人、失能老人三类。活跃老人经济基础雄厚,需求聚焦健康管理、文化娱乐等品质消费;半失能老人以医疗、康复等刚性消费为主,兼顾社交需求;失能老人核心诉求为专业护理与生命维持,依赖养老金与子女支持。2024 年半失能、失能老人占比降至 11.2%,5 年累计下降 5.4 个百分点。 - 重点领域亮点突出,增长动能强劲
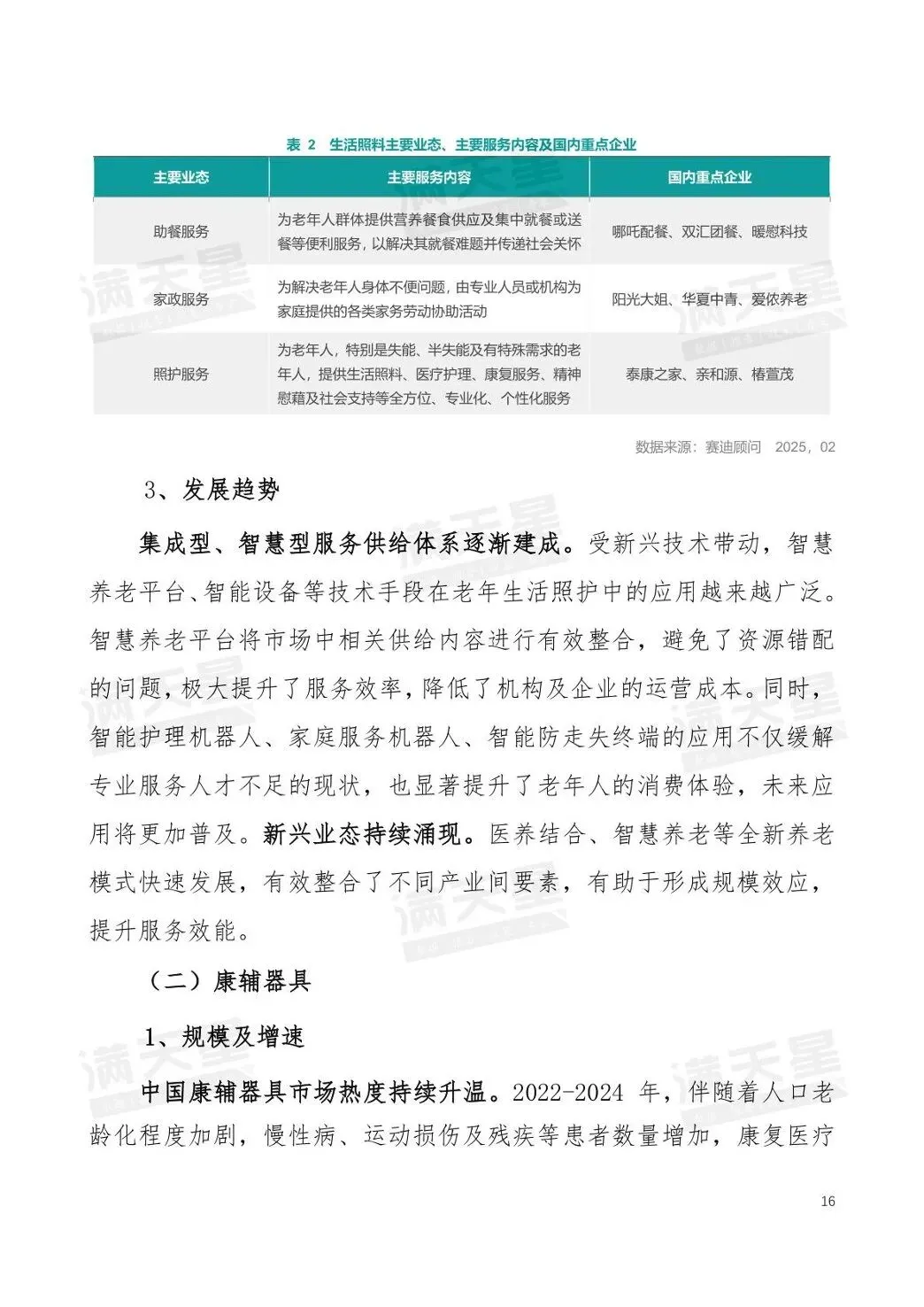
:生活照料市场 2024 年规模 1.3 万亿元,近三年平均增速 31.4%,助餐、家政、照护为核心业态;康辅器具市场规模 824 亿元,增长率 23.5%,智能化、个性化产品受青睐;老年教育市场规模 704 亿元,平均增速 49.2%,线上线下融合与社交属性增强;养老理财市场突破 1000 亿元,产品向多元化、定制化发展。 - 发展趋势明确,机遇与挑战并存
:趋势方面,市场规模预计 2035 年达 30 万亿元,AI 大模型推动智慧养老融合,“医养结合”“金融 + 养老” 等跨界业态涌现。机遇包括政策支持(如《关于发展银发经济增进老年人福祉的意见》)、老龄化带来的需求扩容、跨界融合活力;挑战涉及政策体系不完善、核心技术缺失、供给缺口、消费潜力释放不足,需通过精准供给与适老化服务破解。

报告正文

















完整版报告已上传至星球,扫码加入星球查看完整报告

加入星球,获取30000+完整报告集

— 每天进步一点点 —
报告内容来源于网络,报告版权归原撰写发布机构所有
如有侵权,请联系我们删除
⬇️点击阅读原文,获取报告


