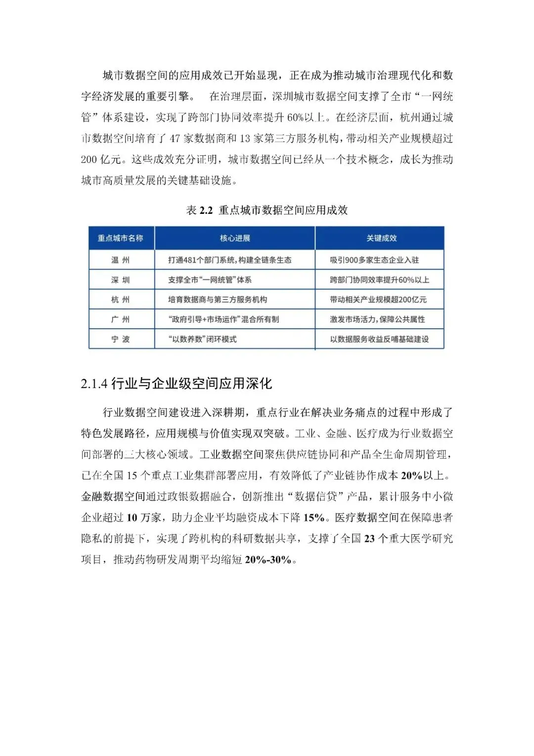
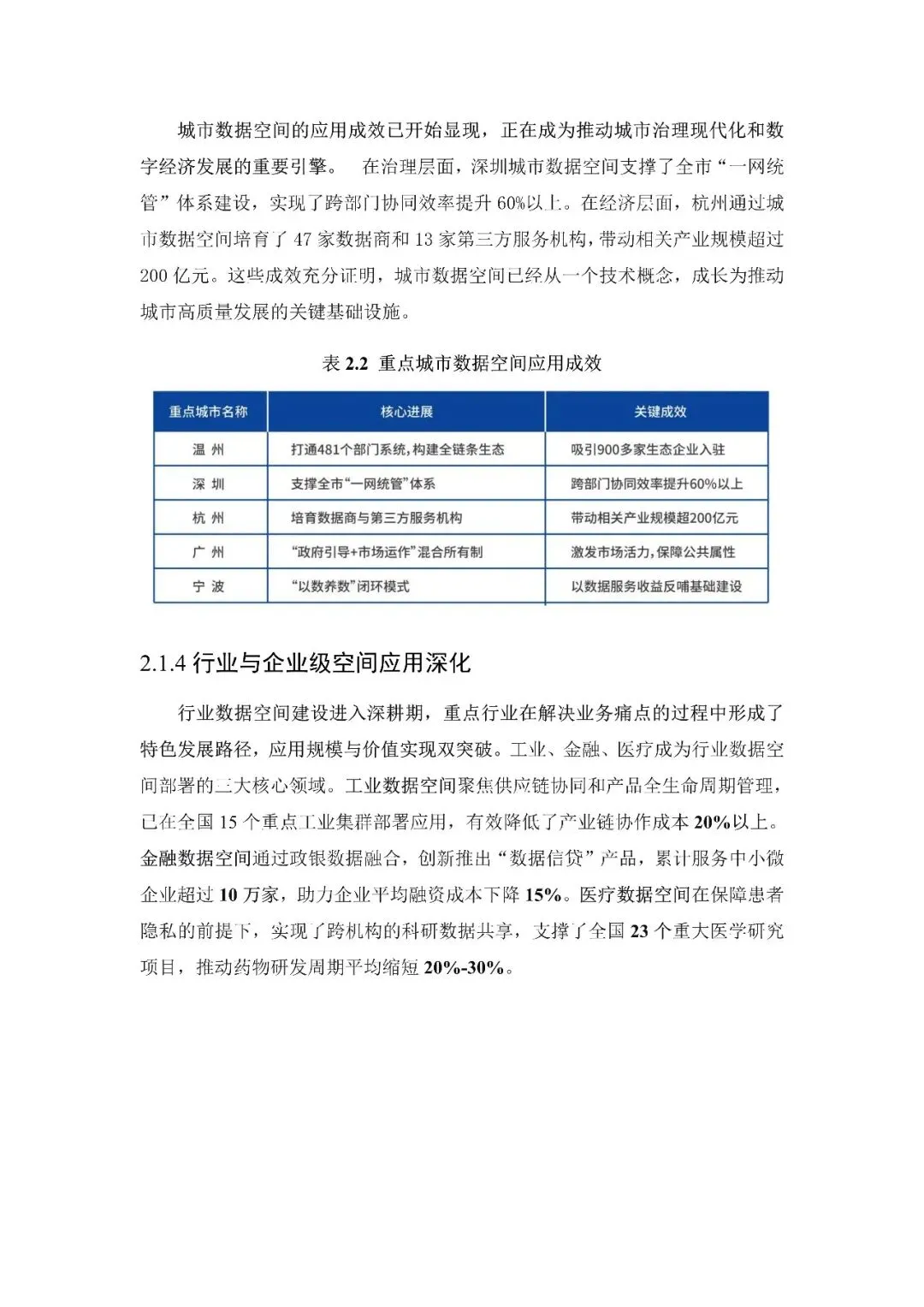
关注回复“1”即加入免费报告分享群,每日获取行业研究报告;回复“2022”,获取1000份行业报告合集

资料来源:网络(如有侵权请联系作者删除)
获取方式:PDF完整版文末扫码获取
周包资料:9月第2周
更多资料:2022行业资料包


文章摘要

在全球数字经济竞争从技术转向制度与生态的今天,数据要素的高效流通与市场配置已成为国家竞争力的核心。可信数据空间作为数据流通利用基础设施,是数据要素价值共创的应用生态,也是支撑构建全国一体化数据市场的重要载体。本章将系统阐述可信数据空间的基础定位、核心价值与发展脉络,揭示其如何重塑数据流通范式,为释放数据要素价值奠定信任基石。

文章内容







受篇幅限制,仅为部分报告预览
完整版PDF领取方式
长按复制下方【暗号】
2025可信数据空间建设与产业发展报告-33页
发给客服领取对应资料
识别下面二维码添加客服


----------------------------------------------------------------------
免责声明:以上报告均系本报告通过公开、合法渠道获得,报告版权归原撰写/发布机构所有,如有侵权,请联系作者删除,本报告为推荐阅读,仅供参考学习,不构成投资建议,如对报告内容存疑,请与撰写/发布机构联系。

往期推荐












