
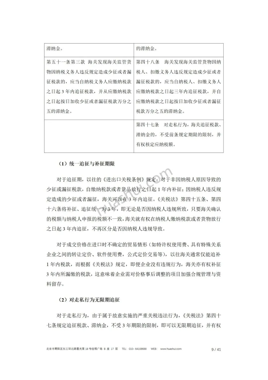
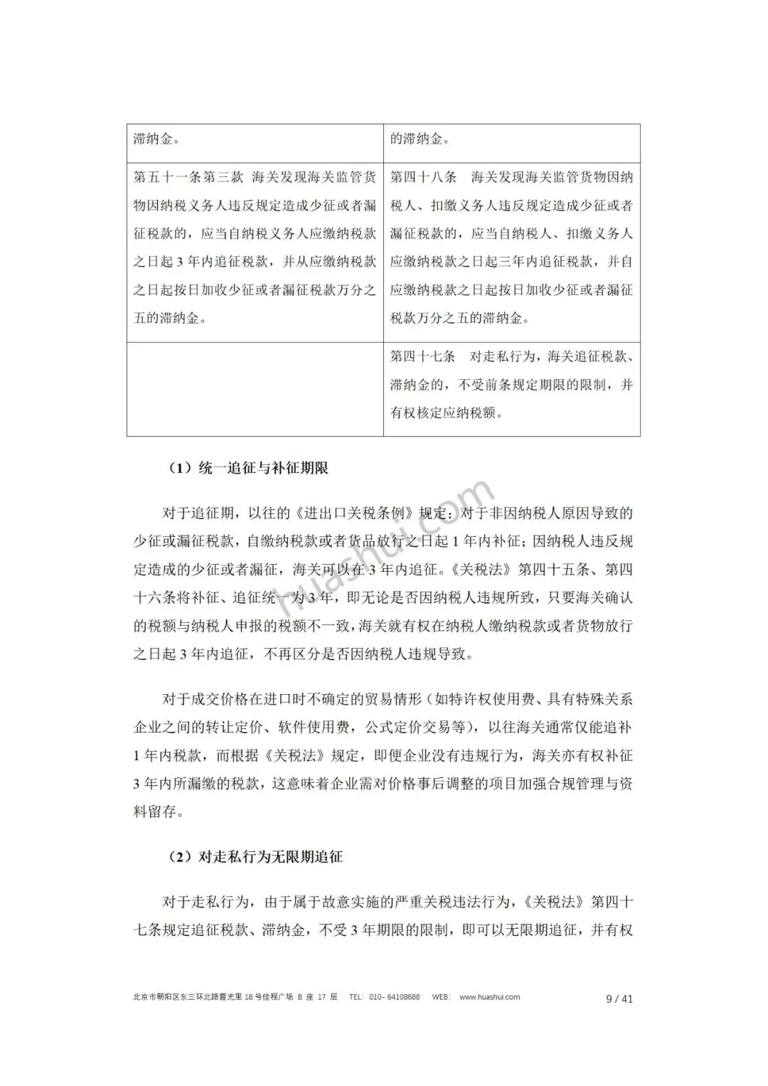
内容摘要
在此背景下,准确理解政策导向、精准把握监管重点、及时识别潜在风险、有效构建应对机制,已成为外贸企业实现稳健经营和可持续发展的关键环节。企业不仅需要关注传统申报环节的准确性,更需从战略层面重视合规体系的建设,以应对可能出现的行政乃至刑事风险。
报告内容






受篇幅限制,仅为部分报告预览
完整版PDF领取方式
长按复制下方【暗号】
华税律师事务所_外贸行业进口关税合规报告(2026)-45页
发给客服领取对应资料
识别下面二维码添加客服


-------------------------------------------------------------------------
*免责声明:以上报告均为本公众号通过公开、合法渠道获得,报告版权归原撰写/发布机构所有,如涉侵权,请联系删除;本号报告为推荐阅读,仅供参考学习,不构成投资建议。

往期报告精选▼











点分享

点收藏

点点赞

点在看


