
2025 年,站在“十四五”规划收官与“十五五”规划谋篇的关键交汇点,中国数字经济迈入深水区。随着技术的发展,中国企业积极拥抱“人工智能 +”行动,数智化转型已经成为企业发展的“必答题”,关乎企业核心竞争力。
创新,则是贯穿企业数字化转型整个征程中,它不仅是企业的活力源泉,也是企业加速转型进程、提升竞争力的重要途径。在制造、金融、零售、医疗等千行百业中,涌现出大批数智化转型的鲜活实践。
本报告立足 2025 年中国企业数智化转型的现实图景,体现了“人工智能 +”、创新等各行业典型转型案例,深度剖析企业数智化转型的实施路径、创新方法与实践成效,助力中国企业以数智创新培育新质生产力,在全球产业格局重构中抢占发展先机。



































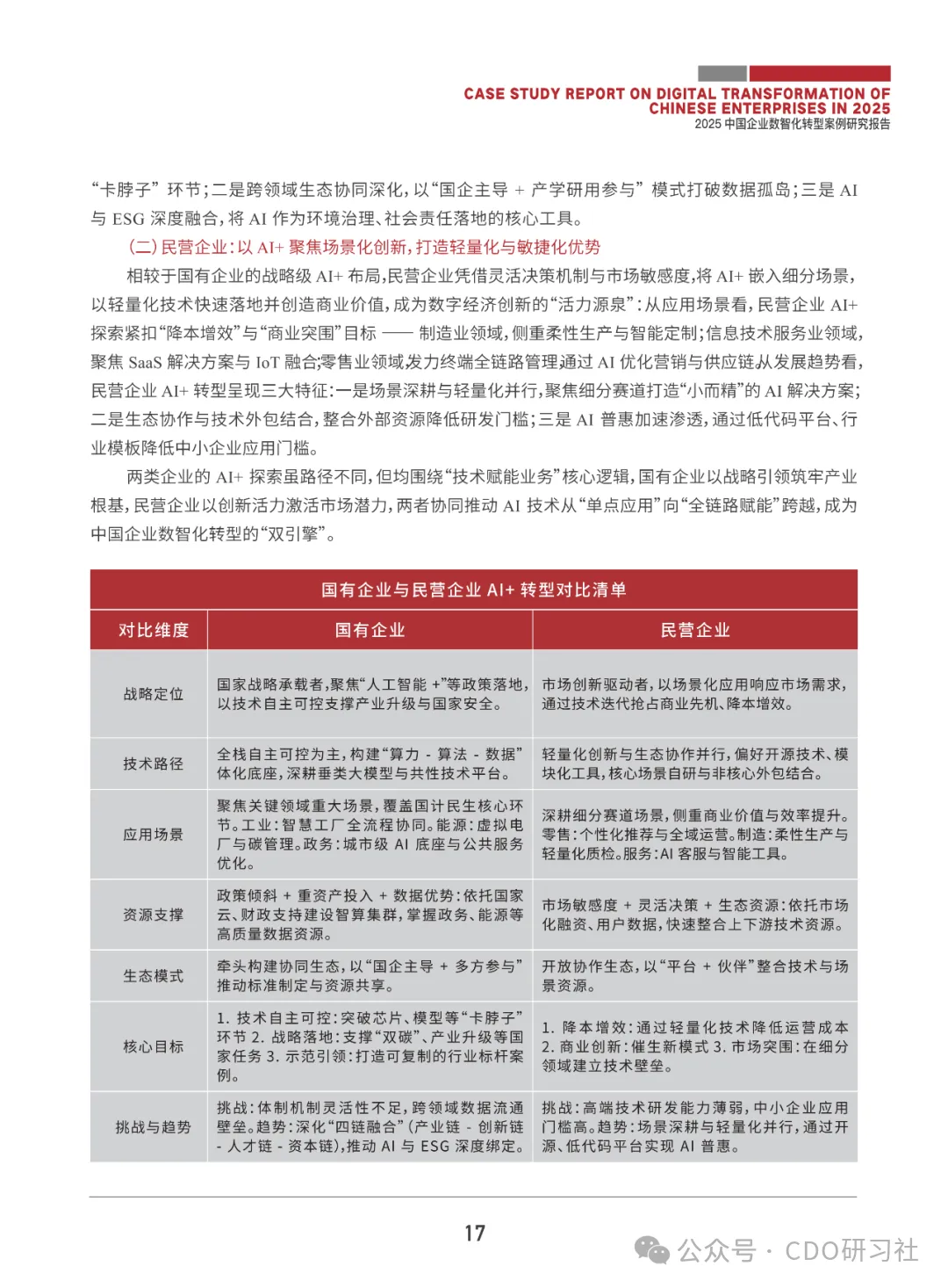
图文来源于网络如有侵权联系删除!










