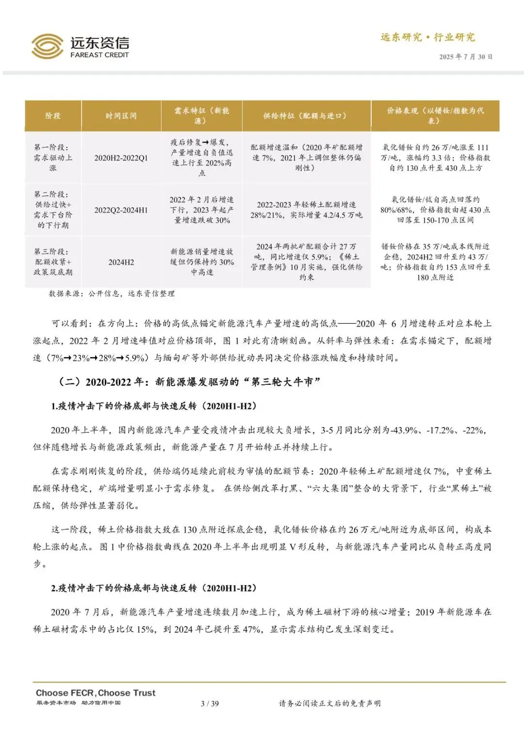
手机版
二维码
购物车
(
0
)
供应
求购
公司
团购
展会
资讯
招商
品牌
人才
知道
专题
图库
视频
下载
商圈
推广
热搜:
采购方式
甲带
滤芯
带式称重给煤机
减速机型号
气动隔膜泵
无级变速机
链式给煤机
履带
减速机
首页
供应
求购
公司
团购
展会
资讯
招商
品牌
人才
知道
专题
图库
视频
下载
商圈
首页
>
资讯
>
展会资讯
[下载]远东资信 -2025年稀土行业分析与研投报告.pdf
日期:2026-02-02 16:40:21 来源:网络整理 作者:本站编辑
评论:0
[下载]远东资信 -2025年稀土行业分析与研投报告.pdf
(篇幅限制,赞赏后私信公众号获取全文)
打赏
更多
>
同类资讯
• 申华控股发布2025年财报/庞大汽车
0
条
相关评论
推荐图文
推荐资讯
点击排行
0
1
看完小米的财报你就懂了,“小米手机”是真的不赚钱,甚至就是个赔钱货
0
2
万里行 | 德州四大粮油市场调研出炉:面食主导消费,中小商户盼规范竞争
0
3
2025年中国铁合金行业发展现状与未来趋势分析,产品向多元化、精品化、定制化方向发展「图」
0
4
2026 AI 行业趋势:这一年我们不再只和"会说话的哑巴"打交道
0
5
2026年建筑行业的未来发展趋势怎么样?
0
6
2026中国家居家装行业发展研究报告(附下载)
0
7
晶盛机电——2025企业能力分析研究报告
0
8
黑牡丹——2025企业能力分析研究报告
0
9
黑芝麻——2025企业能力分析研究报告
网站首页
|
关于我们
|
联系方式
|
使用协议
|
版权隐私
|
网站地图
|
排名推广
|
广告服务
|
积分换礼
|
网站留言
|
RSS订阅
|
违规举报
|
皖ICP备20008326号-18
(c)2008-2022 免费发布网 All Rights Reserved