
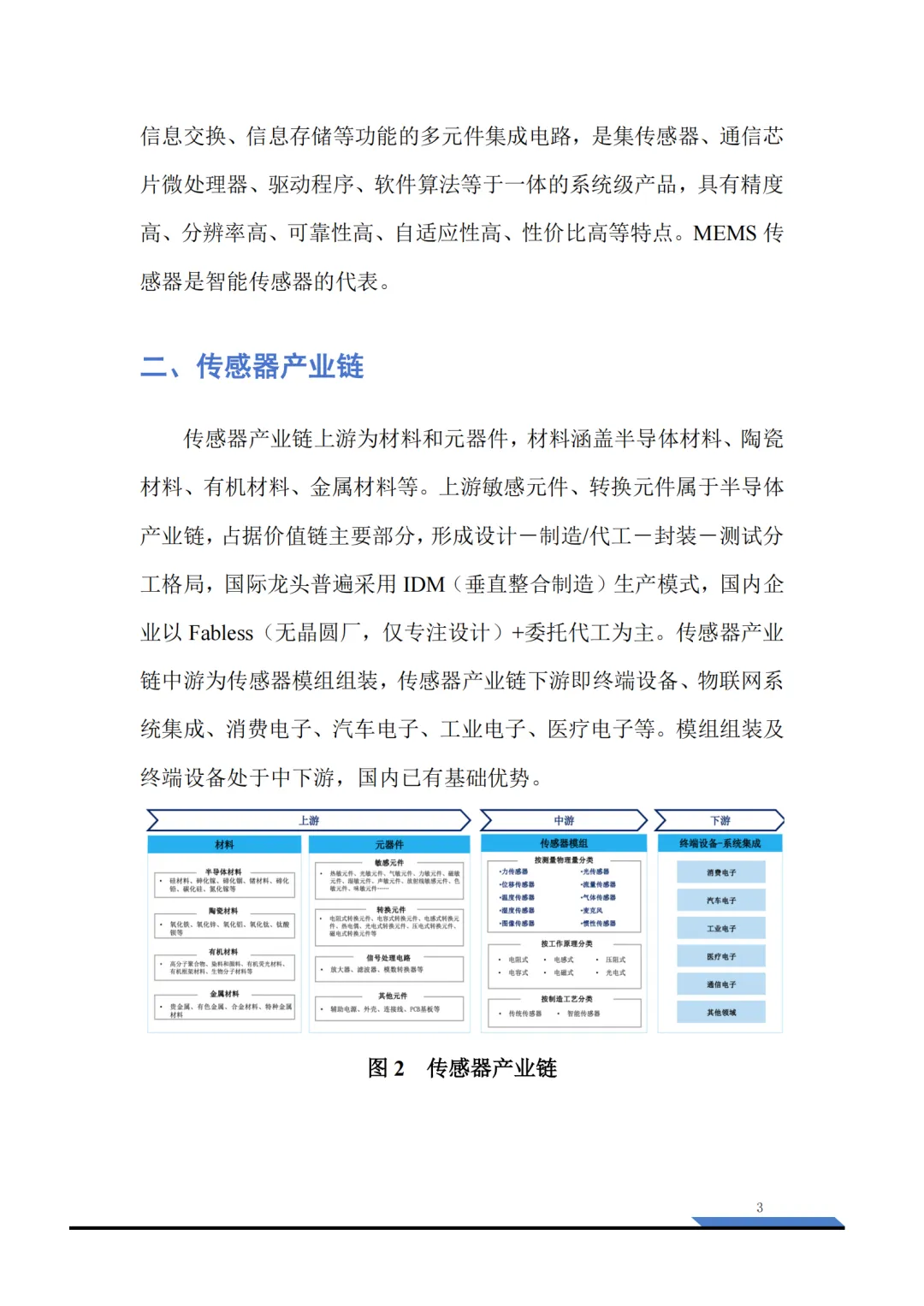
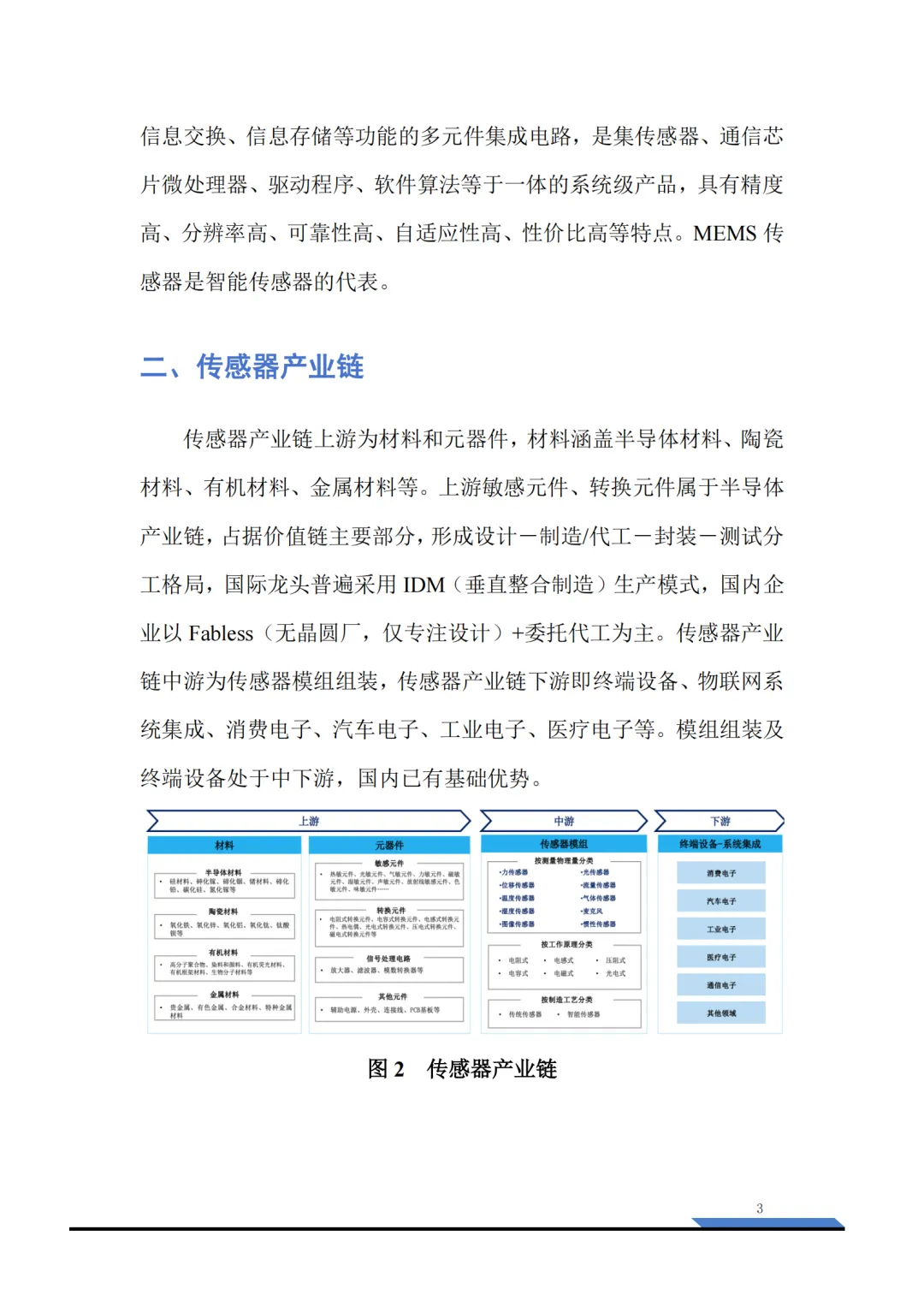
传感器作为数字中国建设的关键技术,被誉为 “万物互联之眼”,是数据采集的核心源头,广泛应用于消费电子、汽车电子、工业制造等多个领域。其产业链涵盖上游材料与元器件、中游传感器模组组装、下游终端设备及系统集成,国际龙头多采用 IDM 模式,国内企业则以 Fabless + 委托代工为主。
全球传感器市场稳步增长,2023 年规模达 2269 亿美元,预计 2034 年将增至 5510.3 亿美元;中国市场增速更快,2023 年规模 3644.7 亿元,2026 年预计达 5547.2 亿元,消费电子为最大应用领域,压力传感器、图像传感器占据产品市场前列。智能传感器作为重要细分领域,全球及中国市场增速均高于行业平均水平,发展潜力显著。
市场竞争方面,美日欧企业垄断全球高端传感器市场,国内仅能提供 6000 余种传感器,高端产品进口占比达 80%,芯片进口占 90%,国产化缺口明显。国内企业多以组装模式为主,技术含量较低,但在 MEMS 传感器、声学传感器等细分领域,歌尔微电子、瑞声科技等企业已实现突破,进入全球前列。
重点领域中,MEMS 传感器作为智能传感器核心,凭借小型化、低成本等优势快速替代传统传感器,2023 年全球市场规模 146 亿美元,中国市场预计 2025 年达 1571.3 亿元;汽车传感器受益于电气化与智能化趋势,2024 年全球市场规模 402.4 亿美元,激光雷达、毫米波雷达等产品装机量快速提升;图像传感器、惯性传感器、气体传感器等领域也呈现出市场规模扩大、技术迭代加速的态势。
国内传感器产业正从 “规模扩张” 向 “质量升级” 转型,苏浙粤等东南沿海地区为主要产业聚集区,12 英寸晶圆产线建设、先进封装技术突破及中试平台完善,将推动国产传感器在高端领域实现更大突破。
以下为报告节选内容(来源:深企投产业研究院)








完整版可下载:

1、 2025年对话式分析如何成为企业智能增长的加速器报告
2、 2026年AI规模化部署最佳实践指南报告
3、 2025年AI智能体在工作中的应用报告:重塑客户体验
4、 2026年全球脑机接口市场全景分析报告(英文版)
5、 2025年Atlas 300T Pro 训练卡 技术白皮书
6、 2026年智能体AI核心指南:构建自主化未来的竞争方略
7、 数据驱动未来:为AI时代来临做好准备
8、 左手抓工具,右手抓人才,帮助客户把数据运营团队更好地建设起来!
9、 工具、流程与组织:数据治理落地的三驾马车
10、美国互联网行业:AI代理购物持续推进
11、AI代理的兴起:评估与治理的行动框架
12、2025人工智能民间智慧读本
13、空天系列报告:北京太空算力:中国天算的“DeepSeek”时刻
14、低空经济发展报告2025-2026
15、2025年智能体时代:重塑企业未来报告-金融服务
16、2025年智能体时代:重塑企业未来报告-媒体和娱乐
17、人工智能与学习的未来
18、保险气候风险管理与人工智能技术应用研究报告
19、工业与AI融合应用指南
20、集微网:2025中国半导体激光设备白皮书
21、2025传感器产业研究报告
22、低空文旅产业发展研究报告
23、人机共生·智启未来-2026AI内容营销六大趋势
24、具身智能发展报告(2025年)


