AI科普馆部分垂类内容转移至?
【长三角人工智能联盟】公众号,快点进去瞧瞧!
面对汽车产业百年未有之大变局,数据已成为驱动创新的核心生产要素。云器科技发布的《智能网联汽车数据平台白皮书》系统性地解构了车企在智能网联时代面临的数据挑战与机遇。
白皮书指出,汽车产业正经历从“马力”到“算力”、从“硬件定义”到“数据与AI定义”的深刻范式转移。然而,大多数车企受困于传统批处理架构的“时效之痛”、烟囱式系统的“孤岛之痛”以及EB级数据量的“成本之痛”,导致数据“有量无价”,难以转化为业务增长动力。
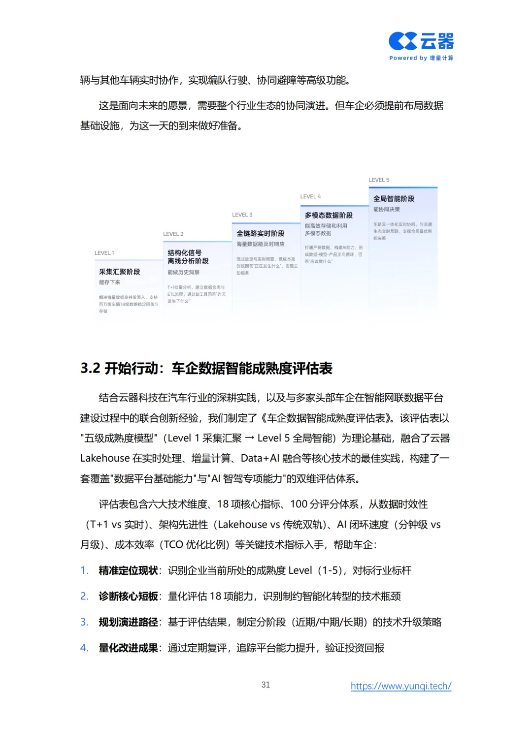
为此,白皮书创新性地提出了 “智能网联数据智能成熟度模型” ,为车企从Level 1(数据采集)到Level 5(全局智能协同)的进阶提供了清晰的路线图。核心解决方案在于重构技术底座,转向面向AI时代的 云原生Lakehouse架构。该架构通过存算分离、增量计算、流批一体和AI原生四大核心能力,实现全域数据实时化、多模态融合与成本线性可控,赋能从情感智能座舱、分钟级智驾数据闭环到VLM端到端驾驶等五大新增AI应用场景。
本白皮书结合长安、长城等头部车企的成功实践,详细阐述了如何通过架构升级实现性能跃升与成本优化,是汽车行业决策者、技术领袖及数据团队推动数据基础设施变革、决胜“软件定义汽车”时代的必读指南。
以下是白皮书全文↓↓↓ 点击链接免费下载pdf,扫二维码加入交流群

















































AI科普馆:打开AI世界之窗




