提示点击上方蓝字订阅↑为职业成长加满油~
【报告内容较多,仅展示部分】文末附干货下载方式
《2025动力电池可持续再利用安全管理白皮书》围绕动力电池梯次利用全生命周期安全管理展开,覆盖全球行业格局、中外政策体系、商业技术趋势、运输安全规范、欧美安全检测标准及车规级整包储能安全设计六大板块。明确旧废坏电池分级分类标准、关键测试方法与全链条安全方案,紧扣碳足迹管理、新国标安全要求等行业热点,为产业标准化、合规化发展赋能,助力“双碳”目标落地与新能源产业可持续转型。
1.全球及中国动力电池退役规模呈怎样的增长态势?回收产能配套情况如何?
全球动力电池退役规模增速显著,2021至2030年复合年增长率达43%,预计2030年将攀升至1483GWh。中国作为核心市场,退役量增长更为迅猛,2023年达16.8万吨,同比增幅78.3%,2025年预计突破82万吨,2030年将达148.7GWh,年均复合增速37.64%,契合新能源汽车保有量提升带来的阶梯式退役高峰。回收产能方面,全球现有设施产能160万吨/年,规划扩建后将超300万吨/年,亚洲占比超75%。其中中国现有产能110万吨/年,计划再扩容120万吨/年,适配退役量增长需求。
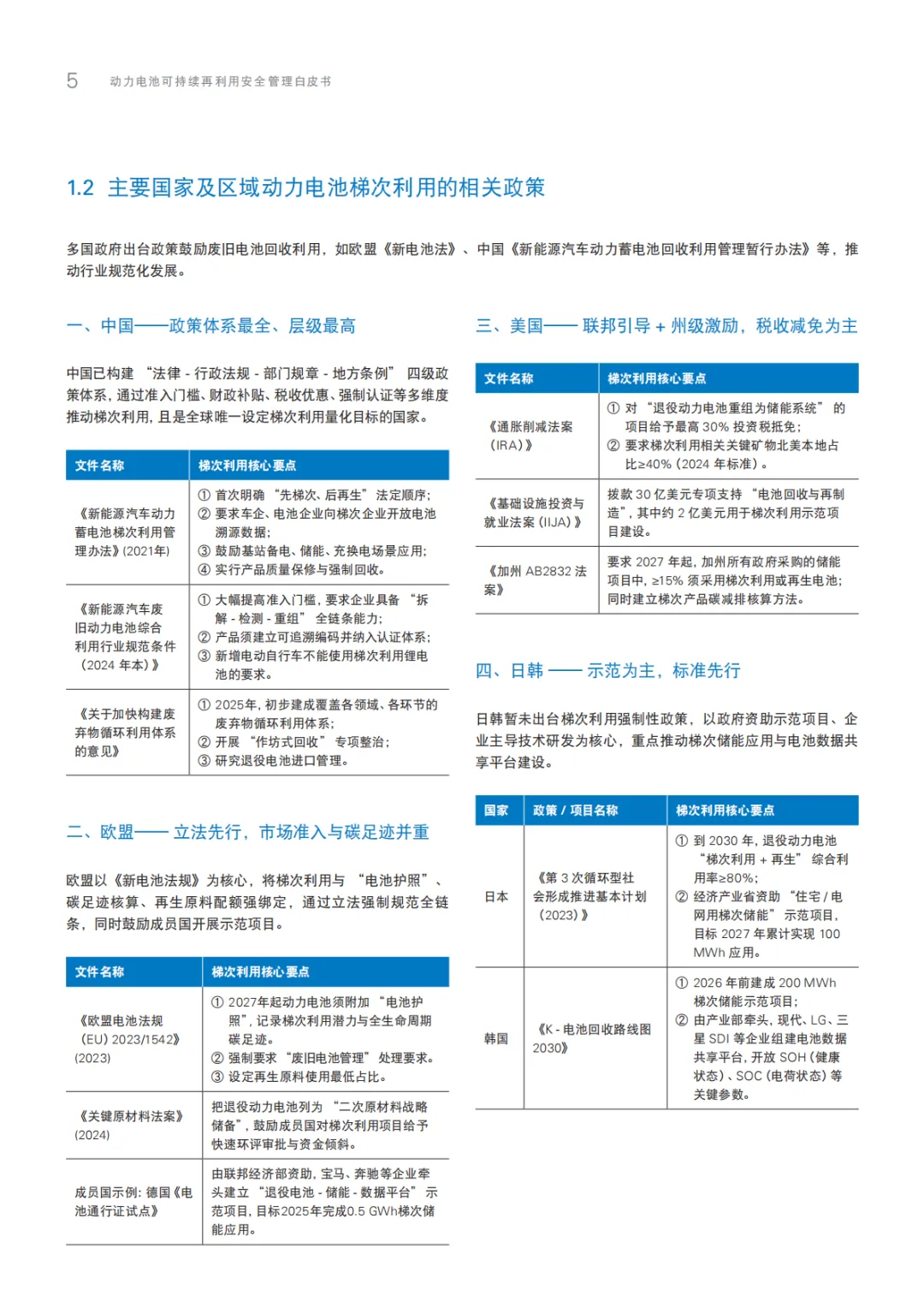
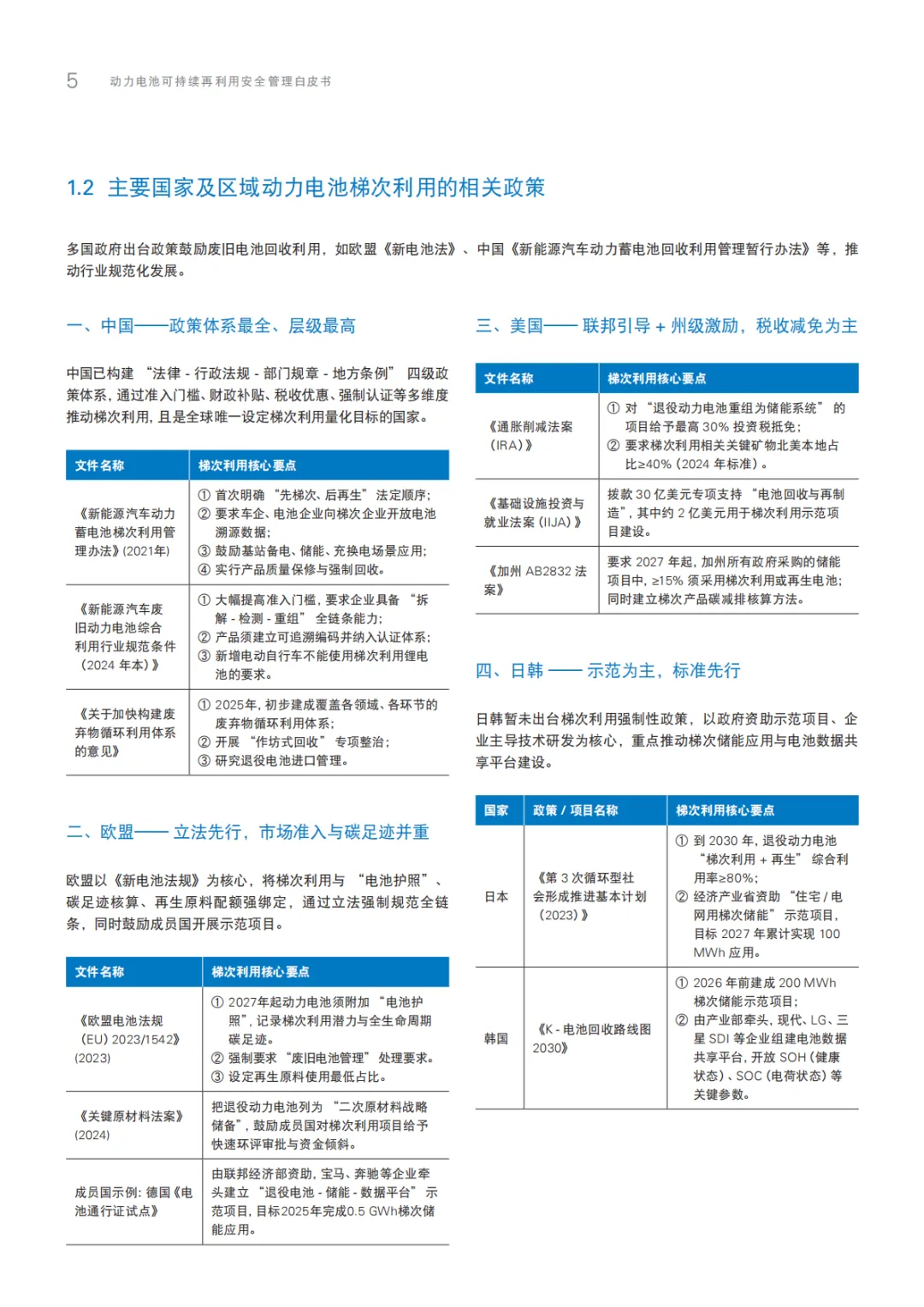
2.中、欧、美在动力电池梯次利用政策上的核心差异体现在哪里?
中国以四级政策体系为支撑,明确“先梯次后再生”法定顺序,设定量化发展目标,抬高企业准入门槛,要求具备“拆解-检测-重组”全链条能力,同步衔接碳足迹申报管理要求。欧盟聚焦《新电池法规》,通过立法强制绑定电池护照、碳足迹核算与再生原料配额,强化全生命周期监管,适配全球绿色贸易壁垒应对需求。美国采用“联邦引导+州级激励”模式,以最高30%的投资税抵免和专项拨款为核心激励,强调关键矿物本地占比与政府采购倾斜,保障供应链安全。
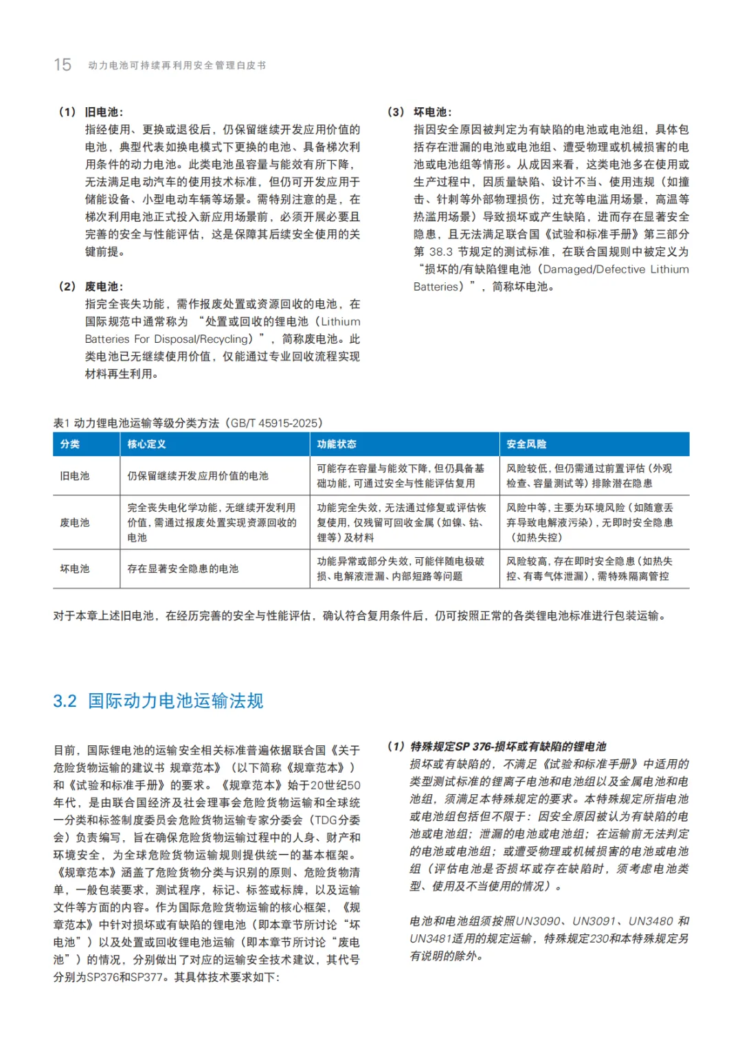
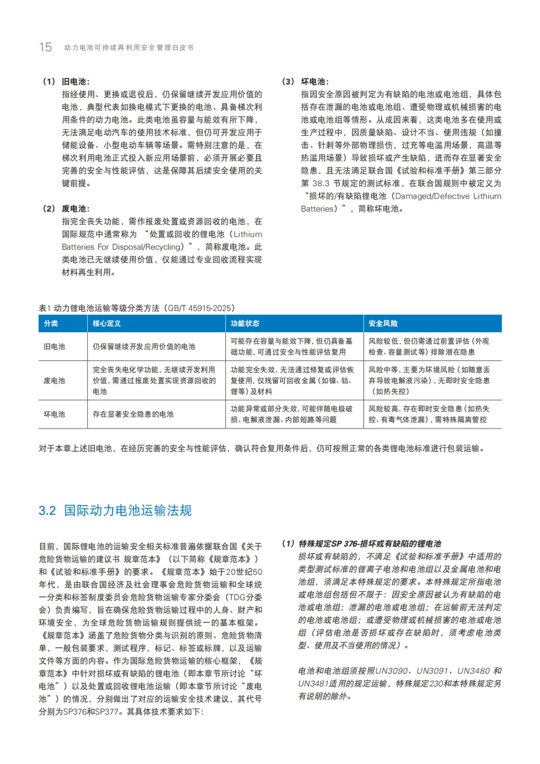
3.动力电池梯次利用的运输安全核心管控手段是什么?车规级整包利用储能系统如何筑牢安全防线?
运输安全的核心是分级分类管理,按电池状态分为可梯次利用的旧电池、需回收的废电池、有缺陷的坏电池,依据联合国《规章范本》及国内GB/T 45915-2025标准,实施差异化包装、标记与运输流程,坏电池需采用专用包装并标注警示标识。车规级整包储能系统从多维度保障安全,保留原车规电池包热管理、过充保护等设计,契合新国标“不起火、不爆炸”的安全要求;电气层面构建多级保护与单簇防护体系,软件端通过BMS+EMS+云平台实现全生命周期监控,消防端配备多传感器探测、整仓灌水、泄压阀门等立体化防护措施。




















获取报告原文及海量企业数字化转型、大模型应用、新能源行业、碳中和、5G、元宇宙、区块链、智慧城市、短视频、微短剧等热门行业资料,专家PPT......等更多报告及行业方案、行业案例,请至星球:极光智库
【极光智库 | 你的职业成长加速器】 ——专注实战的行业知识共享社区
◆ 为什么选择我们?3大核心价值 ◆
✅ 省时:每日人工精选50+高质量报告
✅ 省钱:1个星球=10个垂直领域资源库(年省3000+订阅费)
✅ 省心:结构化知识库+行业术语词典
? 深度覆盖15+前沿领域:
AI大模型应用 | 企业数字化转型 | 新能源产业链 | 碳中和落地路径
5G+物联网 | 元宇宙商业场景 | 区块链技术 | 智慧城市解决方案
短视频运营指南 | 微短剧行业洞察 | 营销增长方法论...
? 会员专享资源库:
▷ 5000+份行业白皮书/案例集(含未公开内部资料)
▷ 300+套行业方案(商业计划书/可行性报告等)
? 加入我们你将获得:
1. 建立系统的行业认知框架
2. 获取决策支持的底层数据
3. 掌握先人一步的行业动向
▌常见问题解答
Q:适合哪些人加入?
→ 需要行业数据的市场人员 | 寻求转型机会的职场人 | 商业分析从业者 | 创新创业者
Q:资料如何获取?
→ 知识星球App端、网页端均已开放下载功能
让专业情报成为你的职场杠杆 与行业先行者共同进化 ↓↓↓
在星主的不断努力下,每周都会登上活跃星球榜前十,实际上作为一个资料分享的知识星球,意味着星主每天都是顶格在发很多的资料,加入本星球相当于加入10个专业星球!星球各行业资料分类标签见下图


资料领取方式:
本文获取方式:将文章分享至???圈,点击菜单栏“联系我们”,添加小客服领取哦



