创作声明:本文包含AI生成内容
⼀、核⼼理念
炒股30年,逐渐总结出了一套概率极高的规律(非价值投资范畴,作为短线做T,降低波动率的投机手段):当“我”开始得意⾃满、滋⽣⾮理性消费冲动、笃定⾃⾝交易⽅法⽆敌时,短线⾏情往往已临近阶段性⾼点。这并⾮偶然,⽽是个体⼼理状态与市场群体情绪周期⾼度同频的必然体现。通过精准觉察⾃⾝情绪波动,可提前捕捉市场短期过热信号,实现⾼胜率的回调回避,为交易决策提供内⽣性⻛控⽀撑。
⼆、底层逻辑(为什么有效?)
1. 情绪同步性原理
市场的本质是⼈的集合,群体情绪会通过交易⾏为潜移默化影响每⼀位参与者。当即便秉持理性交易原则的你,也不可避免产⽣“盈利膨胀感”,意味着乐观情绪已完成全市场扩散,甚⾄渗透⾄尾部弱势投资者⸺这正是短期⾏情⻅顶的微观核⼼征兆,也是群体情绪触顶的前置信号。
2. 多巴胺陷阱(神经⼼理机制)
连续盈利会持续激活⼤脑多巴胺奖赏回路,形成“盈利-愉悦”的条件反射,进⽽导致⻛险感知能⼒钝化、过度⾃信倾向加剧。此时你对⾏情回调的容忍度显著提升,⽌损纪律易松动,⽽主⼒资⾦恰恰会利⽤市场参与者的这种⾮理性⼼理,完成筹码派发与出货动作。
3. 反⾝性内化(情绪-价格闭环)
索罗斯反⾝性理论的微观内化体现为:价格上涨→个体获得盈利成就感→强化持仓信⼼、主动加仓→进⼀步推动价格上⾏→情绪持续升温⾄饱和。你的“得意感”“⽆敌感”,正是这⼀正向循环即将断裂、⾏情濒临反转的关键预警信号。
4. 优于外部情绪观察
观察散⼾社群、舆论情绪存在明显滞后性(⽜市初期散⼾看多看对、熊市初期看空也对),难以捕捉拐点;⽽⾃⾝情绪是实时、⽆延迟的内⽣信号,直接同步于市场情绪周期,⽆需等待外部反馈,具备更强的前瞻性与决策价值。
三、操作⽅法(四步实战流程)
✅第⼀步:建⽴「情绪⽇志」(基础前提)每⽇收盘后⽤1句话精准记录⾃⾝⼼理状态与关联⾏为倾向,避免模糊表述,⽰例:“今⽇盈利5%,内⼼兴奋,萌⽣换电脑的消费想法,觉得当前交易⽅法可复制盈利。”“连续三⽇盈利,产⽣盲⽬⾃信,认为后续可放⼤仓位,甚⾄想推荐给他⼈。”“账⼾创新⾼,忍不住想在社交平台分享战绩,期待他⼈认可。”关键词识别:得意、炫耀欲、⾮必要消费冲动、⽅法⽆敌感、怕踏空情绪消退、盲⽬加仓意愿。
✅第⼆步:设定「情绪熔断阈值」(⻛控触发点)当出现以下任⼀信号,⽴即触发⻛控流程,不犹豫、不侥幸:
1. 单周累计盈利超10%〜15%,同步伴随盈利膨胀感;
2. 产⽣⼤额⾮必要消费冲动(如换⼿机、订⾼端餐饮、购置奢侈品等);
3. 主动在社交平台分享交易成果、炫耀盈利,或向他⼈推荐交易⽅法;
4. 内⼼出现“回调不怕,肯定能扛过去”“再涨⼀波就⽌盈”的侥幸⼼理。
✅第三步:执⾏「⾼点回避动作」(标准化操作)
⼀旦触发情绪熔断,严格执⾏以下标准化操作,杜绝情绪化决策:
1. 减仓50%以上,保留少量底仓(兼顾防踏空与控⻛险,不极端空仓);
2. ⼤幅上移⽌盈线(如从原有8%调整⾄3%),触发⽌盈⽴即离场;
3. 暂停新开仓1〜3天,进⼊强制冷静期,不盯盘、不研究新标的;
4. 不参与交易讨论、不看散⼾社群、不复盘过度(避免情绪进⼀步强化,打破“盈利-乐观”的闭环)。
✅第四步:等待「情绪回归锚点」(回补信号)
当⾃⾝出现以下⼼理状态,视为市场回调接近尾声、情绪回归理性的信号,可逐步回补仓位,进⼊下⼀轮周期:
1. 对账⼾波动重新敏感(如下跌2%即产⽣焦虑,恢复⻛险敬畏⼼);
2. ⾮必要消费冲动消退,回归理性节俭⼼态,不再因盈利盲⽬消费;
3. 开始怀疑⾃⾝交易⽅法的有效性,重新审视交易漏洞,不再盲⽬⾃信;
4. 萌⽣“落袋为安”“谨慎持仓”的想法,不再执着于追求⾼收益。
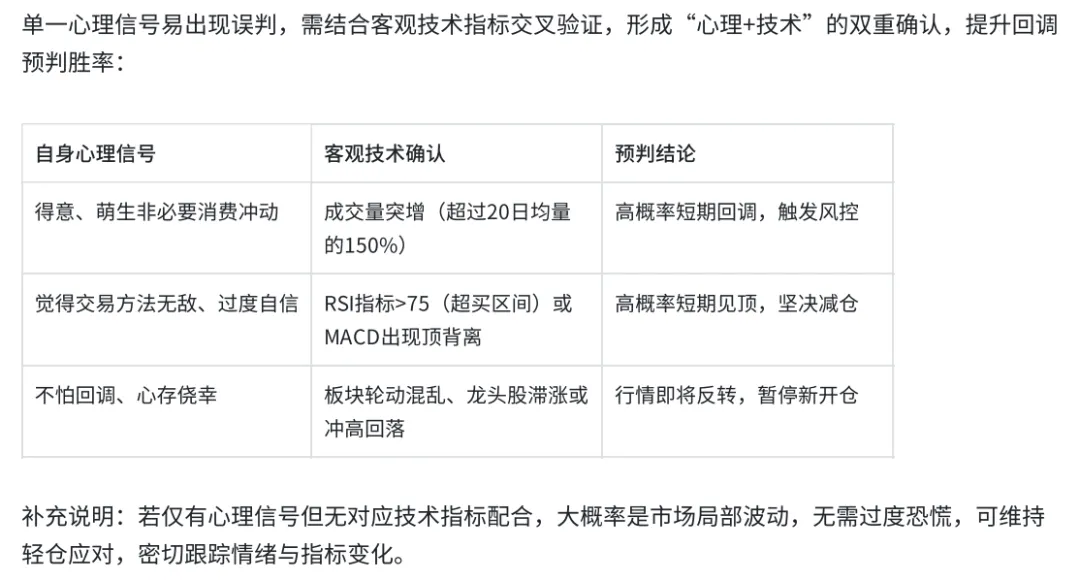
四、辅助验证(提升胜率,规避误判)

五、重要纪律(避免⽅法反噬)
1. 不压抑情绪,只客观观察
强⾏压抑“得意”“兴奋”等情绪,会导致情绪滞后爆发,反⽽引发更严重的⾮理性交易。正确做法是:坦然承认⾃⾝情绪,不批判、不放⼤,将其作为决策的客观参考依据。
2. 明确适⽤范围,不滥⽤⽅法
本⽅法核⼼捕捉的是情绪驱动的短期⾏情过热信号,仅适⽤于短线、波段交易;不适⽤于⻓线价值投资,不影响对标的基本⾯、⾏业趋势的⻓期判断,避免混淆使⽤场景。
3. ⼩账⼾试错,逐步固化流程
建议先在⼩资⾦账⼾中验证⽅法,记录情绪信号与⾏情⾛势的匹配度,优化情绪⽇志、熔断阈值的设定,待胜率稳定(连续3〜6个⽉胜率达标)后,再逐步推⼴⾄主账⼾,降低试错成本。
4. 拒绝单⼀依赖,坚持多维度验证
不可将⾃我情绪作为唯⼀决策依据,始终结合技术指标、资⾦流向、⾏业消息等客观因素交叉验证,避免因情绪误判导致交易亏损,守住⻛控底线。
六、命名释义
⾃我⼼理:强调交易决策的信号源来⾃⾃⾝内在情绪觉察,⽽⾮外部舆论、散⼾情绪等噪⾳,凸显内⽣信号的前瞻性。⾃我认知:核⼼是对⾃⾝情绪波动、认知偏差、⾏为倾向的清醒认知,不被盈利冲昏头脑,不被亏损击溃⼼态,实现理性决策。
⾼胜率:依托个体情绪与市场群体情绪的同步性,提前捕捉回调信号、规避短期⻛险,通过标准化流程与纪律约束,实现交易胜率的稳定提升,⽽⾮追求单次暴利。
? 终极⼼法:
“市场不在K线⾥,在我的⼼跳⾥。” 股市的本质是⼈性的博弈,群体情绪的起伏决定了短期⾏情的波动。当你能精准读懂⾃⼰的贪婪与恐惧、得意与焦虑,不被⾃⾝情绪裹挟,便拥有了穿越市场波动的核⼼罗盘⸺⾃我认知,才是交易中最可靠的“护城河”。
这套《⾃我⼼理炒股法》深度融合⾏为⾦融学、神经⼼理学原理与实战交易纪律,跳出“跟⻛看盘”的滞后陷阱,以⾃⾝情绪为切⼊点,搭建“觉察-⻛控-验证-回归”的闭环交易体系,助⼒交易者实现⾼胜率的短线、波段操作,⻓期积累盈利、规避重⼤回撤。
(注:⽂档部分内容可能由 AI ⽣成)


