
HUAON
PART ONE
生物基产品行业概述
生物基产品是以可再生的生物质资源为主要原料,通过生物、化学或物理等技术加工制造而成的各类产品。其核心特征体现在两个关键维度:原料来源:依赖农业废弃物、林业剩余物、能源作物、微生物等生物质,区别于传统依赖化石燃料的产品。环境属性:多数生物基产品在全生命周期中能减少碳排放,部分产品还具备可生物降解特性,对环境友好性更高。这类产品覆盖范围广泛,既包括食品、饲料等传统领域,也涵盖生物基塑料、生物燃料、生物基化学品、生物基材料等新兴应用,是推动绿色低碳发展的重要方向之一。

HUAON
PART TWO
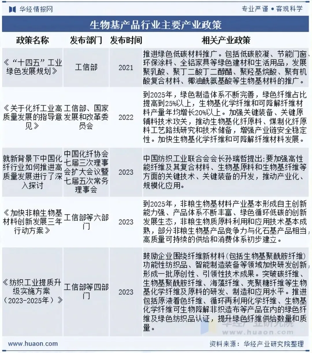
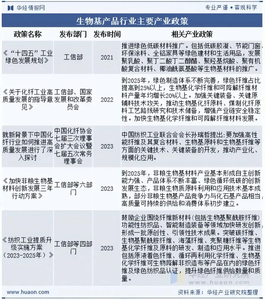
生物基产品行业政策
“绿色制造”是我国经济社会发展的一项重大战略决策,在环保形势日益严峻的背景下,我国正大力推广可持续发展的战略思想。生物基产品行业是我国战略性新兴产业的主攻方向,全国各省市相关主管部门出台了一系列鼓励生物基产品发展的产业政策。

相关报告:华经产业研究院发布的《2026-2032年中国生物基产品行业发展动态监测及投资机会洞察报告》
HUAON
PART THREE
生物基产品行业产业链
生物基产品行业产业链结构上游为原材料,主要为农业废弃物、林业废弃物、生物基原料生产等;产业链中游为生物基产品生产;产业链下游为生物基产品应用领域,主要为包装领域、纺织领域、医疗领域等。

HUAON
PART FOUR
生物基产品行业发展现状
生物基产品可作为传统石油基材料的可持续替代品,涵盖包括润滑剂、清洁剂、油墨、肥料及生物塑料在内的广泛应用。数据显示,2024年全球生物基产品行业市场规模约为421亿美元,2020年至2024年的复合年增长率为16.6%。

中国作为全球最大的农业国之一,每年可利用的农林废弃物超过9亿吨,为纤维素乙醇、木质素基材料等高附加值产品提供了充足的原料保障,有利于生物基产品行业的规模化发展。数据显示,2024年中国生物基产品行业市场规模约为1418亿元。

HUAON
PART FIVE
生物基产品行业竞争格局
1、竞争格局
中国生物基材料企业数量众多,但规模普遍较小,产业集中度较低。部分大型企业在市场上具有一定的优势,但大量中小企业在细分领域竞争。随着生物基产品市场的不断扩大,国内外企业纷纷进入中国市场,加剧了市场竞争。国内企业需要面对国外先进企业的技术和品牌优势,竞争压力较大。目前行业中主要企业为上海凯赛生物技术股份有限公司、山东兰典生物科技股份有限公司、元嘉生物科技(广东)有限公司、吉林化纤集团有限责任公司等。

2、重点企业分析
凯赛生物是一家以合成生物学等学科为基础,利用生物制造技术从事生物基新材料研发,主要聚焦聚酰胺产业链,产品包括可用于生物基聚酰胺生产的单体原料——系列生物法长链二元酸和生物基戊二胺,以及系列生物基聚酰胺等相关产品。数据显示,2024年公司合成生物材料业务收入为28.19亿元。

HUAON
PART SIX
生物基产品行业发展趋势
1、技术创新驱动产品升级
一方面,第二代/第三代生物制造技术商业化进展加快,以农业废弃物、微藻及工业尾气为代表的非粮生物质利用率从38%提升65%。另一方面,低碳排放生产工艺如酶催化技术的成本不断下降,推动生物基产品的生产成本降低,提高产品的市场竞争力。此外,生物基特种化学品的量产可行性研究不断推进,生物基复合材料在高端制造领域的替代空间也在不断扩大。
2、绿色发展理念深入人心
消费者环保意识的提升,使得对生物基产品的认可度和需求不断增加,愿意为环保产品支付更高的价格,这为生物基产品在B2C市场的发展提供了机遇。同时,企业的绿色供应链管理也对生物基产品的采购决策产生了驱动作用,生物基产品的生命周期评价(LCA)对品牌价值的影响也日益凸显,推动企业更加注重生物基产品的研发和应用。
华经产业研究院对中国生物基产品行业发展现状、市场供需情况等进行了详细分析,对行业上下游产业链、企业竞争格局等进行了深入剖析,最大限度地降低企业投资风险与经营成本,提高企业竞争力;并运用多种数据分析技术,对行业发展趋势进行预测,以便企业能及时抢占市场先机;更多详细内容,请关注华经产业研究院出版的《2026-2032年中国生物基产品行业发展动态监测及投资机会洞察报告》。
往期推荐 | |
华
经
情
报
网
www.huaon.com
华经情报网隶属于华经产业研究院,专注大中华区产业经济情报及研究,目前主要提供的产品和服务包括传统及新兴行业研究、商业计划书、可行性研究、市场调研、专题报告、定制报告、工业园区大数据、产业链地图等。涵盖文化体育、物流旅游、健康养老、生物医药、能源化工、装备制造、汽车电子、农林牧渔等领域,还深入研究智慧城市、智慧生活、智慧制造、新能源、新材料、新消费、新金融、人工智能、“互联网+”等新兴领域。



