提示点击上方蓝字订阅↑为职业成长加满油~
【报告内容较多,仅展示部分】文末附干货下载方式
涂鸦智能于2025年12月29日发布《AI安全合规白皮书(V1.0)》,聚焦负责任AI实践,以Titan Matrix一体化智能安全品牌为核心,搭建贯穿AI全生命周期的安全合规体系。依托PREPARE七大核心原则,通过三层治理架构、七大管理制度及全流程安全开发管控,覆盖AI云平台、Hey Tuya家庭助手等三大核心场景,深度契合《人工智能安全治理框架》2.0版“可信应用、防范失控”要求,兼顾全球多地区法规适配,以“可信可控”为基石打造全栈安全基座,助力构建受信赖的智能生态。
1.涂鸦智能的核心AI安全合规架构是什么?
核心是Titan Matrix一体化智能安全品牌,贯穿AloT业务全生命周期。其核心支柱围绕安全与合规落地展开,内生安全将隐私保护融入研发全流程,实现数据、算法、系统的端到端防护。合规驱动锚定全球法规动态,搭建“全球统一基线+地区化适配”体系。智能防御借助AI技术实现威胁检测与预测性防护,持续改进则通过明确责任、定期风险评估强化系统透明度,全方位筑牢安全防线。
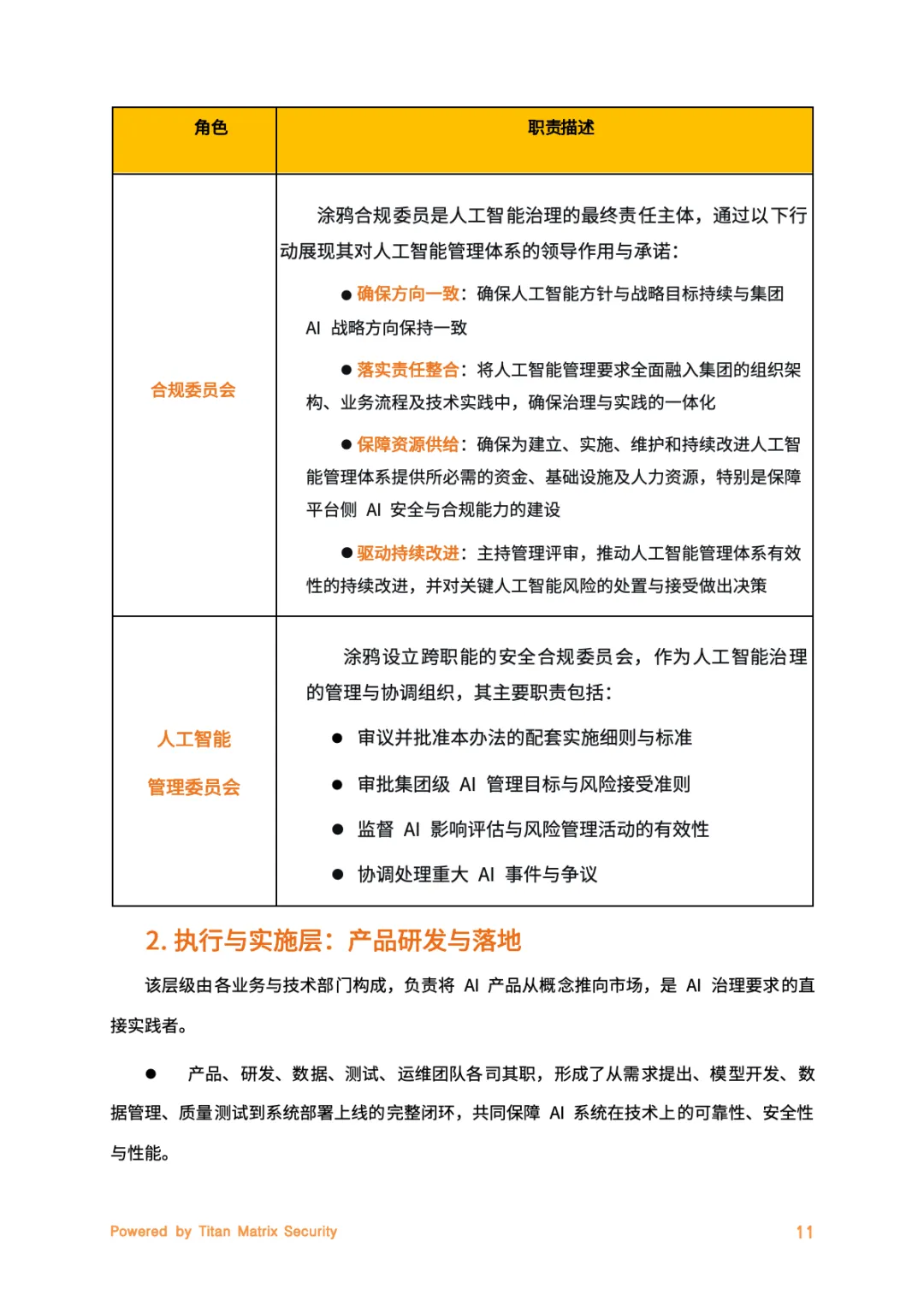
2.涂鸦AI产品全生命周期管理包含哪些阶段,各阶段有哪些关键管控?
涵盖五个核心阶段,每个阶段都有针对性安全举措。规划设计阶段明确需求边界,联动多部门开展风险评估,从源头规避隐患。数据与模型开发环节坚守数据最小化原则,接入AI安全护栏防范“模型黑箱”风险。部署上线前完成环境安全审计,全程保留人类监督节点。运营监控阶段启动实时风险监测,搭配SRC双倍赏金漏洞悬赏强化防御。退役归档时规范数据安全处置,及时同步用户确保流程闭环。
3.涂鸦智能在全球合规领域有哪些核心认证,重点遵循哪些法规?
已斩获20余项权威认证,包括ISO/IEC 42001:2023 AI管理体系、ISO/IEC 27001信息安全认证等全球性资质,以及中国等保3级、欧盟GDPR验证等区域性认证。法规遵循上,全面对标欧盟《AI法案》、中国《生成式人工智能服务管理暂行办法》,同时适配美国《CCPA/CPRA》、韩国《PIPA》等主要司法辖区规则,精准响应全球AI治理“发展与安全并重”的趋势。




















获取报告原文及海量企业数字化转型、大模型应用、新能源行业、碳中和、5G、元宇宙、区块链、智慧城市、短视频、微短剧等热门行业资料,专家PPT......等更多报告及行业方案、行业案例,请至星球:极光智库
【极光智库 | 你的职业成长加速器】 ——专注实战的行业知识共享社区
◆ 为什么选择我们?3大核心价值 ◆
✅ 省时:每日人工精选50+高质量报告
✅ 省钱:1个星球=10个垂直领域资源库(年省3000+订阅费)
✅ 省心:结构化知识库+行业术语词典
? 深度覆盖15+前沿领域:
AI大模型应用 | 企业数字化转型 | 新能源产业链 | 碳中和落地路径
5G+物联网 | 元宇宙商业场景 | 区块链技术 | 智慧城市解决方案
短视频运营指南 | 微短剧行业洞察 | 营销增长方法论...
? 会员专享资源库:
▷ 5000+份行业白皮书/案例集(含未公开内部资料)
▷ 300+套行业方案(商业计划书/可行性报告等)
? 加入我们你将获得:
1. 建立系统的行业认知框架
2. 获取决策支持的底层数据
3. 掌握先人一步的行业动向
▌常见问题解答
Q:适合哪些人加入?
→ 需要行业数据的市场人员 | 寻求转型机会的职场人 | 商业分析从业者 | 创新创业者
Q:资料如何获取?
→ 知识星球App端、网页端均已开放下载功能
让专业情报成为你的职场杠杆 与行业先行者共同进化 ↓↓↓
在星主的不断努力下,每周都会登上活跃星球榜前十,实际上作为一个资料分享的知识星球,意味着星主每天都是顶格在发很多的资料,加入本星球相当于加入10个专业星球!星球各行业资料分类标签见下图


资料领取方式:
本文获取方式:将文章分享至???圈,点击菜单栏“联系我们”,添加小客服领取哦



