智创“她”力量:女性AI创新创业白皮书





















目录
第一章 AI 对女性创新创业的影响调查
1.1 AI 时代女性科研人员的计划创业比例位居首位,女性创业意愿与实际行动存在落差 2
1.2 AI 技术发展提升女性创新创业意愿,超八成女性受访者倾向将AI 纳入项目核心 3
1.3 近半数女性受访者认可 AI 降低创新门槛,认为 AI 将激发新的市场机会 4
1.4 女性受访者更倾向于AI 行业应用创业,在AI 伦理方面展现出前瞻性和主动性 5
第二章 女性 AI 创新创业图谱与特征分析
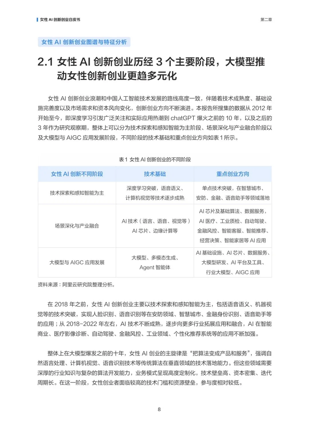
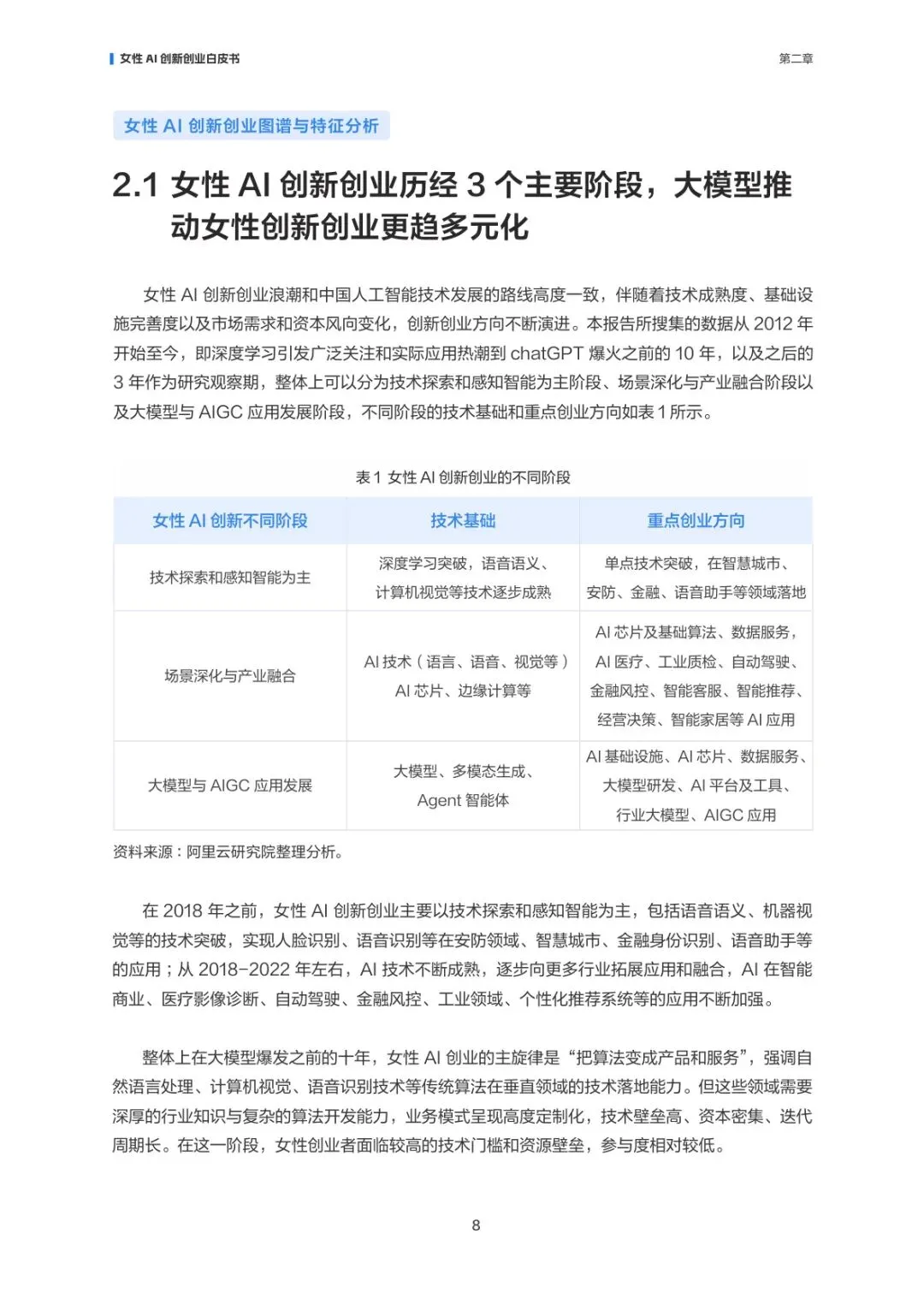
2.1 女性 AI 创新创业历经3个主要阶段,大模型推动女性创新创业更趋多元化 8
2.2 女性是前沿技术创新的重要参与者和推动者,创业方向覆盖 AI 全产业链 10
2.3 行业应用占女性 AI 创业主导,其中医疗健康、教育科技等是其优势和亮点领域 12
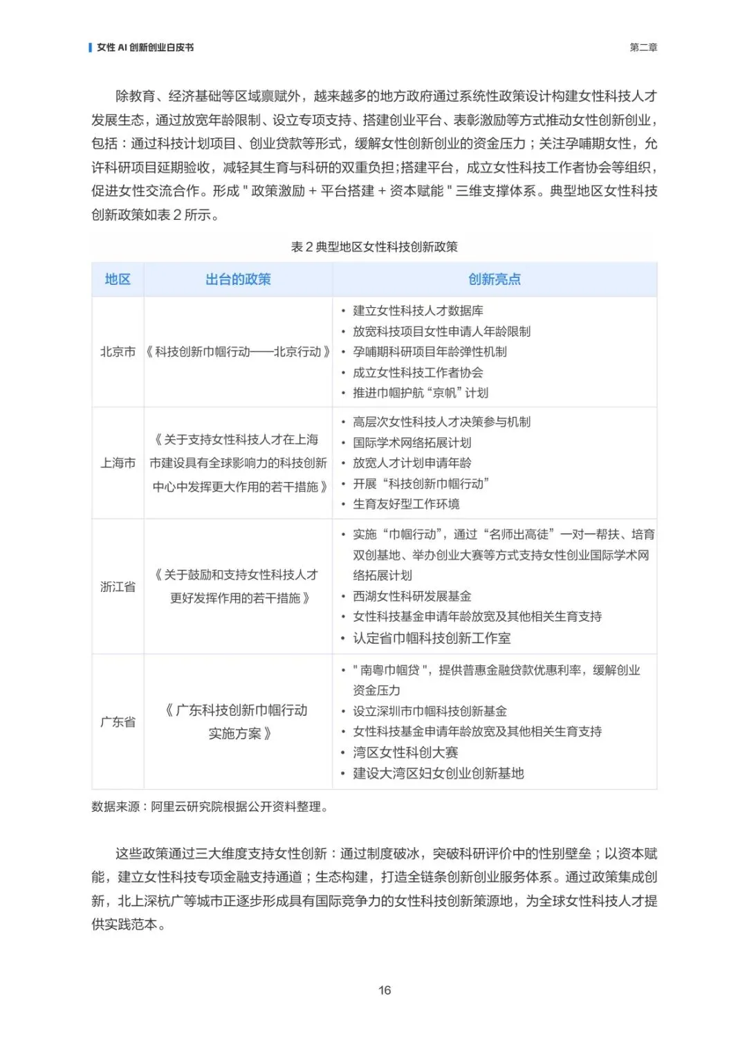
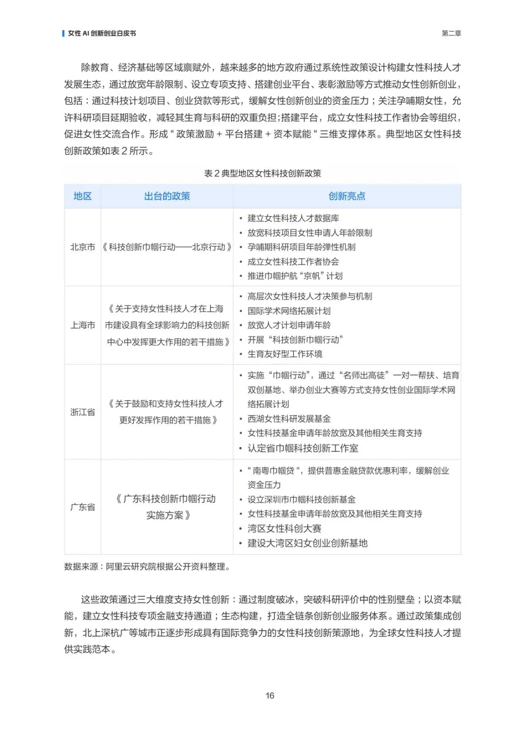
2.4 良好的区域生态为女性 AI 创新提供丰沃的土壤,北上深杭广是重要创新集聚地 15
2.5 优秀的教育背景和工作经历为女性 AI 成功创业提供坚实基础 17
第三章 女性 AI 创新创业优势及面临的挑战
3.1 优势分析 19
3.2 挑战分析 20
第四章 女性 AI 创新生态优化建议
4.1 夯实女性 AI 教育和人才培养 23
4.2 优化资源供给与制度保障 28
4.3 营造包容性社会文化生态 29


