聚焦“打造国内一流国有资本投资运营公司”的战略规划报告,拆解了战略落地的核心逻辑——以五大支撑体系(流程、组织、绩效、监察/内控、信息支持)为骨架,提供了从战略解码到落地执行的全流程方法论,尤其适合国企及大型投资集团的战略落地实践。
一、核心方法论:战略-体系-落地的闭环逻辑
核心逻辑是“战略目标牵引体系建设,体系建设保障战略落地”:先明确企业愿景定位(省委省政府战略工具+资源整合平台),再将战略目标拆解为五大支撑体系,每个体系均遵循“定位-设计-实施-优化”的闭环,确保战略不脱节、落地有抓手。关键在于“体系协同”——流程解决“怎么做”,组织解决“谁来做”,绩效解决“做得如何”,监察解决“做得到位”,信息支持解决“高效做”,五大体系相互衔接、缺一不可。
二、实施核心步骤:分阶段、抓重点、可落地
1. 战略解码阶段:明确愿景、定位与战略目标(如打造X家上市公司、提升资产证券化率),将战略目标拆解为关键成功要素,再转化为各体系的具体目标。
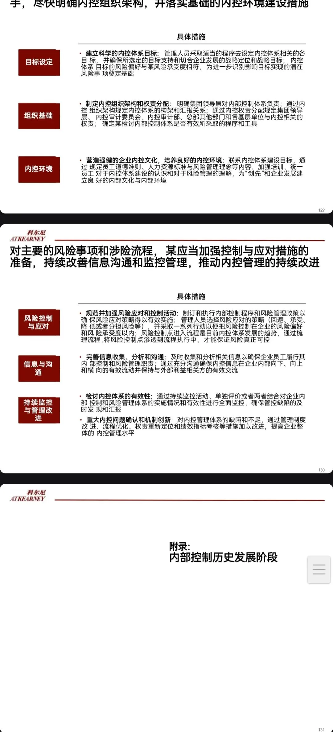
2. 体系建设阶段:按“先核心后一般”分阶段推进,以流程体系为例,采用“三波推进法”——第一波外部专家主导核心流程再造(30-40个),第二波部门主导重要流程优化(50-60个),第三波部门自主梳理一般流程,降低变革阻力。
3. 落地执行阶段:每个体系均配套“现状分析-方案设计-试点推广-全面实施-评估优化”五步流程,同步建立量化指标(如流程实施率、绩效达成率),确保落地效果可衡量。
4. 持续优化阶段:建立“监控-反馈-调整”机制,如流程体系的持续改进、绩效指标的动态调整、监察体系的风险预警,让战略实施适配内外部变化。
三、关键实用技巧:让战略落地不跑偏
1. 流程设计要“战略对齐”:所有流程需直接对接战略目标,采用“5W1H”法梳理现状,用8步重组法优化,确保流程闭环、跨部门接口清晰。
2. 组织适配要“能力先行”:先明确组织核心能力(如创新、客户导向),再设计组织结构与职责分工,避免“结构先行、能力脱节”。
3. 绩效激励要“闭环联动”:用平衡计分卡设计KPI,覆盖企业、部门、个人三级,考核结果直接挂钩薪酬与晋升,同时建立反馈辅导机制,避免考核流于形式。
4. 风险防控要“前置嵌入”:监察体系需嵌入流程各环节,先做全面风险评估(量化可能性与影响程度),再建立内控手册与自评机制,实现“事前防范-事中监控-事后改进”。
5. 信息支持要“战略赋能”:IT体系需与业务战略对齐,先统一信息平台与数据仓库,再分优先级开发应用系统,避免“重技术、轻业务”。
核心是“既有顶层框架,又有落地细节”——从五大体系的设计逻辑到各环节的工具模板(如RACI职责矩阵、风险评估量表、平衡计分卡模板),再到分阶段的实施时间表,完全可直接复用。想要落地国有资本投资类企业的战略规划,报告的方法论和工具包能直接节省80%的摸索时间。























【完整版下载:①星球用户在汽车规划院星球搜索“某省投资集团战略规划实施支撑体系咨询报告(完整版,P171)”。②非星球用户如下扫码】



