手机版
二维码
购物车
(
0
)
供应
求购
公司
团购
展会
资讯
招商
品牌
人才
知道
专题
图库
视频
下载
商圈
推广
热搜:
采购方式
甲带
滤芯
气动隔膜泵
带式称重给煤机
减速机型号
无级变速机
链式给煤机
履带
减速机
首页
供应
求购
公司
团购
展会
资讯
招商
品牌
人才
知道
专题
图库
视频
下载
商圈
首页
>
资讯
>
社会热点
2025年化工园区高质量发展研究报告
日期:2026-01-30 06:14:36 来源:网络整理 作者:本站编辑
评论:0
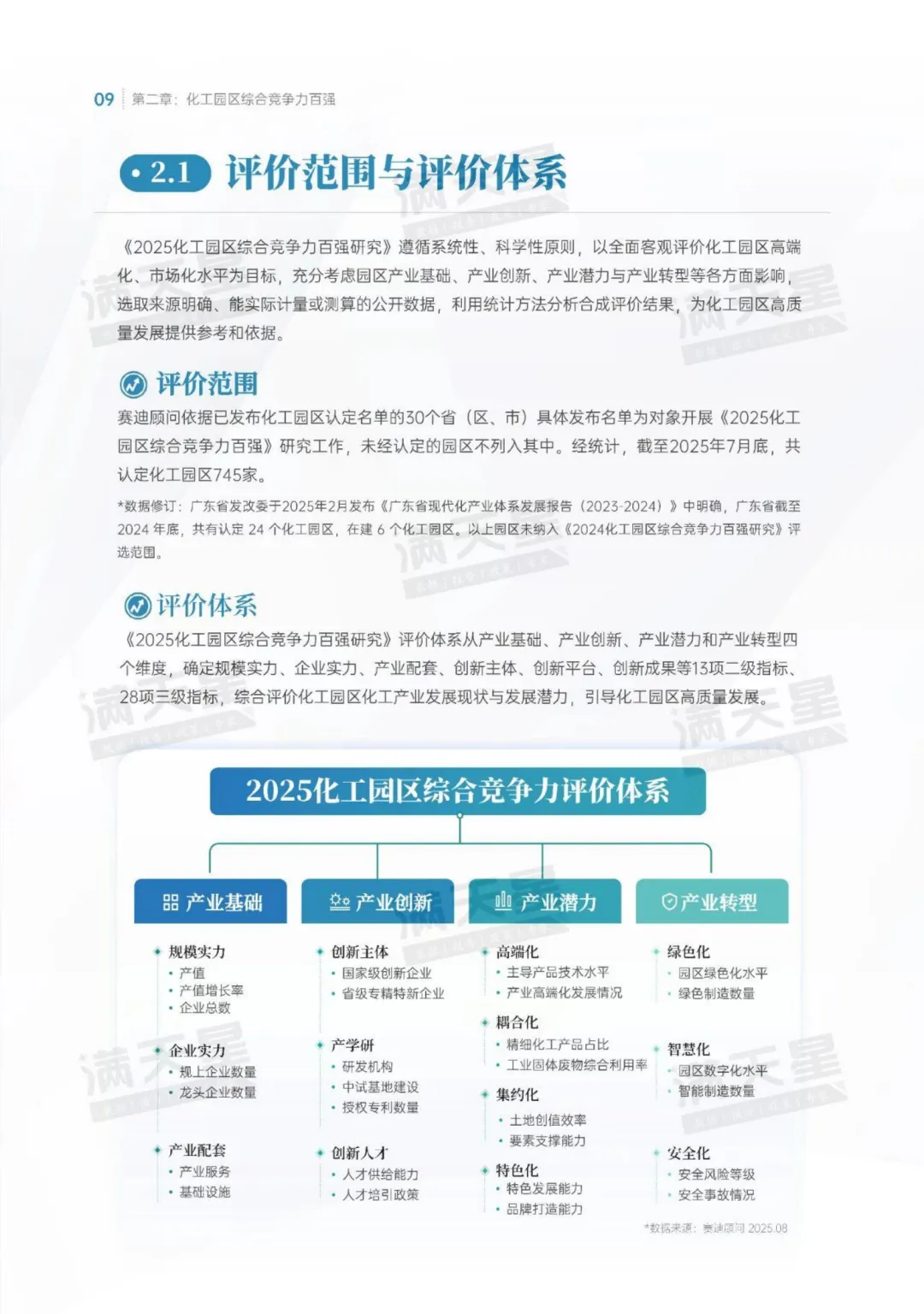
2025年化工园区高质量发展研究报告
篇幅原因,仅作部分展示
请在知识星球下载查看
打赏
更多
>
同类资讯
• 行业观察 | 热植·热在哪里
0
条
相关评论
推荐图文
推荐资讯
点击排行
0
1
郑州法院金融审判工作白皮书(2023—2025)
0
2
湖南南武当(五雷山)文旅产业发展白皮书
0
3
中国前列腺癌筛查研究报告(白皮书)解读第二期——中国前列腺癌早筛指南建议与政策锚点
0
4
人工智能行业观察日报2026年03月27日
0
5
《人工智能产业发展报告(2025)》(六)未来展望:大模型、具身智能、智算基础设施、安全治理
0
6
CATTI白皮书2026(热点素材跟练193)
0
7
优质羊奶粉白皮书
0
8
华荷智云算力白皮书(官方定稿)
0
9
人文交叉学科&人文工遗学白皮书:中国自主知识体系建构的范式创新与实证研究
网站首页
|
关于我们
|
联系方式
|
使用协议
|
版权隐私
|
网站地图
|
排名推广
|
广告服务
|
积分换礼
|
网站留言
|
RSS订阅
|
违规举报
|
皖ICP备20008326号-18
(c)2008-2022 免费发布网 All Rights Reserved