南京-第三届特种工程塑料研究开发与创新应用交流(2026年3月27-29日)
聚苯硫醚,又名聚亚苯基硫醚(PPS),是聚芳硫醚(PAS)中最重要,也是最常见的一个树脂品种,而聚芳硫醚是指聚合物分子主链结构为硫与芳基结构交替连接的一类高分子聚合物。聚苯硫醚是一种具有优良性能的特种工程塑料,规模比较大,全球年需求量超过15万吨,是在特种工程塑料中规模最大的一种,也是公认的八大宇航材料之一。
在高性能塑料金字塔中,聚苯硫醚位于高性能聚合物范畴。其硫原子与苯环交互整齐排列的化学结构,赋予分子高度稳定的化学键特性,具有耐高温、耐辐射、高阻燃、高尺寸稳定性、良好的耐溶剂和耐化学腐蚀性及电性能优异等特性。
PPS的不足之处在于价格较高(在耐高温材料中价格不高,但远高于通用工程塑料),韧性差且性脆。PPS脆性而较少单纯使用,多与其它产品改性后使用,具体如40%玻璃纤维增强PPS、无机填充PPS、碳纤维增强PPS等。PPS应用发展较快,预计将成为聚碳酸酯(PC)、聚酯(PET)、聚甲醛(POM)、尼龙(PA)和聚苯醚(PPO)后的第六大工程材料。
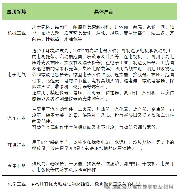
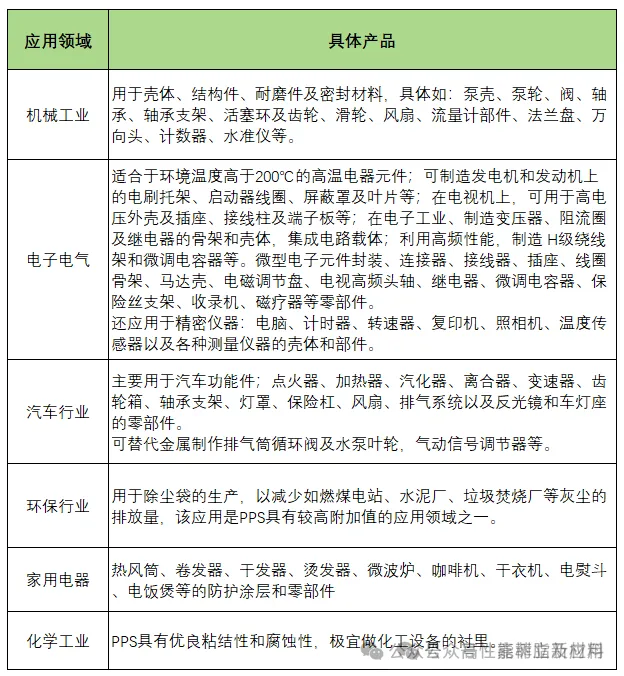
PPS下游应用领域

聚苯硫醚的生产工艺

总体来看,硫化钠法物料价格较低,且工艺稳定性高,产品收率高,因此备受各企业的亲赖,被广泛应用于PPS的工业化生产。然而每家企业所采用的工艺及流程都有所差异,对基础硫化钠法工艺流程进行优化后,可以得到性能优异的产品,同时降低成本。在整个聚合过程中主要的控制点在于物料配比、助剂的种类和添加量、反应温度及反应时间,而后处理过程则主要关注溶剂及助剂的回收,以及固废的处理。通过上述关键点的优化整合,可以实现高品质PPS树脂产品的生产。
PPS产业链在氢能行业应用概览

氢燃料电池:电堆及动力系统
PPS具有极低的析出率和极佳的长期水解性能,因此可以被应用于电堆分配板/歧管,电堆双极板、绝缘板,增湿器,水汽分离器,氢气再循环组件,氢气压力调节阀等燃料电池系统相关组件。
制氢电解槽:主要是隔膜
水电解槽内产生的氢气和氧气需要用隔膜进行分隔开来,隔膜的性能不仅影响着电解槽的能耗而且对于制备气体的纯度也有着很大的影响。为了降低电解槽的电能消耗以及提升制备气体的纯度,研发人员不仅努力研究性能更好的电极,电解槽的隔膜也成为了研究的重点。


