手机版
二维码
购物车
(
0
)
供应
求购
公司
团购
展会
资讯
招商
品牌
人才
知道
专题
图库
视频
下载
商圈
推广
热搜:
采购方式
甲带
滤芯
气动隔膜泵
减速机
减速机型号
履带
带式称重给煤机
链式给煤机
无级变速机
首页
供应
求购
公司
团购
展会
资讯
招商
品牌
人才
知道
专题
图库
视频
下载
商圈
首页
>
资讯
>
展会资讯
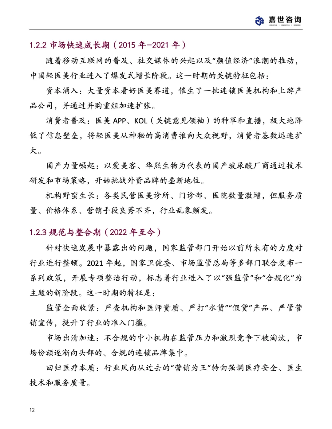
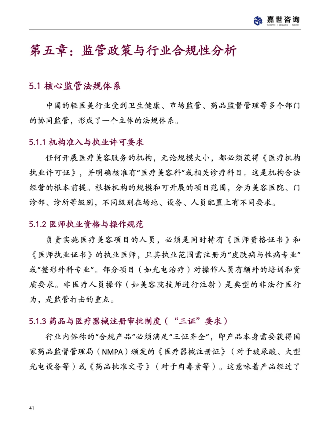
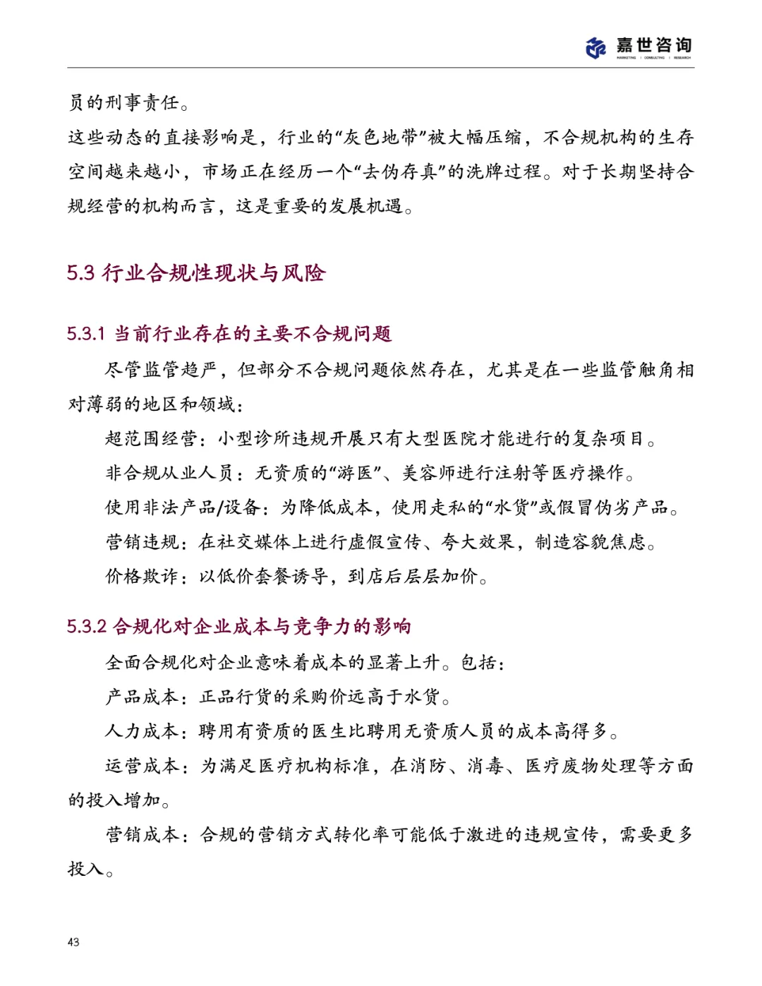
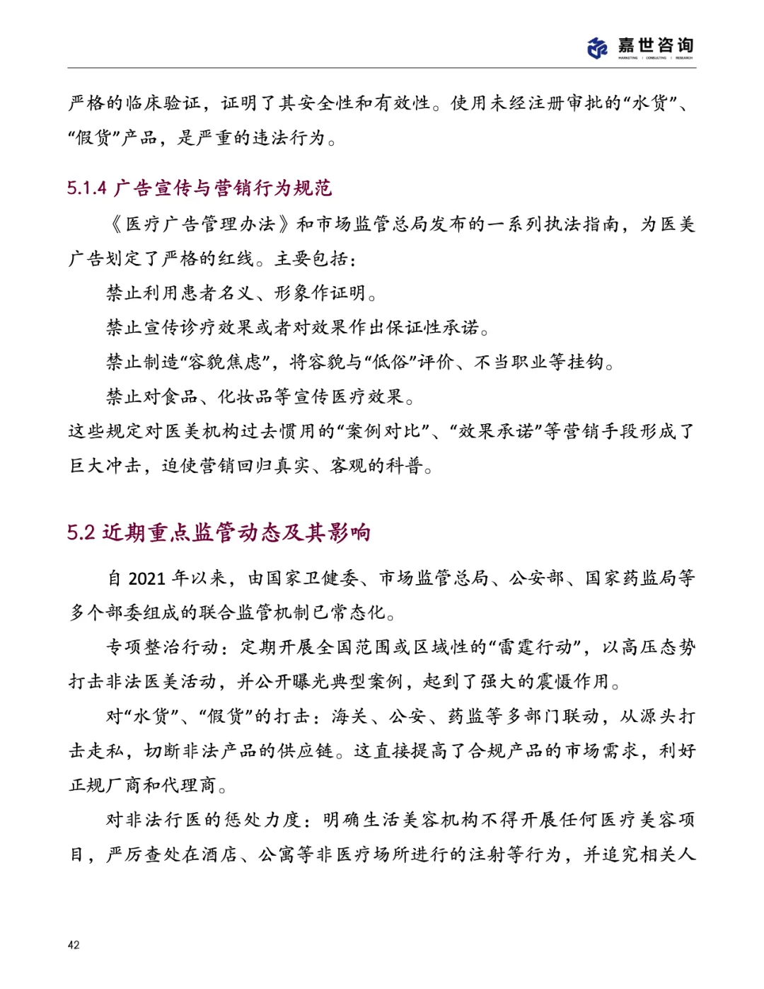
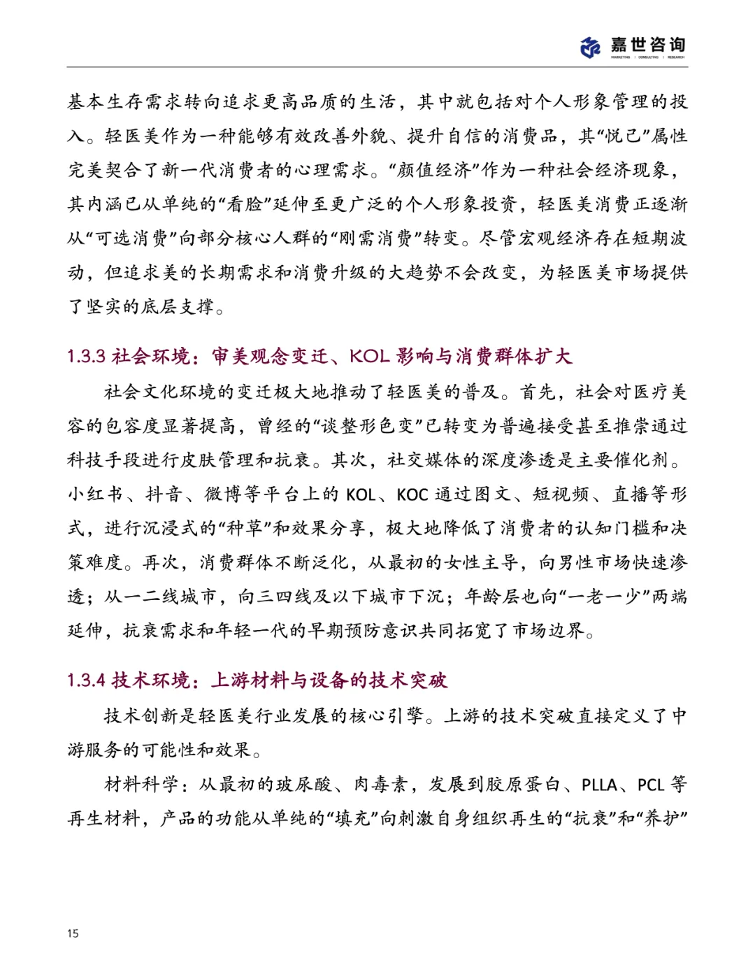
行业报告分享 |《2025中国轻医美行业现状报告》
日期:2026-01-29 21:28:18 来源:网络整理 作者:本站编辑
评论:0
行业报告分享 |《2025中国轻医美行业现状报告》
(内容来源于
MCR嘉世咨询
,侵删)
<轻肤美学行动进行时>
打赏
更多
>
同类资讯
• 中国海油财报太顶了!52%毛利率+4%
0
条
相关评论
推荐图文
推荐资讯
点击排行
0
1
阿拉木图考察深度报告:支付宝畅行、牛肉当饭吃,但千万别被“免税”忽悠了!
0
2
2025年全球火箭发射深度报告:商业航天主导,中美引领竞速时代
0
3
期酒展望:勃艮第2024年份深度报告
0
4
深度报告丨传播学经典理论深度洞察指南(可下载)
0
5
今年餐饮深度报告出炉:低增长、高洗牌,客单价下降近30%
0
6
【荣盛石化|深度报告:炼化利润有望修复,硫磺提供业绩增量】-国信证券
0
7
国有资本投资公司产业链投资分析报告
0
8
ARK“牛市女皇”重磅报告:牛年15大投资机会
0
9
6G LTM增强版深度研究报告(深度阅读)
网站首页
|
关于我们
|
联系方式
|
使用协议
|
版权隐私
|
网站地图
|
排名推广
|
广告服务
|
积分换礼
|
网站留言
|
RSS订阅
|
违规举报
|
皖ICP备20008326号-18
(c)2008-2022 免费发布网 All Rights Reserved