
商战如兵战,胜败始于庙算!我们即将正式出版的新书《商业竞争分析——制胜的战略与战术》包含多项可实操商业竞争分析方法,包括教你如何以《孙子兵法》“五事七计” 为核心,将千年兵法智慧转化为可落地的商业分析工具,从项目可行性研判到竞争策略制定,帮你在复杂商战中精准决策、决胜千里。
本文将利用新书第二章提到的,基于《孙子兵法》“庙算”思维的“五事”商业分析框架,进行简明扼要的拆解,并以中国新能源企业拓展中东可再生能源市场为例,展示其实战应用价值。

传统创新:“五事”驱动的
庙算商业分析模型
《孙子兵法》云:“夫未战而庙算胜者,得算多也;未战而庙算不胜者,得算少也。” 这种战前战略谋划的“庙算”思维,于现代商业竞争中,是企业突破发展瓶颈、把握市场机遇的关键利器。在商业项目启动前,通过多维度的综合评估预判成败,远比项目落地后的试错调整更具效率与价值。
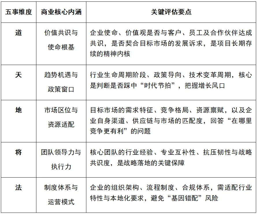
“庙算”思维的核心是通过对关键要素的量化与质性分析,构建全景式的商业评估体系。《孙子兵法》提出的道、天、地、将、法“五事”,是决定竞争胜负的核心维度,其转化为商业分析框架后,形成了一套从价值共识到执行落地的闭环逻辑,具体内涵如下:

在“五事”框架中,“道”是统领全局的核心,决定项目的方向与初心;“天、地”是外部机遇窗口,决定项目的发展空间;“将、法”是内部执行能力,决定项目的落地效率。五者相辅相成,形成“趋势-机遇-定位-模式-执行”的商业分析闭环,最终实现“胜兵先胜而后求战”的目标。
中国新能源企业拓展中东
可再生能源市场分析
中东地区正加速摆脱石油依赖,向可再生能源转型,沙特“2030愿景”、阿联酋“2050年净零排放战略”等政策的出台,为全球新能源企业提供了广阔市场。
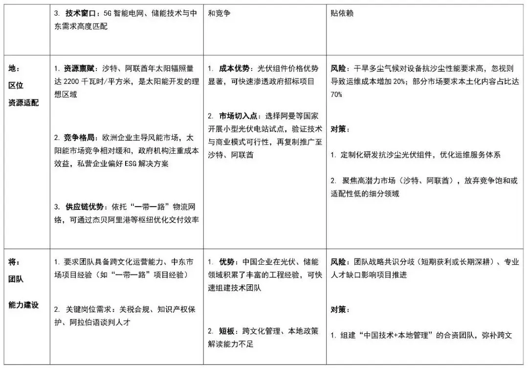
一、五事维度下的中东市场分析与策略建议
(点击图片后可手动放大。如需文档版本,可添加文末小助手索取)



二、关键战略建议:多算制胜的实战路径
基于“五事”框架的分析,中国新能源企业拓展中东市场需把握以下关键策略:
1. 锚定“道”的协同,绑定国家战略:将企业发展与中东“能源转型、经济多元化”深度绑定,通过技术转移和本土化投资,从“产品供应商”升级为“可持续发展合作伙伴”。
2. 抢抓“天时”窗口,聚焦高增长领域:在2024-2026年黄金切入期内,重点布局沙特、阿联酋的光伏和绿氢项目,依托成本优势抢占市场份额。

3. 立足“地利”优势,试点先行复制:优先在阿曼等市场开展小型试点项目,验证技术与商业模式,再向沙特、阿联酋等核心市场推广,降低市场适配风险。
4. 强化“将法”能力,本土化运营:通过合资模式弥补团队跨文化能力短板,构建适配中东市场的制度体系,平衡效率与合规要求。
5. 管控地缘风险,动态调整策略:建立地缘政治和政策动态监测机制,灵活应对贸易摩擦和补贴波动,确保项目长期稳定运营。
小结
“庙算”思维的核心,是摒弃投机性的市场切入,通过系统性的要素分析,实现战略与执行的协同。中国新能源企业拓展中东市场的实践证明,“道”的共识是根基,“天、地”的机遇是窗口,“将、法”的能力是保障。唯有五事兼备、多算在前,才能在复杂的国际市场竞争中行稳致远,实现可持续的商业成功。
商业竞争分析——
中企行稳致远的“战略罗盘”
经验主义的胜算正在降低,风险管控已成为业务开展的前提。面对缩小的产业升级窗口,中企需要的是能够穿透迷雾、指导行动的系统化工具。
《商业竞争分析》一书,正是为此而生。它旨在为中国企业提供一套兼具前瞻性与实操性的洞察体系,帮助企业在全球博弈中,下好“先手棋”,掌握“制信息权”,最终实现从“走出去”到“走进去”,再到“走上去”的跨越。
关注本号,我们将持续更新商业竞争分析相关内容,手把手助您构建属于您的国际化战略洞察体系,在风险常态化的时代,行稳致远。



