1. 引言
在数字化经济高速发展的背景下,数据已成为企业和组织的核心资产,广泛应用于业务决策、客户服务、产品研发等领域。然而,随着数据价值的提升,数据安全与隐私保护问题也日益凸显。近年来,全球范围内数据泄露事件频发,不仅造成巨大的经济损失,也引发了用户信任危机和监管合规风险。据2023年《全球数据泄露成本报告》统计,单次数据泄露事件的平均成本已攀升至435万美元,较五年前增长超过15%,这凸显了数据安全管理的紧迫性。
数据脱敏技术作为数据安全领域的关键手段,通过将敏感信息转换为非敏感或匿名化形式,在保障数据可用性的同时,有效降低隐私泄露风险。它能够在不影响数据分析、测试和共享的前提下,实现个人信息、商业机密等关键数据的保护。当前,市场对脱敏技术的需求正迅速增长,驱动因素包括严格的法规要求(如GDPR、CCPA和中国的《个人信息保护法》)、企业数字化转型的加速,以及云服务和人工智能应用的普及。
尽管需求旺盛,但行业在实施脱敏技术时仍面临诸多痛点,包括技术兼容性差、性能开销大、误报率高以及成本控制难题等。这些问题不仅阻碍了技术的广泛应用,还可能影响企业的运营效率和合规成效。因此,深入分析市场需求与行业痛点,对于推动脱敏技术的落地和优化至关重要。
以下是一些关键行业对脱敏技术的需求概览,反映了其应用广泛性和紧迫性:
本引言章节旨在为后续分析奠定基础,通过客观梳理市场动态和现实挑战,帮助读者理解脱敏技术的当前格局与未来方向,为企业和技术提供商提供切实可行的参考。
1.1 脱敏技术的定义与重要性
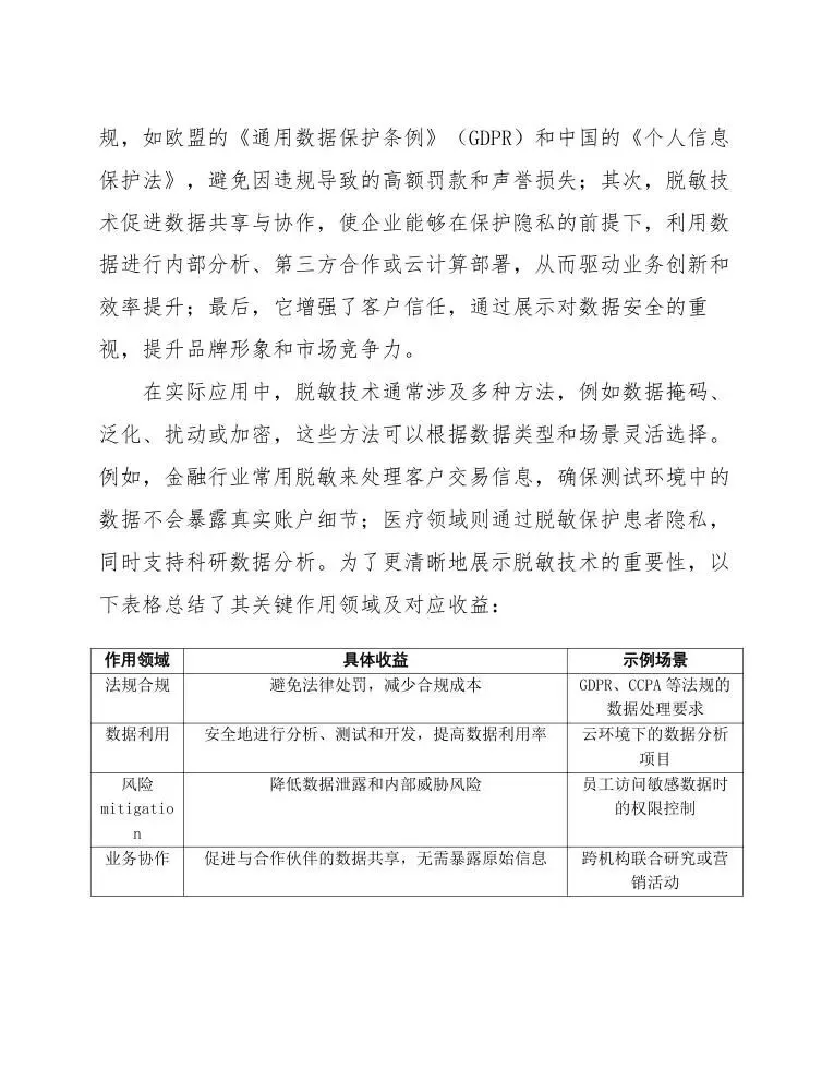
随着数字化进程的加速,数据已成为企业和组织的核心资产,然而,数据泄露、隐私侵犯等风险也随之增加。脱敏技术作为数据安全领域的关键手段,旨在对敏感信息进行转换或遮蔽,以降低数据使用过程中的风险,同时保持数据的可用性和分析价值。其重要性体现在多个层面:首先,它帮助组织满足日益严格的隐私保护法规,如欧盟的《通用数据保护条例》(GDPR)和中国的《个人信息保护法》,避免因违规导致的高额罚款和声誉损失;其次,脱敏技术促进数据共享与协作,使企业能够在保护隐私的前提下,利用数据进行内部分析、第三方合作或云计算部署,从而驱动业务创新和效率提升;最后,它增强了客户信任,通过展示对数据安全的重视,提升品牌形象和市场竞争力。
在实际应用中,脱敏技术通常涉及多种方法,例如数据掩码、泛化、扰动或加密,这些方法可以根据数据类型和场景灵活选择。例如,金融行业常用脱敏来处理客户交易信息,确保测试环境中的数据不会暴露真实账户细节;医疗领域则通过脱敏保护患者隐私,同时支持科研数据分析。为了更清晰地展示脱敏技术的重要性,以下表格总结了其关键作用领域及对应收益:
此外,行业数据显示,全球数据脱敏市场正快速增长,预计到2025年将达到约10亿美元规模,年复合增长率超过15%,这反映了市场对高效脱敏解决方案的迫切需求。总之,脱敏技术不仅是数据安全的基石,更是现代企业实现可持续数据驱动战略的可行工具,通过平衡隐私保护与数据价值释放,它为各行各业提供了切实可行的安全路径。
1.2 文章目的与结构概述
本文旨在系统分析当前脱敏技术市场的需求状况与行业痛点,为技术提供商、企业决策者及监管机构提供切实可行的参考依据。文章首先通过市场数据与案例阐明脱敏技术在金融、医疗、政务等关键领域的规模化应用需求,包括合规驱动、数据安全治理及业务创新三方面核心动因;随后深入剖析行业实施中存在的典型痛点,如技术标准化不足、成本效益失衡、动态数据场景适配性弱等问题;最终提出以标准化建设、技术融合优化、成本控制策略为核心的可行性解决方案,助力市场突破发展瓶颈。
文章主体分为四个部分:第一部分从全球及区域市场维度展示脱敏技术的市场规模、增长趋势及主要应用行业分布,使用统计数据与图表辅助说明;第二部分结合具体行业案例(如金融业客户信息保护、医疗科研数据共享),分析合规性要求(如GDPR、HIPAA、网络安全法)与业务需求如何共同推动技术落地;第三部分重点讨论技术实现中的痛点,包括异构数据适配性差、脱敏粒度与效用平衡难题、实时处理性能瓶颈等,并通过对比表格呈现不同技术方案的优劣;第四部分提出推进产业发展的可行路径,例如建立行业级脱敏标准框架、开发轻量化部署工具、构建动态评估反馈机制等,并附实施建议与风险控制措施。
整体内容注重数据支撑与实操性,避免纯理论探讨,力求为读者提供清晰的市场视图和可落地的改进方向。
2. 脱敏技术的市场需求分析
随着数据驱动决策在各行业的普及,数据隐私和安全问题日益受到关注,脱敏技术作为保护敏感信息的关键手段,市场需求呈现快速增长趋势。根据Gartner的预测,到2025年,全球数据脱敏解决方案的市场规模将达到约30亿美元,年复合增长率超过15%。这一增长主要源于企业对合规性要求的提升、数据泄露风险的加剧以及数字化转型的加速。在金融、医疗、政府和电信等行业,脱敏技术已成为数据管理和共享的基础工具。
企业面临严格的法规要求,如GDPR、CCPA和中国的《个人信息保护法》,这些法规强制要求对个人身份信息(PII)和敏感数据进行脱敏处理,以避免罚款和声誉损失。例如,在金融行业,银行必须对客户交易记录和信用信息进行脱敏,才能用于内部分析或第三方合作。根据一项行业调查,超过70%的企业表示,合规性是推动其采用脱敏技术的主要因素,这直接刺激了市场需求的扩大。
此外,数据共享和协作的需求也在推动脱敏技术的应用。企业需要在保护隐私的前提下,利用数据进行AI训练、业务分析或跨部门交换。脱敏技术通过伪匿名化、数据掩码或合成数据生成等方法,确保原始数据不可识别,同时保留数据效用。例如,在医疗领域,医院可以使用脱敏后的患者记录进行科研合作,而无需担心隐私泄露。市场数据显示,医疗行业的脱敏技术 adoption rate 在過去三年中增长了40%,反映出强烈的实用需求。
另一个关键驱动因素是成本效益。脱敏技术帮助企业减少数据泄露导致的直接损失(如法律诉讼和赔偿)和间接损失(如品牌信誉下降)。根据IBM的《2023年数据泄露成本报告》,全球平均数据泄露成本达到435万美元,而采用脱敏等安全措施的企业可将这一成本降低约20%。这促使更多组织投资于脱敏解决方案,以优化风险管理预算。
市场需求也呈现出行业差异化特点。金融和医疗行业由于数据敏感性高,是脱敏技术的主要采用者,占整体市场的50%以上;而新兴领域如IoT和云计算,正快速跟进,预计未来五年需求将翻倍。企业偏好集成化的脱敏平台,这些平台能够与现有数据管理系统(如CRM或ERP)无缝衔接,提供实时脱敏和自动化工作流,从而提升操作效率和可扩展性。
总结来说,脱敏技术的市场需求是由合规压力、数据效用需求、成本控制和行业创新共同驱动的。企业应优先评估自身数据流和法规要求,选择定制化的脱敏策略,以确保技术投资能够快速转化为实际价值,同时降低运营风险。
2.1 数据安全法规的驱动需求
随着全球数据泄露事件频发及个人信息保护意识增强,各国纷纷出台严格的数据安全法规,直接推动了脱敏技术的刚性需求。例如,欧盟《通用数据保护条例》(GDPR)对违规企业处以最高全球年营业额4%的罚款,中国《网络安全法》《数据安全法》《个人信息保护法》也明确了数据分级分类、去标识化等要求。这些法规不仅强制企业在数据收集、存储和使用过程中实施保护措施,更要求证明其技术手段的有效性——脱敏因其可平衡数据利用与隐私保护的特点,成为合规的关键工具。
以下为部分法规对脱敏需求的具体驱动因素:
合规性强制要求:例如GDPR第25条要求通过技术设计保障数据保护(Data Protection by Design),脱敏可实现动态或静态数据掩码,满足“默认数据保护”原则; 法律责任减免:根据中国《个人信息保护法》第73条,经去标识化处理的数据在不具备可识别性时,可不视为个人信息,降低企业数据管理风险; 跨境数据流转:多国法规(如欧盟Schrems II裁决)要求跨境传输数据需经充分保护处理,脱敏技术能有效支持安全传输场景。
据Gartner统计,2023年全球超过60%的企业因合规压力增加了数据脱敏预算,其中金融、医疗、政务行业需求占比最高(见下表)。实际落地中,企业需根据法规敏感数据定义(如身份证号、银行卡信息、健康记录等)设计脱敏规则,并结合数据生命周期部署技术工具,确保测试、开发、分析等场景中数据可用性与安全性并存。
以下为方案原文截图,可加入知识星球获取完整文件










欢迎加入智慧方案馆知识星球,加入后可阅读下载星球所有方案。


