欢迎点击上方卡片,关注“源迈AI”公众号
本白皮书系统阐述了**企业级智能体式人工智能(Agentic AI)**的战略落地框架,旨在弥合消费级应用与企业级高效部署之间的实施鸿沟。与传统RPA(基于规则的静态执行)和AI自动化(模式识别但适应性有限)不同,智能体式AI代表了一种范式突破:它通过具备**目标驱动推理、动态环境适应、多智能体协同和持续进化能力**的自主智能体,实现从"预设流程执行"到"自主策略生成"的跃迁。
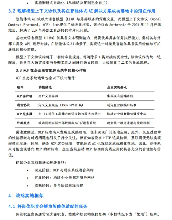
文档提出了企业落地的六大核心原则:**可靠性保障**(故障自愈与质量验证)、**ROI导向的自动化分级**(根据任务复杂度选择RPA/AI/Agentic方案)、**克制设计**(MVP验证避免过度工程)、**多层安全防护**(应对AI越狱等新型威胁)、**渐进式用户体验**(从辅助决策到完全自主的闭环反馈),以及**基于模型上下文协议(MCP)的系统集成**——该协议作为智能体与外部工具间的统一适配层,可消除多系统对接的碎片化问题,被类比为"智能体时代的HTTP"。
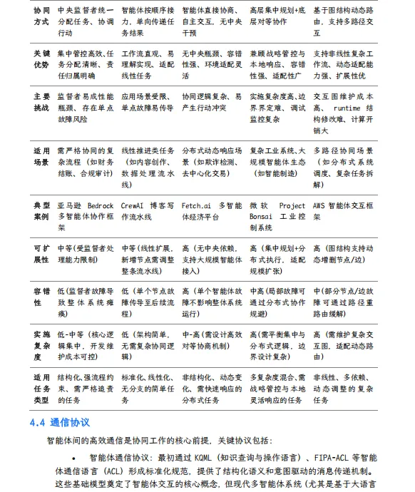
在实施方法论层面,白皮书构建了**"角色拆解-编排协同-权限管控"**的三层架构:首先通过宏观/中观/微观三级分解,将复杂业务角色(如财务结账、银行交易监控、财产险核保)拆解为智能体可执行的离散任务;其次提出五种主流编排模式(从监督者模式到图结构编排),并强调采用**混合式编排**实现中央管控与分布式协同的平衡;最后建立**"人类主导→辅助协作→协同自治→监督自治→完全自主"**的五阶段权限光谱,依据任务可预测性、后果严重程度和数据质量动态调整人机协作边界。
通过财务(结账周期缩短30-50%)、银行(误报率降低70-85%)、保险(核保效率提升60-70%)三个详实案例,文档验证了该框架在**多源数据整合、复杂决策编排、合规风险管控**等方面的落地价值。最终指出,企业级智能体式AI的成功不在于技术替代,而在于构建"智能体可靠性-人工专业判断"的动态平衡,通过分阶段实施(从基础构建到智能企业成熟)逐步建立系统信任,最终实现具备自适应、自优化能力的真正智能化企业运营范式。














提示:实际操作时一定要详读原文。
关注源迈AI微信公众号
后台回复“资料”获取报告全文



https://t.zsxq.com/4ZaGP
适合人群:对AI人工智能感兴趣的读者!
星球简介:公众号源迈AI同步资源社群,帮助更多人快速迈入AI学习之门,提供大模型最新资讯、AI技术分享干货、业界典型实践案例,助你全面领跑同行,养成AI思维,跟上时代的超级个体。目前已有几百份文件。未来持续更新。
星球起步价198元,每满200人涨价一次,实际价值不会低于799元,一顿饭价格,早入就是有优势!
▼ 本文仅代表作者本人观点
除标明来源外,图片、字体来源自网络
如有侵权请联系删除,谢谢
★ 欢 迎 分 享 到 朋 友 圈 哦 ★
?点赞、在看、分享,麻烦给个3连击哦!?


