
一、知识产权强国建设发展目标总体进展良好
我国知识产权制度体系更加完备,综合管理体制改革持续深化,法治保障进一步加强;知识产权保护力度持续加大,2024年知识产权保护社会满意度提升至82.36分,较上年提高0.32分,再创新高;知识产权创造质量稳步提升,截至2024年底,每万人口高价值发明专利拥有量达到14件,较上年提高2.2件;知识产权转化运用效益加速释放,专利密集型产业增加值达到16.87万亿元(2023年值),占GDP比重达到13.04%,较上年提高0.44个百分点 ,版权产业增加值为9.38万亿元(2023年值),占GDP比重为7.44%,较上年提高0.03个百分点;知识产权公共服务水平持续提升,人文社会环境更加优化,国际合作和竞争深入推进,知识产权综合竞争力不断提升。2025年我国在世界知识产权组织发布的全球创新指数报告中的排名首次跻身前10位,拥有的全球百强科技集群数量连续三年位居各国之首。《纲要》提出的知识产权强国建设第一阶段发展目标和《规划》部署各项任务总体完成情况良好,多项预期性指标提前完成。
二、知识产权强国建设取得显著成效
(一)知识产权制度体系更加完备。
全面加强涉外知识产权保护顶层设计。有效落实《知识产权领域中央与地方财政事权和支出责任划分改革方案》新增知识产权领域中央财政事权,稳步推进省以下知识产权领域财政事权和支出责任划分改革。反不正当竞争法、植物新品种保护条例完成修改。《国务院关于涉外知识产权纠纷处理的规定》公布实施。加快推进商标法及其实施条例、著作权法实施条例、著作权集体管理条例、集成电路布图设计保护条例、中医药传统知识保护条例等法律法规的制修订。出台《标准必要专利反垄断指引》。印发《商标侵权案件违法经营额计算办法》等。印发《地理标志统一认定制度实施方案》。发布《人工智能相关发明专利申请指引(试行)》。知识产权审查机制进一步健全,质量效率稳步提高,截至2024年底,发明专利平均审查周期缩短至15.5个月,商标注册平均审查周期稳定在4个月,均达到相同审查制度下国际最快水平;多模态大模型技术在专利审查中的应用取得实质性进展。
(二)知识产权保护力度全面加强。
2024年,全国各级人民法院新收各类知识产权案件52.94万件,审结54.39万件。对恶意侵权情节严重的460起案件适用惩罚性赔偿,同比增长44.2%。最高人民检察院挂牌成立知识产权检察厅。全国检察机关共受理审查逮捕侵犯知识产权犯罪0.76万件1.35万人,受理审查起诉1.38万件3.38万人,办理知识产权民事行政公益诉讼检察案件4219件。公安部组建知识产权犯罪侦查局。全国公安机关侦办侵犯知识产权和制售伪劣商品犯罪案件3.7万起。全国市场监管部门共查办商标、专利等领域违法案件4.4万件,涉案金额达到11.29亿元。全国知识产权系统共办理专利侵权纠纷行政案件7.2万件。各级版权执法部门共办理版权侵权盗版案件4710件,删除侵权盗版链接362.82万条。全国海关共查扣进出口侵权嫌疑货物4.16万批次,核准知识产权海关保护备案2.16万件。新建国家级知识产权保护中心和快速维权中心13家,总数达到124家。
(三)知识产权创造质量稳步提升。
2024年,授权发明专利104.5万件,核准注册商标478.1万件,作品、计算机软件著作权登记量分别为78.3万件、282.7万件,认定地理标志产品36个,核准地理标志作为集体商标、证明商标注册125件,核准使用地理标志专用标志经营主体8680家,登记集成电路布图设计1.1万件,授予农业植物新品种权5797件、林草植物新品种权878件。全年受理《专利合作条约》(PCT)国际专利申请7.5万件,通过海牙协定提交外观设计国际申请4868项;收到中国申请人马德里商标国际注册申请7039件,申请量均位居世界前列。战略性新兴产业有效发明专利量达到134.9万件,同比增长15.7%。电动汽车、锂电池、太阳能电池“新三样”发明专利拥有量全球最多。世界知识产权组织报告显示,在全球前5000个品牌中我国品牌价值达1.81万亿美元,较上年增长2.84%,保持在第2位。
(四)知识产权转化运用效益加速释放。
全面推进专利转化运用专项行动,完成全国2700多所高校和科研机构134.9万件存量专利盘点和价值分析,形成可转化专利资源库,组织与45万家企业进行精准对接。2024年,全年专利转让许可备案次数达到61.3万次,同比增长29.9%。其中,高校和科研机构专利转让许可备案次数达7.6万次,同比增长39.1%。全国进行开放许可声明的专利超1.5万件,达成开放许可8200余次。企业发明专利产业化率达到53.3%,较上年提高2.0个百分点,连续五年保持增长。认定专利密集型产品共计3197件,年度总产值超过9400亿元。全年共签订涉及知识产权技术合同29.4万项、成交金额达到23611.7亿元,分别较上年增长6.0%、9.0%。建设5100家商标品牌指导站,全年服务经营主体超60万次。地理标志直接年产值超过9600亿元。开展“知识产权服务万里行”活动,推介专利3万余项,推动2万余件专利转化落地或达成合作意向。2024年,各著作权集体管理组织共收取著作权使用费约10亿元。
(五)知识产权公共服务水平持续提升。
国家级知识产权公共服务机构达到483家,其中,与世界知识产权组织合作建设技术与创新支持中心(TISC)202家;地市级综合性知识产权公共服务机构数量达到175家,覆盖率增至52.6%。全国商标业务受理窗口总量增至367个,15个省份实现了地级市窗口全覆盖。在34个城市开展知识产权公共服务标准化建设试点。各类公共服务机构全年累计服务中小企业等经营主体超145万次。修订发布《知识产权政务服务事项办事指南(第二版)》,推动72项知识产权政务服务同标准办理。完成国家知识产权保护信息平台建设,汇聚400余项基础数据,数据资源开放种类扩大至60种。新增脑科学、网络通信、氢能和储能等领域专利专题数据库,重点产业专利专题数据库达到28个。
(六)知识产权人文社会环境更加优化。
大力倡导“尊重知识、崇尚创新、诚信守法、公平竞争”的知识产权文化理念。深入开展高校及中小学知识产权教育。创新举办全国知识产权宣传周、世界知识产权日、世界图书与版权日等活动。建设知识产权海关保护“云展厅”。在进博会、服贸会、链博会、广交会展会期间设立知识产权服务站。组织81家电商平台签订《电子商务平台经营者提升知识产权保护水平自律公约》。利用对外宣传平台、英文网站及世界知识产权组织平台等加大我国知识产权保护成就宣传力度。加强知识产权人才培养。截至2024年底,共设置知识产权学博士交叉学科点1个、知识产权专业学位硕士点27个。全国设有知识产权本科专业的高校达到115所。支持高校自主设置知识产权法、知识产权管理等50个二级学科或交叉学科。全国知识产权人才规模超90万人。
(七)知识产权国际合作和竞争深入推进。
习近平总书记向2024年国际保护知识产权协会(AIPPI)世界知识产权大会致贺信。党和国家领导人见证中阿(联酋)、中新(西兰)、中意知识产权合作协议签署,3份文件纳入领导人出访成果清单。高规格举办第三届“一带一路”知识产权高级别会议。推动世界知识产权组织成功缔结《产权组织知识产权、遗传资源和相关传统知识条约》与《利雅得外观设计法条约》。完成中洪(都拉斯)、中秘(鲁)、中萨(尔瓦多)自贸协定和中秘(鲁)自贸协定升级议定书知识产权章节谈判。签订中柬版权及相关权领域合作的谅解备忘录。与欧方共同召开中欧地理标志联合委员会第三次会议。建立知识产权执法保护双边沟通合作机制,与美国、意大利、法国相关部门签订合作与保护谅解备忘录。专利审查高速路(PPH)试点项目合作网络覆盖到84个国家。2024年,新增海外知识产权纠纷应对指导工作平台33家,总数达到80家,累计指导纠纷应对近2400次,帮助我国企业挽回经济损失380亿元。
(八)组织保障更加有力。
组织召开国家知识产权强国建设工作部际联席会议全体会议。印发知识产权强国建设年度推进计划,以及《纲要》和《规划》实施地方工作要点。开展《纲要》和《规划》实施情况年度监测评估,推动重点任务落实。知识产权保护工作第五次纳入中央督查检查考核计划。征集推广知识产权强国建设典型案例。支持湖南、四川、辽宁等地因地制宜建设知识产权强省,新批复一批国家知识产权强市建设试点示范城市,打造知识产权强国建设战略支点。
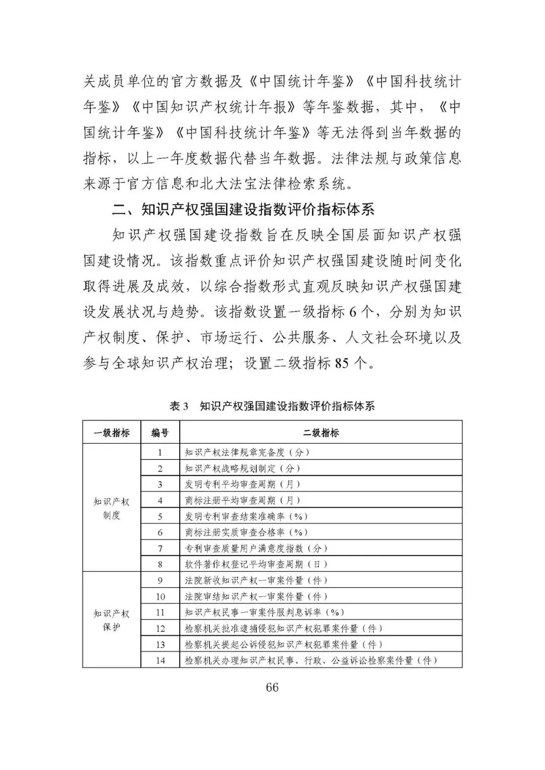
三、知识产权强国建设发展状况评价
根据《纲要》提出的建设中国特色、世界水平知识产权强国的发展目标,国家知识产权强国建设工作部际联席会议办公室委托国家知识产权局知识产权发展研究中心,从全国和地区两个方面开展知识产权强国建设年度发展状况评价。其中,全国评价主要考察知识产权强国建设指数变化情况,地区评价主要考察31个省(自治区、直辖市)知识产权发展指数变化情况。2025年评价结果显示:
(一)知识产权强国建设指数稳步提升。
知识产权强国建设指数达到131.8分,较上年提升6.3分,我国知识产权事业发展保持较好增长趋势,知识产权强国建设迈出坚实步伐。各分领域指数均实现稳步增长,知识产权制度指数得分122.5分,保护指数得分135.3分,市场运行指数得分134.1分,公共服务指数得分133.3分,人文社会环境指数得分137.8分,参与全球知识产权治理指数得分125.5分,较上年分别增长2.1分、4.8分、11.7分、5.9分、6.5分和1.9分,其中,知识产权市场运行指数增长最快。
(二)地区知识产权发展指数均值持续提升。
全国各省份的地区知识产权发展指数平均得分81.73分,较上年提高0.73分,中位数为81.77分,较上年提高0.34分。其中,广东、上海、北京、浙江、江苏等地区的知识产权发展指数得分位居全国前列。四大区域中,东部、中部、西部和东北地区知识产权发展指数平均得分依次为87.30分、82.45分、77.06分和80.39分,较上年得分依次增长0.75分、0.87分、0.71分和0.41分,东部地区保持知识产权发展领先优势,中部地区保持较快增幅。在实施区域重大战略的五大区域中,知识产权发展指数平均得分从高到低依次为粤港澳大湾区(93.02分)、长三角(90.28分)、京津冀(85.35分)、长江经济带(84.88分)和黄河流域地区(79.19分),各区域得分均实现稳步增长,呈现出粤港澳大湾区打造知识产权国际合作高地成效突出,长江经济带知识产权发展环境加速优化,长三角知识产权市场化运行更加活跃,京津冀知识产权协同保护机制成效明显,黄河流域地理标志发展优势进一步凸显等特征。
四、知识产权强国建设形势与展望
(一)知识产权强国建设面临的形势。
一是在新起点上推进中国式现代化对知识产权强国建设提出更高要求。2025年是“十四五”规划的收官之年,也是知识产权强国建设第一阶段的最后一年,更是谋划知识产权强国建设下一阶段重点任务和知识产权“十五五”规划的承上启下之年。当前,中国式现代化迈出新的坚实步伐,知识产权强国建设取得明显成效。面向未来,在新起点上深入推进知识产权强国建设,要牢牢把握知识产权的功能定位,高标准谋划“十五五”时期知识产权事业发展,努力实现知识产权强国建设与中国式现代化同频共振,提供有力的制度供给和技术供给。要按照党的二十大和二十届二中、三中、四中全会部署,加强知识产权法治保障,进一步深化知识产权领域改革,建立高效的知识产权综合管理体制,加强知识产权保护和运用,有力服务中国式现代化。要聚焦加快实现知识产权的“两个转变”,切实处理好数量与质量的关系,进一步突出高质量发展这个首要任务,坚定不移走内涵式发展道路。二是科技创新和产业创新浪潮对完善知识产权制度带来新的挑战和机遇。当前,新一轮科技革命和产业变革正在重构全球创新版图,特别是新一代人工智能等新技术快速演进,颠覆式创新正在催生新模式、新业态、新产业,深刻改变人类生产生活方式,并对知识产权制度不断提出新的挑战,也带来了新的机遇。深入推进知识产权强国建设,要及时响应新技术新产业发展需求,持续推进理论创新、制度创新和实践创新,加快构建和完善人工智能、大数据、开源知识产权、基因技术等新兴领域知识产权保护规则,加强知识产权制度供给,为科技创新、产业创新发展抢占先机,推动新质生产力发展。三是知识产权国际合作与竞争面临诸多挑战。当前,世界百年未有之大变局加速演进,国际形势愈加复杂严峻。世界经济增长动能不足,单边主义、保护主义加剧,多边贸易体制受阻,关税壁垒增多,地缘政治紧张。我国市场主体海外知识产权维权面临的压力加大。深入推进知识产权强国建设,需要立足更好统筹协调涉外知识产权事宜,深度参与全球知识产权治理,深化知识产权国际合作,推动全球知识产权治理体制向着更加公正合理的方向发展;需要全面加强涉外知识产权保护,更好维护知识产权领域国家安全和我国企业合法权益。
(二)知识产权强国建设工作展望。
一是完善知识产权制度。适应科技进步和经济社会发展需要,加快推进商标法及其实施条例、著作权法配套法规、集成电路布图设计保护条例、商业秘密保护规定等知识产权法律法规制修订。积极推进知识产权与人工智能共生演进、融合发展,深入研究生成式人工智能知识产权保护规则。完善开源知识产权和法律体系。研究构建数据知识产权保护规则。认真做好知识产权“十五五”规划编制。二是强化知识产权高质量创造。大力推动专利申请质量提升,完善以质量为导向的指标体系和评价体系。完善知识产权支撑关键技术攻关的工作体系。持续提升知识产权审查质量和效率,优化资源配置,满足重点领域审查需求。加快推进多模态大模型技术在专利审查工作中的应用。三是促进知识产权高效益转化运用。深化知识产权权益分配改革。深入实施专利转化运用专项行动。一体推进重点产业知识产权创新联合体、重点领域专利池和知识产权运营中心建设。在重点地区探索建设知识产权金融生态综合试验区。大力实施商标品牌战略,深化地理标志助力乡村振兴行动。四是加强知识产权高标准保护。依法平等有效保护各类经营主体的知识产权,加快完善新技术新业态新领域知识产权司法裁判规则,持续高压严打侵犯知识产权犯罪。严厉打击知识产权违法行为,加强知识产权行政执法与刑事司法双向衔接。高质量推进知识产权快速协同保护。全面加强涉外知识产权保护。五是推进知识产权高水平服务。建立支持重点领域关键核心技术攻关的知识产权公共服务工作机制。深入开展知识产权公共服务助企惠企行动。完善与民营企业、外资企业常态化沟通机制。持续优化知识产权公共服务平台功能。加强海外信息服务平台建设。聚焦区域产业优势,推进知识产权服务业集聚区优化升级。加快构建知识产权服务业标准体系,提升知识产权服务国际化水平。六是营造知识产权高品质人文社会环境。大力倡导知识产权文化理念。深化产教融合协同育人,推进高校知识产权专业学位建设,加快培养知识产权复合型人才,大力培养涉外知识产权律师。办好全国知识产权宣传周、世界知识产权日等活动。加强涉外知识产权宣传,讲好中国知识产权故事。七是统筹推进知识产权国际合作与竞争。深度参与世界知识产权组织框架下的各领域磋商,推动新领域新业态知识产权国际规则制定。推进“一带一路”知识产权合作高质量发展。完善知识产权涉外法律法规。加强知识产权涉外风险防控,更好维护知识产权领域国家安全和我国企业合法权益。
附件:知识产权强国建设发展报告(2025年)
附件










































































声明:我们传播正能量,赠人玫瑰,手留余香,感谢创作者。如涉及侵权,请联系我们删除,再次感谢原创者。
协会邮箱:tlsipa@163.com
协会电话:0562-2865088
协会地址:铜陵市中科大创业园A213-215室



