

高纯铟行业相关概述
高纯铟是以电解、化学清洗及真空蒸馏等工艺提纯的银白色金属材料。其纯度达到5N(99.999%)至7N8(99.999998%)级别,具备优异延展性和导电性,表面形成氧化膜后可保持稳定特性。主要应用于制备磷化铟(InP)、锑化铟(InSb)等III-V族半导体化合物,以及ITO靶材、高纯合金等材料。目前,高纯铟的生产方法主要有电解法、真空蒸馏法、区域熔炼法、金属有机化合物法、低卤化合物法等。

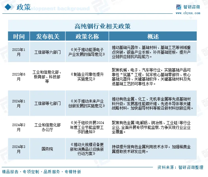
在现代科技高速发展的背景下,半导体、电子等行业对基础材料的需求持续攀升。高纯铟凭借其独特的物理和化学性质,在半导体制造、光电器件、新能源等领域发挥着至关重要的作用。近年来,政府加大对新材料研发和支持力度,为高纯铟行业的发展提供了政策保障。如2023年1月发布的《关于推动能源电子产业发展的指导意见》中,提出推动基础元器件、基础材料、基础工艺等领域重点突破,锻造产业长板,补齐基础短板,提升产业链供应链抗风险能力。2024年1月发布的《关于推动未来产业创新发展的实施意见》中,推动有色金属、化工、无机非金属等先进基础材料升级,发展高性能碳纤维、先进半导体等关键战略材料,加快超导材料等前沿新材料创新应用。


高纯铟行业产业链
从产业链来看,高纯铟行业上游原材料主要包括原生铟和再生铟,原生铟多为伴生资源,全球铟资源大多依附于锌矿,中国锌矿储量丰富,云南、广西、湖南等锌冶炼产业集中区域,成为原生铟的核心供应地;再生铟来源日益重要,随着环保政策趋严和原生铟供应紧张,废ITO靶材、液晶面板拆解废料、含铟废液等二次资源成为关键补充。中游是指高纯铟行业。下游是指高纯铟的应用领域,包括半导体、电子、新能源等领域。

中国作为全球最大原生铟生产国,储量占全球总储量的72%。数据显示,2024年中国原生铟行业产量达到688吨,同比上涨6.5%。而原生铟作为高纯铟生产原材料,随着其产量的不断增长,高纯铟的原材料供给将得到保障。

高纯铟是制备III-V族化合物半导体(如磷化铟InP、锑化铟InSb)的核心原材料。这些半导体在高频通信器件(5G/6G)、高速电子器件、红外探测器和激光器中性能卓越。半导体行业对材料纯度要求极其严格,极微量杂质的引入也会严重影响其本征理化性能,而高纯铟靶材能满足这一高要求。使用高纯铟靶材制备的半导体器件,性能稳定性大幅提升。近年来,随着5G发展,智能手机需求重新恢复增长,加之汽车电子、可穿戴设备、物联网、人工智能等新兴应用领域需求的推动,全球半导体行业市场规模呈现上升趋势,2024年中国半导体行业市场规模达到6305亿美元,较2020年的4404亿美元增长43%。

相关报告:智研咨询发布的《中国高纯铟行业市场竞争格局及发展前景研判报告》

高纯铟行业发展现状
近年来,中国高纯铟行业得到快速发展,成为半导体材料、光伏产业以及电子器件制造等领域的重要支撑。数据显示,2021-2022年中国高纯铟行业市场规模呈现上升趋势,但2023年半导体市场进入深度去库存周期,叠加消费电子市场持续低迷,导致高纯铟需求下滑,市场规模同比下降25%;随后2024年高纯铟行业市场需求逐渐恢复,市场规模达到20亿元,同比上涨6%。预计未来在高端制造和新能源产业持续扩张的带动下,高纯铟行业市场规模将继续保持增长趋势。特别是在半导体材料领域,随着5G通信、人工智能和数据中心建设的加速推进,对高纯铟的依赖程度进一步加深。


高纯铟行业竞争格局
从竞争格局来看,海外市场高纯铟及其氧化物加工起步较早、技术水平处于领先地位,诞生了Dowa、Rasa等行业领先企业。而我国高纯铟行业起步较晚,近几年通过不断加强研发投入,相关技术水平以达到国际先进水平。目前,行业相关企业主要包括株洲科能新材料股份有限公司、云南锡业股份有限公司、河南豫光金铅股份有限公司、东方电气(乐山)峨半高纯材料有限公司、广西铟泰科技有限公司等。

1、株洲科能新材料股份有限公司
株洲科能新材料股份有限公司成立于2001年1月,是一家专业从事小(稀散)金属、半导体材料、显示发光材料生产的国家级高新技术企业。其产品主要有铟、镓、铋、碲、锡及其各类制品等,并销售至日韩、欧美等国家和香港、台湾等地区,以满足液晶显示器、半导体、电子、太阳能、医药等行业的不断需求。在高纯铟产品方面,公司已有产能20吨,随着“年产500吨半导体高纯材料项目及回收项目”建成达产后,高纯铟产能将实现60吨/年。从产品营业收入来看,公司2023年公司高纯铟产品收入有所下降,这主要受靶材领域的需求下滑影响。2024年1-6月公司高纯铟产品实现营业收入332.41万元。

2、云南锡业股份有限公司
云南锡业股份有限公司主营业务为锡、铜、锌、铟等金属矿的勘探、开采、选矿和冶炼。其子公司云南锡业新材料专注于锡基新材料的研发、生产与销售,涵盖高端电子焊接材料、半导体用高纯材料、新能源材料等。新材料公司聚焦半导体焊料、光伏焊带、高纯铟等关键领域,突破BGA焊锡球、超细焊锡丝、抗氧化焊料等多项核心技术,其产品可应用于新能源、5G通信、AI芯片、光伏等新兴领域,需求增长快、利润率高,直接增强锡业股份在高端市场的竞争力。从企业经营业绩来看,2025年1-9月公司实现营业收入344.17亿元,同比上涨17.81%;归母净利润17.45亿元,同比上涨35.99%。


高纯铟行业发展趋势
1、再生铟成供应关键支撑,循环回收体系逐步完善
高纯铟多为伴生于锌矿的副产物,原生铟供应易受主金属锌的产能、价格波动影响,且供应总量有限。在此背景下,再生铟成为稳定行业供应链的重要力量。目前国内再生铟产量占比已提升至30%左右,未来,再生铟市场占比将持续提高。此外,行业内相关企业还会进一步攻克废旧靶材、含铟废液等资源的高效回收技术,优化火法 - 湿法联合工艺,提升回收率与提纯效率,构建完善的资源循环体系。
2、行业集中度持续提升,供应链布局更趋稳健
未来,高纯铟行业市场集中度还将不断提高。中小企业因技术落后,只能生产低纯度产品,且环保成本持续增加,生存空间被不断压缩,逐步被市场淘汰;而龙头企业依托自有冶炼体系和技术优势,通过扩产、技术迭代进一步扩大产能优势。同时,为应对原料供应波动风险,龙头企业会通过参股海外矿山、签订长期供货协议等方式保障原料稳定,再结合湖南、云南等区域的产业集群协同效应,搭建从原料回收、提纯到下游供货的全链条体系,增强供应链韧性。
3、国产替代向深水区推进,技术聚焦超高纯与绿色化
此前国内7N级等高纯铟产品市占率较低,高端市场长期被日韩企业垄断。而近年来国内龙头企业如株冶集团、云南锡业等不断加大研发投入,7N级产品的国际市占率已显著提升。未来,在国家专项补贴等政策支持下,企业会持续联合科研机构攻克关键技术瓶颈。同时,环保政策趋严使得行业内企业成本大幅上涨,未来企业将积极推动绿色工艺研发,既提升纯度稳定性,又降低能耗与污染物排放,缩小与国际领先水平的技术代差。
●以上数据及信息可参考智研咨询(www.chyxx.com)发布的《中国高纯铟行业市场竞争格局及发展前景研判报告》。
● 您可以关注【智研咨询】公众号,每天及时掌握更多行业动态。
往期推荐


中国专业的产业咨询服务平台
智研咨询(www.chyxx.com)专注产业咨询十五年,是中国产业咨询领域专业服务机构。公司以“用信息驱动产业发展,为企业投资决策赋能”为品牌理念。为企业提供专业的产业咨询服务,主要服务包含精品行研报告、专项定制、月度专题、市场地位证明、专精特新申报、可研报告、商业计划书、产业规划等。提供周报/月报/季报/年报等定期报告和定制数据,内容涵盖政策监测、企业动态、行业数据、企业排行、产品价格变化、投融资概览、市场机遇及风险分析等。

智 研 产 研 中 心
深度剖析 全景思维 优质服务










部分案例







智 研 咨 询 优 势
专业 严谨 权威 客观

15年产业研究经验

自主研发数据库

10000+客户选择

100+团队成员

质量领先保障

精密准确的研究方法

权威资质

99.9%客户满意率

完善的售后保障

文章转载、引用说明:
智研咨询推崇信息资源共享,欢迎各大媒体和行研机构转载引用。但请遵守如下规则:
1.可全文转载,但不得恶意镜像。转载需注明来源(智研咨询)。
2.转载文章内容时不得进行删减或修改。图表和数据可以引用,但不能去除水印和数据来源。
如有违反以上规则,我们将保留追究法律责任的权力。


