

蜂窝通信模组行业概述
通信模组是将基带、射频、电源、存储等芯片与阻容感等电子元器件集成在一起,并配以特定的封装形式和软件设计,以满足不同应用场景下物联网智能终端设备的联网需求。常见的通信模组有蜂窝通信模组、WIFI模组、蓝牙模组等。

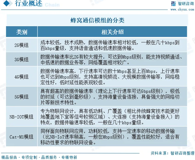
蜂窝通信模组是一种基于移动通信网络的无线通信解决方案。它支持GSM、CDMA、LTE等多种通信标准,广泛应用于手机、平板电脑等移动终端设备。蜂窝通信模组主要包括2G模组、3G模组、4G模组、5G模组、NB-IOT模组和Cat-M1模组。


蜂窝通信模组行业政策
蜂窝通信模组作为物联网的核心部件,主要作用是为终端设备提供稳定可靠的无线数据传输能力。近年来,国家出台一系列支持蜂窝通信模组行业发展的政策,有助于推动关键核心技术攻关、加速产业生态体系建设、促进多行业规模化应用,从而提升我国在全球物联网产业链中的竞争力和话语权。例如,2023年12月,重庆市人民政府办公厅印发《重庆市检验检测服务业发展规划(2023—2027年)》,引进传感器件、通信模组、控制系统等领域龙头检验检测机构。力争到2027年,在智能装备领域具备服务全国的检验检测能力,智能装备检验检测年营收达10亿元。2025年4月,北京市经济和信息化局、北京市通信管理局印发《北京市5G规模化应用“扬帆”行动升级方案(2025—2027年)》,推动5G融合应用产品的市场投放,着重增强芯片及模组、融合型终端与装备、行业虚拟专用网络、定制化解决方案等核心环节的低成本、高品质供应水平。


蜂窝通信模组行业产业链
蜂窝通信模组产业链上游为核心零部件,主要包括基带芯片、存储芯片、射频芯片、PCB、结构件、电源管理单元等。产业链中游为蜂窝通信模组的生产制造环节。产业链下游为蜂窝通信模组应用领域,包括汽车电子、消费电子、智慧家庭、智慧零售、机器人等。

射频芯片和存储芯片作为蜂窝通信模组的核心零部件,分别在信号处理和数据处理环节发挥着关键作用。射频芯片主要负责无线信号的收发、变频和放大,直接决定了模组的通信质量、传输距离和网络兼容性;而存储芯片则承担程序存储、数据缓存和运行内存等功能,其容量与速度影响着模组的处理效率与稳定性。二者共同构成了蜂窝通信模组的基础算力与连接能力,是支撑物联网终端实现高效可靠通信的技术基石。
射频芯片主要分为射频前端芯片和射频收发芯片,射频前端芯片属于射频芯片中的核心模块,主要负责射频信号的放大、滤波、开关等处理功能。中国射频前端芯片行业自21世纪初起步,历经数年探索与积累,在3G、4G时代快速发展,逐步缩小与国际巨头的差距。进入2020年,随着5G商用的全面铺开,中国射频前端芯片企业迎来了前所未有的发展机遇。近年来,中国射频前端芯片市场规模持续增长。数据显示,中国射频前端芯片行业市场规模从2020年的597.5亿元增长至2024年的1097亿元,年复合增长率为16.4%,预计2025年中国射频前端芯片行业市场规模将增长至1151.9亿元。随着数据的快速增长和数据处理需求的不断提升,存储芯片技术也在不断发展,中国存储芯片市场规模保持平稳增长。据统计,2020-2024年中国存储芯片行业市场规模从3021亿元增长至4267亿元,年复合增长率为9.02%,预计2025年中国存储芯片行业市场规模将增长至4580亿元。随着射频芯片与存储芯片产业规模的持续扩大,蜂窝通信模组行业将迎来新一轮发展机遇。

汽车电子是蜂窝通信模组的主要下游应用领域之一,主要用于车载通信、车联网、智能驾驶及车载终端的数据传输与联网功能。我国是全球最大的汽车和新能源汽车产销国,近年来,我国汽车电子行业稳步发展,产业能力不断提升。据统计,2020-2024年中国汽车电子行业市场规模从8085亿元增长至12174亿元,年复合增长率为10.77%,预计2025年中国汽车电子行业市场规模将增长至12783亿元。未来,随着汽车电子产业向智能化、网联化深度演进,蜂窝通信模组行业将迎来更广阔的发展空间。

相关报告:智研咨询发布的《中国蜂窝通信模组行业市场竞争态势及投资战略研判报告》

蜂窝通信模组行业发展现状
近年来,全球物联网市场呈现蓬勃发展趋势,2024年,全球物联网连接数达到188亿,其中约有40亿(22%)使用蜂窝物联网连接,其中,83%(约33亿)依赖于预制蜂窝物联网模组。作为物联网终端设备的核心组件,蜂窝通信模组集成了基带芯片、存储器等关键硬件,承担着稳定可靠的数据交互任务,其出货量与收入规模持续攀升。数据显示,全球蜂窝通信模组出货量从2021年的3.98亿片增长至2024年的4.26亿片,年复合增长率为2.29%。得益于印度、中国及拉美市场在智能电表、POS终端和资产追踪方面的强劲需求,预计2025年全球蜂窝通信模组出货量将达4.69亿片,2030年蜂窝通信模组出货量有望达到7.83亿片。在技术演进方面,5G已成为推动物联网行业发展的核心驱动力。预计2025年全球5G模组出货量达2110万片,2030年将增长至1.2亿片,年复合增长率高达41%。随着5G网络覆盖的持续完善和应用场景的不断丰富,5G模组正加速在智能交通、工业网关、智慧医疗等领域的规模化应用,为各行业数字化转型提供关键连接支撑。

在人工智能应用蓬勃兴起与数字化转型深入推进的双重驱动下,全球蜂窝通信模组市场呈现强劲增长态势。数据显示,2020-2024年全球蜂窝通信模组行业市场规模从46.83亿美元增长至61.22亿美元,年复合增长率为6.93%。未来,随着新兴市场的智能互联设备、资产追踪及汽车应用的需求增长,预计2025年全球蜂窝通信模组行业市场规模将增长至67.89亿美元。作为物联网与智能终端的核心组成部分,蜂窝通信模组按其功能与技术特性可划分为数传模组、智能模组和AI模组三大类别,2024年三者市场规模占比分别为79%、19%和1%。随着5G、人工智能与卫星通信等前沿技术的持续融合,通信模组作为物联网体系的“神经末梢”,正推动整个行业从提供单一连接功能,向构建智能化、泛在化的综合服务体系加速演进。

从国内市场来看,近年来,在物联网设备快速普及、5G网络规模化商用及产业政策持续支持等多重因素驱动下,我国蜂窝通信模组行业实现显著增长。以5G、NB-IoT为代表的核心产品已广泛应用于智能家居、工业自动化、车联网及低空经济等新兴领域,推动市场需求持续释放,行业规模呈现加速扩张态势。据统计,中国蜂窝通信模组行业市场规模从2020年的174亿元增长至2024年的247亿元,年复合增长率为9.15%。未来,随着物联网连接需求进一步激增、5G RedCap技术加速普及,以及智能模组与AI模组功能不断升级,预计2025年中国蜂窝通信模组行业市场规模将增至282亿元。


蜂窝通信模组行业企业格局和重点企业分析
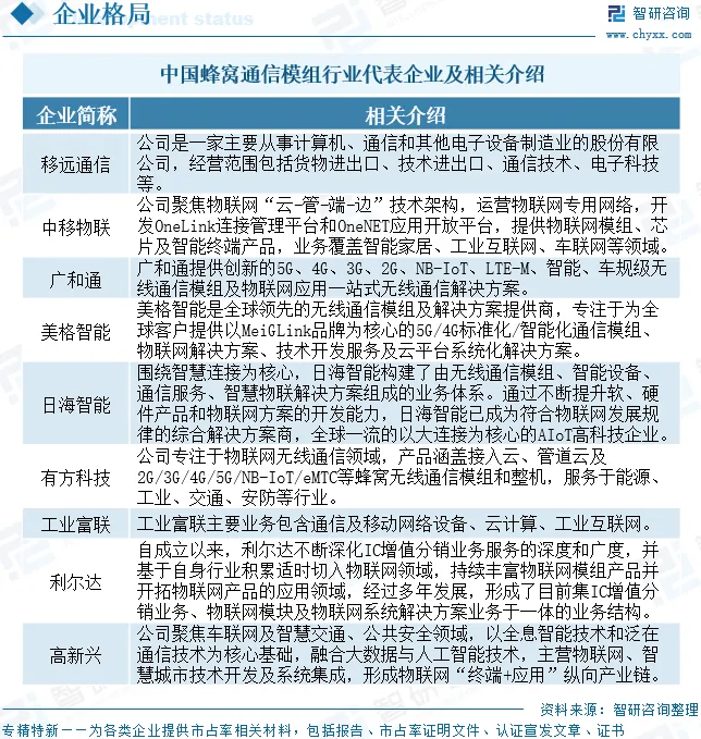
2024年全球蜂窝通信模组市场集中度持续提升,前五大厂商合计占据76.1%的市场份额,行业呈现头部主导格局。中国企业表现突出,其中移远通信稳居全球第一,中移物联网、广和通、美格智能等厂商凭借技术积累与市场拓展能力占据重要地位,共同推动中国企业在全球蜂窝通信模组市场竞争力持续增强。

中国蜂窝通信模组行业已形成以移远通信、广和通、美格智能等企业为引领的竞争格局。其中,移远通信作为全球市场重要参与者,业务覆盖全面;广和通专注于提供从2G到5G及物联网应用的一站式无线解决方案;美格智能则以5G/4G标准化及智能化模组为核心,结合云平台构建技术服务体系。此外,日海智能、有方科技、高新兴等企业分别在物联网综合解决方案、工业物联网及车联网等垂直领域深化布局,展现出中国市场企业集中、应用场景多元的发展特征。

1、上海移远通信技术股份有限公司
上海移远通信技术股份有限公司主营业务是从事物联网领域无线通信模组及其解决方案的设计、研发、生产与销售服务,可提供包括无线通信模组、天线及物联网软件平台服务在内的一站式解决方案,公司拥有的多样性产品及其丰富的功能可满足不同智能终端市场的需求。公司产品可广泛应用于智慧交通、智慧能源、金融支付、智慧农业与环境监控、智慧城市、无线网关、智慧工业、智慧生活与医疗健康和智能安全等领域。公司作为3GPP全球蜂窝移动通信标准化组织成员,参与和推动非地面网络(NTN)、定位、车联网(V2X)、虚拟现实(XR)、覆盖增强、网络节能等多个技术特性落地5G标准,并积极开展人工智能/机器学习、通信感知一体化和面向6G的关键技术研究,布局高价值专利。截至2025年上半年,公司已向3GPP组织递交5G通信标准技术提案61篇、ETSI声明的标准必要专利385件。数据显示,2025年上半年,移远通信无线通信模组行业营业收入为115.46亿元,同比增长39.97%。

2、深圳市广和通无线股份有限公司
深圳市广和通无线股份有限公司自成立以来一直致力于物联网与移动互联网无线通信技术和应用的推广及其解决方案的应用拓展,在通信技术、射频技术、数据传输技术、信号处理技术上形成了较强的研发实力,是无线通信技术领域拥有自主知识产权的专业产品与方案提供商。公司在物联网产业链中处于网络层,并涉及与感知层的交叉领域,主要从事无线通信模块及其应用行业的通信解决方案的设计、研发与销售服务。公司以无线通信与人工智能为技术底座,提供软硬件一体、赋能行业应用的全栈式解决方案。公司的模组产品包括数传模组、智能模组及AI模组。同时,公司以模组产品为基础,结合对下游应用场景的深刻理解,向客户提供定制化解决方案,包括端侧AI解决方案、机器人解决方案及其他解决方案。公司模组产品及解决方案广泛应用于汽车电子、智慧家庭、消费电子、智慧零售、低空经济、机器人等数智化升级的行业。2025年上半年,公司持续坚持研发投入,新获得发明专利19项,实用新型专利14项,软件著作权5项,主要涉及系统更新、射频技术、数据传输、网络连接、硬件设计等蜂窝无线通信模组及其应用的相关技术,上述专利技术已应用于公司产品或客户产品的使用案例中。据统计,2025年上半年,广和通无线通信模块营业收入为34.46亿元,同比下降14.51%。


蜂窝通信模组行业发展趋势
1、小型化
蜂窝通信模组将持续向微型化、高集成度方向演进。随着5G-A、6G技术发展和终端设备空间约束增强,模组需要在更小尺寸内实现完整通信功能。先进系统级封装和芯片堆叠技术将成为关键,通过将射频、基带、存储等组件三维集成,大幅缩减PCB占用面积。同时,多频段天线一体化设计和低温共烧陶瓷技术的应用,使模组在保持性能前提下实现体积优化。这种小型化趋势将推动模组在可穿戴设备、智能传感器、医疗电子等空间敏感领域的深度渗透,为万物互联提供硬件基础。
2、多通信标准兼容
未来模组将向全制式融合方向演进,实现从2G到5G/6G、NB-IoT、Cat.1乃至卫星通信的多模集成。软件定义无线电技术将成为核心,通过可配置硬件架构和动态加载协议栈,实现不同通信标准的灵活切换。智能调度算法将根据网络覆盖、资费标准和业务需求自动选择最优连接方案,显著提升设备在不同应用场景下的连接可靠性。这种多标准兼容能力将有效降低设备商开发复杂度,推动同一终端在全球市场的规模化应用。
3、安全可靠
面向工业互联网、车联网等关键应用,模组将构建端到端安全防护体系。硬件层面采用可信执行环境和硬件安全模块,通过物理隔离保护密钥和敏感数据。通信层面引入后量子加密算法和轻量级安全协议,抵御量子计算攻击并适应物联网设备资源约束。可靠性方面,通过冗余设计、故障自愈和预测性维护技术,确保模组在极端环境下稳定运行。这些安全增强特性将使模组满足金融支付、智慧电网等高安全要求场景的应用需求。
●以上数据及信息可参考智研咨询(www.chyxx.com)发布的《中国蜂窝通信模组行业市场竞争态势及投资战略研判报告》。
● 您可以关注【智研咨询】公众号,每天及时掌握更多行业动态。
往期推荐


中国专业的产业咨询服务平台
智研咨询(www.chyxx.com)专注产业咨询十五年,是中国产业咨询领域专业服务机构。公司以“用信息驱动产业发展,为企业投资决策赋能”为品牌理念。为企业提供专业的产业咨询服务,主要服务包含精品行研报告、专项定制、月度专题、市场地位证明、专精特新申报、可研报告、商业计划书、产业规划等。提供周报/月报/季报/年报等定期报告和定制数据,内容涵盖政策监测、企业动态、行业数据、企业排行、产品价格变化、投融资概览、市场机遇及风险分析等。

智 研 产 研 中 心
深度剖析 全景思维 优质服务










部分案例







智 研 咨 询 优 势
专业 严谨 权威 客观

15年产业研究经验

自主研发数据库

10000+客户选择

100+团队成员

质量领先保障

精密准确的研究方法

权威资质

99.9%客户满意率

完善的售后保障

文章转载、引用说明:
智研咨询推崇信息资源共享,欢迎各大媒体和行研机构转载引用。但请遵守如下规则:
1.可全文转载,但不得恶意镜像。转载需注明来源(智研咨询)。
2.转载文章内容时不得进行删减或修改。图表和数据可以引用,但不能去除水印和数据来源。
如有违反以上规则,我们将保留追究法律责任的权力。


