

01
文章摘要
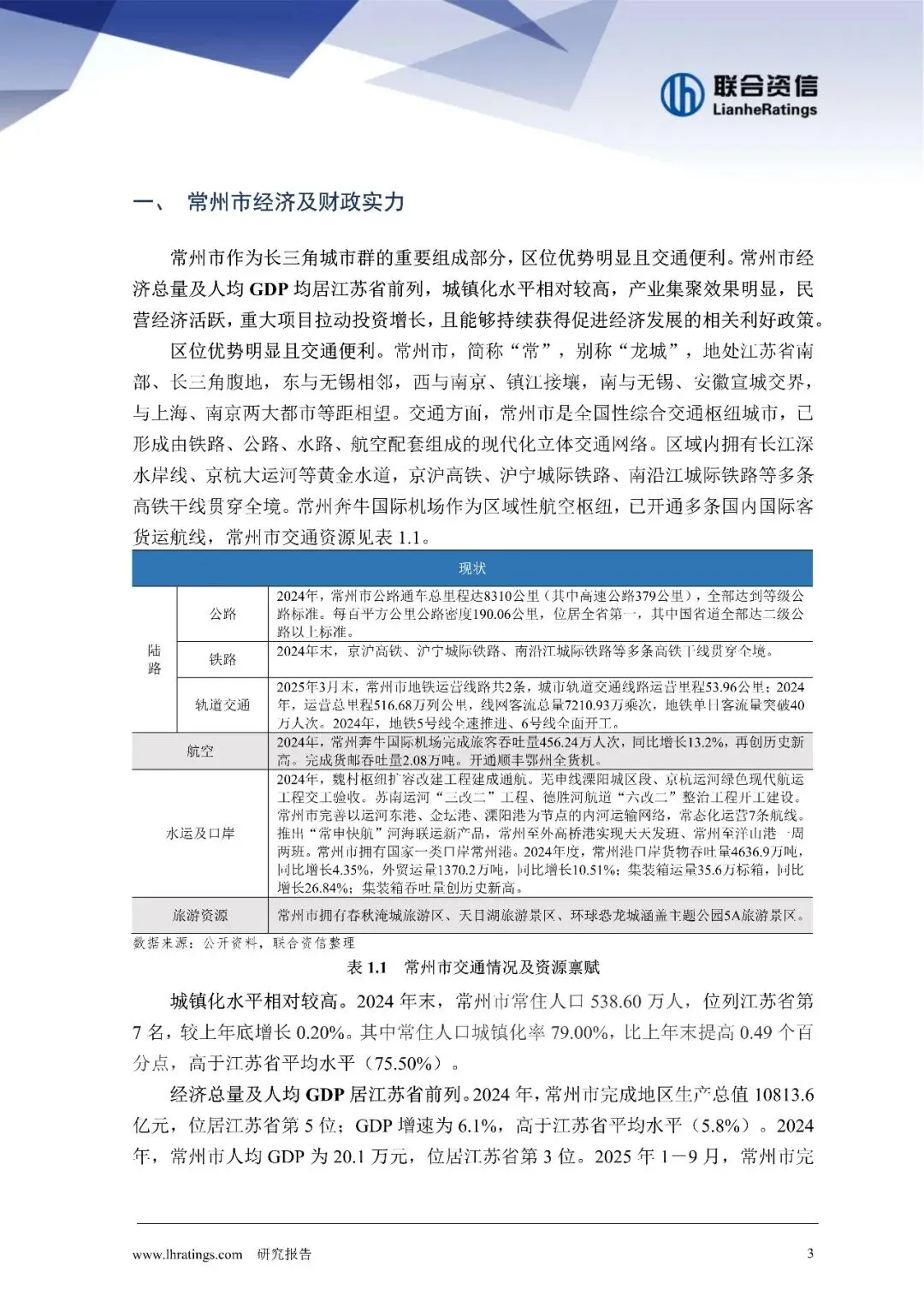
常州市作为长三角城市群的重要组成部分,区位优势明显且交通便利,区位重要性突出。2024年,常州市经济总量和一般公共预算收入均居江苏省前列,城镇化水平相对较高,产业集聚效果明显,民营经济活跃。同期,常州市一般公共预算收入质量良好,财政自给能力较强,政府债务负担较重。常州市能够持续获得促进经济发展的相关利好政策。
常州市下属各区县整体经济发展水平较高,区域间整体经济发展分化明显,武进区整体经济实力最强,新北区人均 GDP 水平最高。2024 年,常州市各区县财政实力及综合财力结构存在一定差异,武进区财政收入领跑全市;受房地产市场调整影响,各区县基金收入承压明显,需进一步优化财源结构。除新北区外,其余地区债务负担较重。在“省负总责、市县尽力化债”原则下,常州市政府及各区县政府均加强对债务监控和管理,积极化解隐性债务和管控债务风险。
02
文章内容








受篇幅限制,仅为部分报告预览
回复暗号:联合资信评估_地方政府与城投企业债务风险研究报告-常州市-20页




往期回顾














