
行业主要上市公司:大唐发电(601991.SH)、华电国际(600027.SH)、华能国际(600011.SH)、国电电力(600795.SH)、中国电力(02380.HK)、中广核电力(01816.HK)、皖能电力(000543.SZ)等
本文核心数据:电力行业规模;电力竞争格局;电力发展前景
行业概况
1、 定义
电力是以电能作为动力的能源,是由发电、输电、变电、配电和用电等环节组成的电力生产与消费系统。它将自然界的一次能源通过机械能装置转化成电力,再经输电、变电和配电将电力供应到电能用户。
按照电力产生的方式分类主要有:火力发电(煤等可燃烧物)、水力发电、风力发电、光伏发电、核能发电、生物质发电等。

2、 产业链剖析
电力产业上游主要为电力系统中的发电环节,由发电设备、电力设计以及发电企业构成;中游则是输配电以及售电,由“两网”和各大售电公司等组成;下游则是用户,用于各个应用场景和行业,包括工业用电、商业用电、居民用电等。

目前,电力上游电力设备环节的代表性企业由中国西电、许继电气、东方电缆等,电力设计环节的代表性企业有中国电建集团、中国能源建设集团、电力工程顾问集团等;中游发电的代表性企业有华能国际、国家电投、国投电力、华润电力、中国大唐、国家能源集团、中国华电等,输配电主要由国家电网、南方电网、蒙西电网进行,售电环节的代表性企业包括国家电网、华能国际等。
我国发电行业的“五大六小”是行业内的主要力量,他们都是国资委直管的央国企。具体来看,五大发电集团指:华能集团、国家能源、中国华电、中国大唐、国家电投;六小豪门分别为国投电力、中广核、三峡集团、华润电力、中国节能、中核集团。

3、 行业发展历程:电力发展步入转型期
世界电力工业起源于19世纪后期。随着资本主义的生产技术及装备的输入,电能的生产和应用也于19世纪后期相继输入中国。中国的电力工业始于1882年(清光绪八年)上海南京路第一次装机发电,至今已有142年的历史,如今已步入电力转型时期。

4、 行业政策方向:电力行业加速推进智能化
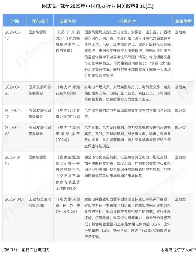
近年来,国家多部门密集出台电力相关政策,涉及电力建设、电力装备制造、电力系统调节能力、信息披露、电力现货市场、电力装备等多方面。截至2025年5月,国家层面电力行业政策汇总如下:


行业发展现状
1、我国新能源发电装机容量首次超过火电装机规模
2015-2024年,全国发电装机容量持续增长,增速波动增长。截至2024年底,全国全口径发电装机容量33.5亿千瓦,同比增长14.6%。包括风电、太阳能发电以及生物质发电在内的新能源发电装机达到14.5亿千瓦,首次超过火电装机规模;2024年,全国全口径非化石能源发电量同比增长15.4%,全口径非化石能源发电量同比增量占总发电量增量的比重超过八成,达到84.2%。,电力行业绿色低碳转型成效显著。

2、我国全口径发电量持续增长
2015-2024年,全国发电量不断攀升。根据中国电力企业联合会统计数据显示,2024年,全国全口径发电量约为9.91万亿千瓦时,同比增长4.3%。

3、2024年我国全社会用电量9.85万亿千瓦时
2011-2024年,我国全社会用电量逐年增长。2024年,全社会用电量9.85万亿千瓦时,同比增长6.8%,其中规模以上工业发电量为9.42万亿千瓦时。从分产业用电看,第一产业用电量1357亿千瓦时,同比增长6.3%;第二产业用电量63874亿千瓦时,同比增长5.1%;第三产业用电量18348亿千瓦时,同比增长9.9%;城乡居民生活用电量14942亿千瓦时,同比增长10.6%。

行业竞争格局
1、竞争梯队:第一梯队企业装机容量超过200000MW
将“五大六小”电力企业按装机容量划分,中国电力行业可划分为3个竞争梯队。第一梯队企业的装机容量超过200000MW,包括华能集团、国家电投、国家能源和中国华电等。第二梯队企业的装机容量在100000-200000MW之间,包括中国大唐。第三梯队企业的装机容量不超过100000MW,包括国投电力、中广核、三峡集团和华润电力等。

2、行业集中度:行业集中度较低
根据国家统计局发布的数据,2024年全国全口径发电量为100868.8亿千瓦时,同比增长6.7%。电力行业十大主要上市公司发电量总和占全国比重仅为22.5%。十大主要电力上市公司中,排名前三的上市公司发电量占全国发电量比重仅为12.2%。整体而言,我国电力行业集中度不高。

行业发展前景及趋势预测
根据中电联发布的《2024-2025年度全国电力供需形势分析预测报告》,电力消费方面,预计2025年全国全社会用电量10.4万亿千瓦时,同比增长6%左右。电力供应方面,预计2025年全国新增发电装机规模有望超过4.5亿千瓦,其中新增新能源发电装机规模超过3亿千瓦。2025年底全国发电装机容量有望超过38亿千瓦,同比增长14%左右。其中,煤电所占总装机比重2025年底将降至三分之一;非化石能源发电装机23亿千瓦、占总装机比重上升至60%左右。水电4.5亿千瓦、并网风电6.4亿千瓦、并网太阳能发电11亿千瓦、核电6500万千瓦、生物质发电4800万千瓦左右。2025年太阳能发电和风电合计装机将超过火电装机规模,部分地区新能源消纳压力凸显。

更多本行业研究分析详见前瞻产业研究院《中国电力行业市场前瞻与投资战略规划分析报告》
同时前瞻产业研究院还提供产业新赛道研究、投资可行性研究、产业规划、园区规划、产业招商、产业图谱、产业大数据、智慧招商系统、行业地位证明、IPO咨询/募投可研、专精特新小巨人申报、十五五规划等解决方案。如需转载引用本篇文章内容,请注明资料来源(前瞻产业研究院)。
更多深度行业分析尽在【前瞻经济学人APP】,还可以与500+经济学家/资深行业研究员交流互动。更多企业数据、企业资讯、企业发展情况尽在【企查猫APP】,性价比最高功能最全的企业查询平台。
添加了解报告详情

原创声明:本文内容为前瞻产业研究院原创文章,未经授权,不得转载至公众号或其它第三方平台,侵权必究!如需转载请在相应文章底部留言或微信添加懂行帝(微信:qianzhanseo)授权。

点击阅读原文,获取更多报告


