矩阵账号【资金方向盘】为您提供光伏领域之外更广阔的金融视野。该账号专注发布金融市场热点调研与深度研报,覆盖宏观政策、行业动态、A股、港股、美股等多维度市场分析,助您把握投资机遇,洞察市场风向。
点击下方链接 ↓↓↓ 关注【资金方向盘】,拓宽您的投资认知边界。
本期文章: 『研报』耀看光伏第13期_太空光伏:万亿蓝海市场,产业趋势明确
『研报』光伏金属化深度报告:银价高企倒逼产业变革,光伏金属化革命的“铜”时代开启
『研报』商业航天行业系列五:太空光伏,逐日天穹,叩问千亿星辰市场
『研报』光伏设备行业跟踪报告:特斯拉及Space X计划大规模部署光伏产能,看好光伏设备产业新周期
『研报』聚和材料-688503-光伏银浆龙头,拟收购Blank Mask资产
『研报』钧达股份-002865-N型电池领先企业,率先战略布局低轨与太空光伏
『研报』锂电池行业专题研究:新型储能产业链之河南概况(三)
『研报』2026年全球储能发展趋势:混沌中寻找确定性
以下正文:
核心主题:白银价格高企倒逼光伏金属化降本,以铜代银的技术变革开启。
要点总结:
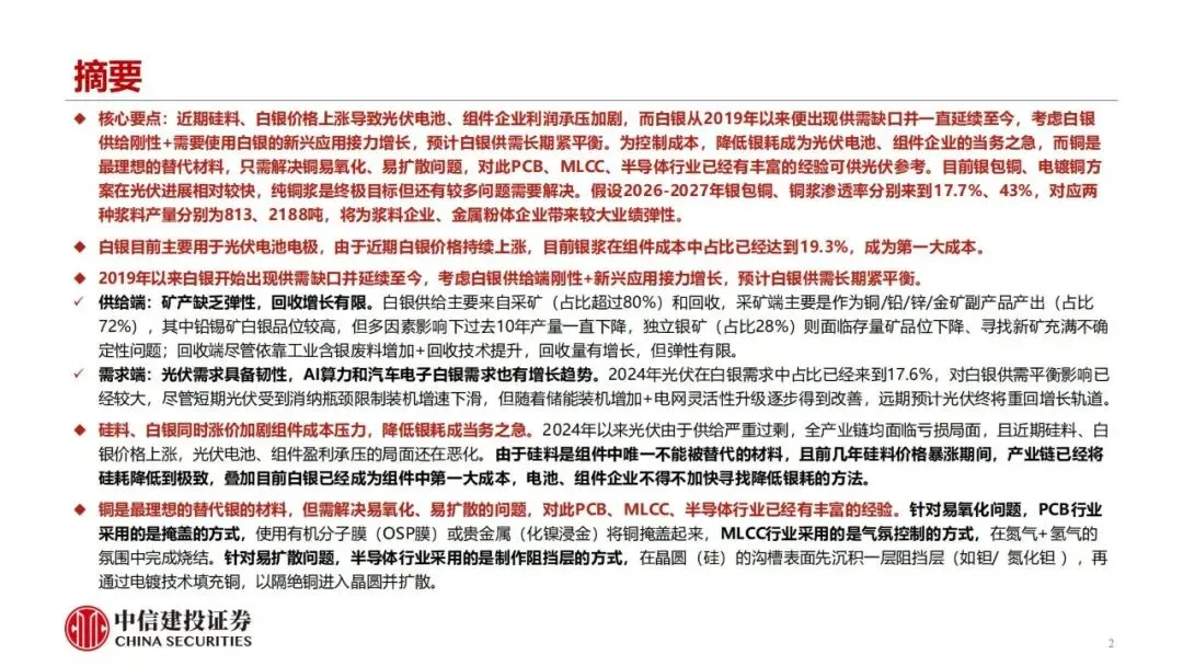
背景:白银自2019年起出现供需缺口,价格持续上涨,目前在光伏组件成本中占比达19.3%,成为第一大成本。供给端(矿产刚性、回收有限)和需求端(光伏、AI算力、汽车电子增长)共同支撑白银长期紧平衡。
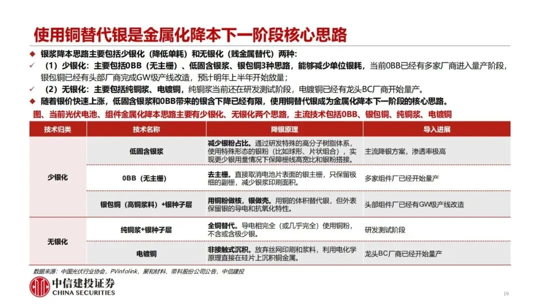
降本路径:通过“少银化”(如0BB、低固含银浆)和“无银化”(铜替代)降低银耗。铜因导电性接近银、成本低、供应链安全成为理想替代材料,但需解决氧化和扩散问题。
技术路线:
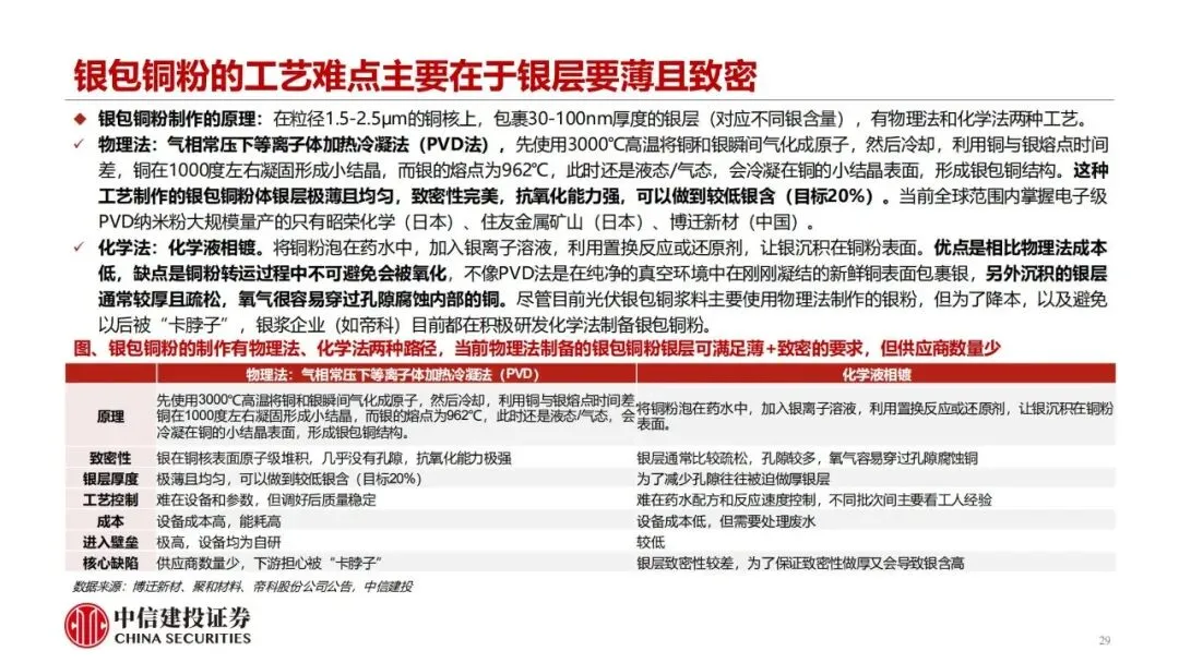
银包铜浆料:类似PCB行业思路,用银包裹铜粉抗氧。HJT电池已应用(银含30%-50%),TOPCon电池通过“二次印刷+银种子层”方案验证,可降本约0.15元/W。
电镀铜:类似半导体工艺,但设备成本高(1-2亿元/GW),爱旭BC电池已量产。
纯铜浆:终极目标,但需解决高温烧结氛围问题(如局部还原氛围或全还原氛围),聚和、博迁等企业研发中。
需求预测:假设2026-2027年银包铜/铜浆渗透率达17.7%/43%,对应需求量813/2188吨,浆料企业(如帝科、聚和)和金属粉体企业(如博迁)将受益。
投资建议:关注浆料企业(帝科股份、聚和材料)、金属粉体企业(博迁新材)及降本较快的电池组件企业(爱旭股份、隆基绿能)。


















































以下无正文。
欢迎关注系列公众号,感谢支持!
免责声明:
我们在此声明,本公众号提供的信息资讯,我们对其真实性、准确性、完整性和及时性不作任何保证:
1. 本公众号内容仅供参考,不构成任何形式的法律意见或建议。如您需要专业法律意见,请咨询专业律师。
2. 本公众号内容可能包含错误、遗漏或不准确之处。我们将尽力确保提供的信息准确无误,但不保证其准确性、完整性和及时性。
3. 本公众号发布的内容可能会受到版权、商标、专利、商标或其他知识产权的保护。未经授权,您不得复制、分发、使用或展示本公众号发布的内容。
4. 本公众号可能涉及敏感话题、政治观点或其他不适宜未成年人阅读的内容。如您发现此类内容,请立即停止阅读并告知我们,我们将尽快处理。
5. 本公众号内容可能包含商业推广信息。如您不希望接收此类信息,请在阅读过程中关注我们的广告标识,以便您轻松地选择不再接收此类信息。
6. 本公众号尊重并保护用户的隐私权。我们将尽最大努力保护您的个人信息,但不排除在某些情况下,我们可能无法完全保护您的个人信息。
7. 如您认为本公众号发布的内容侵犯了您的合法权益,请及时联系我们,我们将尽快核实并处理。
请注意,本公众号的内容不构成任何形式的投资建议,投资者在做出任何投资决策前,应充分了解相关风险,并咨询专业投资顾问。
感谢您对本公众号的关注和支持,如有任何疑问或建议,请随时联系我们。


