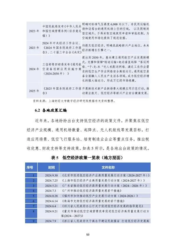
推广 热搜: 采购方式  甲带  滤芯  气动隔膜泵  减速机  减速机型号  履带  带式称重给煤机  无级变速机  链式给煤机 

低空+发展研究报告(2025年)

   日期:2026-01-25 11:25:50     来源:网络整理    作者:本站编辑    评论:0    
低空+发展研究报告(2025年)

-THE END--

版权声明:本公众号推送的文章,均来自公开及合法渠道,文章版权归原作者所有,仅供读者学习、参考,禁止用于商业用途。除非确实无法确认,所载文章都会注明作者和来源。我们不仅是知识的搬运者,也是价值的传播者,希望通过我们的搬运,能给读者带来知识,给原作者带来价值。部分文章推送时未能与原作者取得联系,若涉及版权问题,烦请原作者联系我们,与您共同协商解决。

各类研报私信联系(请耐心等待人工回复

 
打赏
 
更多>同类资讯
0相关评论

推荐图文
推荐资讯
点击排行
网站首页  |  关于我们  |  联系方式  |  使用协议  |  版权隐私  |  网站地图  |  排名推广  |  广告服务  |  积分换礼  |  网站留言  |  RSS订阅  |  违规举报  |  皖ICP备20008326号-18
Powered By DESTOON