作为长期深耕数据中心供电技术的文服集链者,我将从技术演进、落地路径、全系统适配、核心器件、安全规范、绿电融合六个维度,解读《数据中心800V直流供电技术白皮书2.0》的核心价值,助力行业构建高效、可靠、绿色的AI数据中心供电体系。
一、技术演进:从单点突破到全链路重构
1. 算力驱动升级:AI芯片功耗激增(CPU从130W→500W,GPU从250W→1200W),单机柜功率向数百千瓦/兆瓦级跨越,传统供电效率、损耗、占地均难适配,800V直流成为高密算力最优解。
2. 白皮书迭代逻辑:1.0聚焦SST固态变压器单点技术突破;2.0升级为全场景落地指南,强调“系统兼容+多路径落地+细节拆解”,推动800V直流从概念走向规模化应用。
二、落地路径:多元方案适配不同场景
白皮书2.0打破“唯SST论”,提供三条核心路径,适配新建/改造/扩容等不同需求:

三、全系统适配:覆盖IT到配套的全链路改造
1. IT设备适配:服务器电源模块从AC/DC改为DC/DC,支持800V直供或降压至400V/12V,适配高功率GPU集群。
2. 配套系统改造
暖通空调:变频器拓扑从“交-直-交”改为“直-交”,提升电机绝缘等级以耐受800V母线电压。
照明/弱电:替换AC/DC适配器为DC/DC模块,整合供电、简化布线、降低损耗。
消防/监控:采用DC/DC隔离电源,保障高压环境下的设备安全与信号稳定。
四、核心器件:SST与混合储能成关键支撑
1. SST固态变压器:以第三代半导体(SiC/GaN)为核心,实现10kV→800V高效转换,输出电压DC200-1000V可调,适配未来电压演进;链路缩短使整体效率提升3-8%,占地减少40%+,是800V直流的核心引擎。
2. 混合储能方案
锂电池储能:通过双向DC/DC接入,解决串联电池一致性问题,稳定母线电压(600-850V),适配IT设备容忍度。
飞轮储能FESS:毫秒级响应,平抑AI负载瞬时波动(30%空闲→100%满载),与锂电池组成“长时+瞬时”混合储能,保障供电连续性。
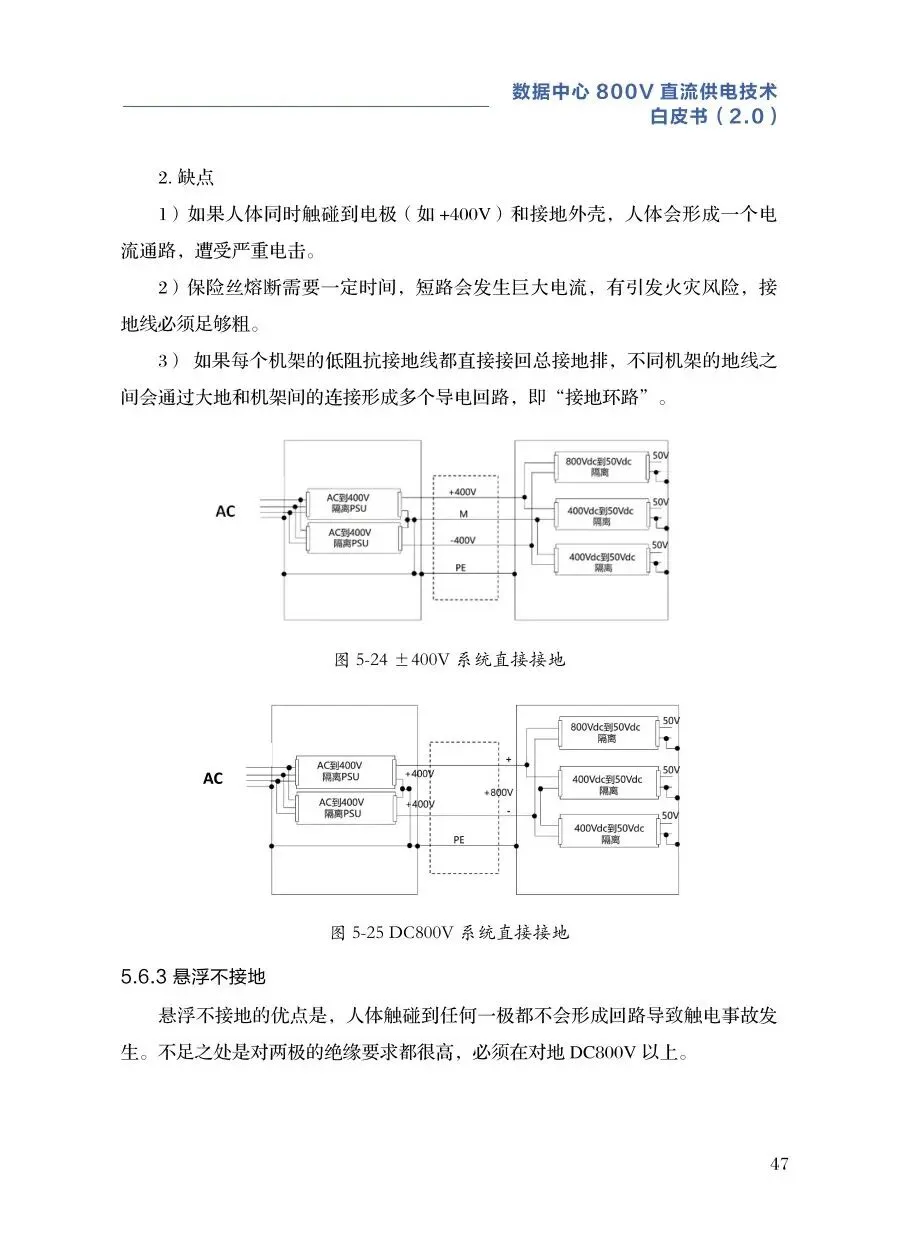
五、安全规范:保护机制与接地策略的细节拆解
1. 保护系统设计:按上游电源类型(限流型/自保护型)定制保护方案,强调选择性配合,防止故障扩散;配置直流快速断路器、绝缘监测装置,缩短故障响应时间(≤5ms)。
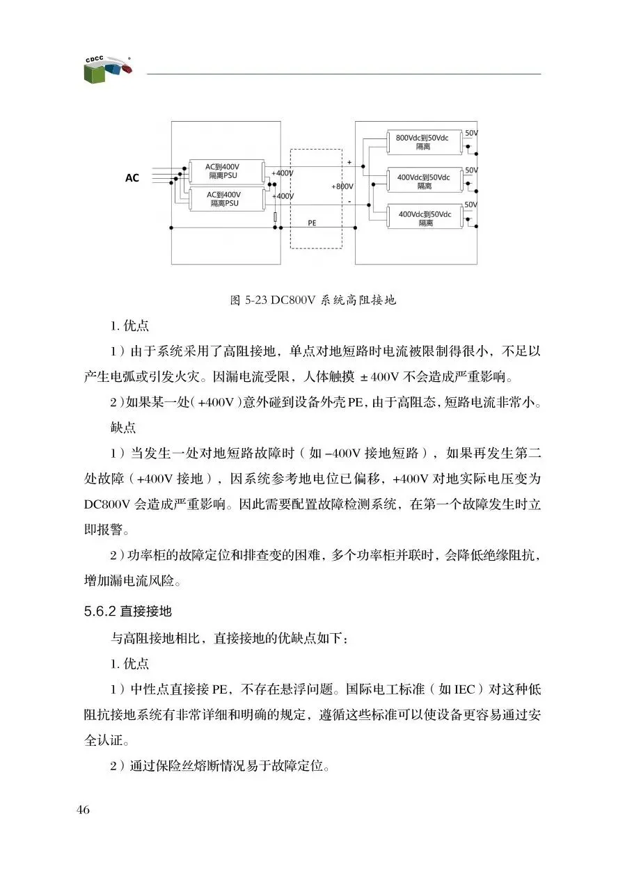
2. 接地策略选择:对比三种接地方式,推荐高阻接地(适合中小规模机房,兼顾安全与供电连续性)和直接接地(适合大型高密机房,故障定位快),明确悬浮接地仅用于特殊隔离场景。
3. 绝缘与接口标准:统一800V系统绝缘等级(≥1500V DC),规范电气/机械/通信接口,推动设备互操作,避免全球标准割裂。
六、绿电融合:构建“光储直柔”数据中心微电网
1. 新能源无缝接入:800V直流母线为光伏、风电提供“即发即用”平台,省去并网逆变环节,提升绿电利用率3-8%。
2. 直流微电网构建:融合储能、分布式发电、负载管理,实现“发-储-用”一体化;支持峰谷套利、电网调频,降低运营成本,助力数据中心碳中和目标。
七、落地建议:分阶段推进800V直流转型
1. 短期(0-1年):存量机房采用HVDC+DC/DC改造,适配现有IT设备,快速提升供电效率。
2. 中期(1-3年):新建机房优先选用SST+混合储能方案,同步升级空调、照明等配套系统,打造全直流链路。
3. 长期(3-5年):推动行业标准统一,构建800V直流生态,实现数据中心与新型电力系统深度融合。
核心结论
白皮书2.0的核心价值在于“落地性”,通过多元路径、全系统适配、安全规范与绿电融合,为AI数据中心供电升级提供清晰路线图。作为文服集链者,建议行业伙伴聚焦SST、混合储能、保护系统三大核心,分阶段推进800V直流转型,抢占高密算力时代的供电技术制高点。
而我,作为深耕研发生产与技术输出的服务商,更希望与所有同行抱团发展:
我输出成熟的技术方案与工程化经验,帮你少走弯路;
你发挥资源、场景或资本优势,补齐产业链短板;
我们共同开拓AI数据中心、“东数西算”配套、微电网等新兴市场,推动行业标准完善与成本优化。
固态变压器的蓝海,足够大,大到能容纳所有踏实做事的人;但也足够深,深到需要众人拾柴才能照亮前路。
最后想说:
自信源于过往积累,但创业需敬畏技术规律。如果你已备好技术、团队与资金,欢迎来聊,我们一起攻坚;如果你仍在积累阶段,不妨先从细分环节切入,或加入抱团阵营,共享资源与机遇。
行业的进步,从来不是一个人的狂飙,而是一群人的并肩。期待与所有怀揣梦想的同行,在固态变压器的赛道上,抱团破局,共创未来!
附:数据中心800V直流供电技术白皮书2.0
文档版权归中数智慧原作者所有,欢迎转载,需要的朋友可以私信给我!









































































感谢关注,一起探讨固态变压器多场景解决方案,有会议和进群需求加VX:13778962188
进群需发名片。
作者简介
☀️ 深耕两大领域:综合能源服务解决方案(新能源互联网基建+智慧服务,能源费用托管)、综合民生服务解决方案(物联网智能净化系统、社区服务),日常分享综合能源服务、净水行业干货及个人成长思考。
作者深度洞悉能源费用托管、净水、储能、数字新能源、互联网能源产业的发展格局与市场机遇,具备与产业发展同频的精准业务研判能力;精通大客户开发、关系维护与价值深挖的全体系打法,能够娴熟驾驭大项目从需求对接、方案定制到招投标落地的全流程闭环管控。
我们手握超丰富的行业资源,客户矩阵覆盖EPC总包商,AI服务器电源企业,光储充系统集成商,传统电力设备企业,SST、PCS设备制造商,超充联盟,光伏生产及运营企业,公共机构,电网公司,数据中心运营商,工业园区管委会等产业链关键环节,无论是业务拓展还是资源整合,都能提供强力支撑。
☀️ 可承接核心业务:
一、公共机构能源费用托管:覆盖能源评估、方案设计、能碳管理平台搭建、项目建设及后期运维运营全流程。
二、数字新能源互联网基建与智慧服务:以SST技术赋能多场景升级
核心依托固态变压器(SST)技术,在AI算力中心超高效供电、电动汽车超快充、新型储能及智能微电网等场景中的复杂需求,提供以SST为核心的性能领先、安全可靠的创新型装备与定制化解决方案。构建了“云-边-端”协同的电力电子系统解决方案,可实现源-网-荷-储-充高效协同,为新型电力系统构建与“双碳”目标落地提供关键支撑。
云端运维服务:基于SST采集的海量能源数据,搭建云端能源管理平台,提供设备监控、故障预警、能效优化等全生命周期运维服务;
虚拟电厂运营:借助SST的柔性调节能力,深度参与虚拟电厂运营,为电网提供调频、调峰等辅助服务,助力企业获取政策补贴与市场交易双重收益;
增值服务延伸:针对工业用户、数据中心等核心客户,创新推出能源咨询、碳足迹管理、绿电交易代理等增值服务,实现从“基建建设”到“长期服务”的盈利模式转型。
五大核心应用场景,精准破解行业痛点:
1. 数据中心领域:针对智算中心单机柜功率飙升至120kW、MW级以上的趋势,推出“SST+光储直柔”高压直流供电方案,破解高密算力供配电效率瓶颈,提升供电稳定性与能效水平。
2. 新能源并网领域:解决光伏、风电等可再生能源发电间歇性、波动性的并网难题,依托SST的柔性调控能力,无缝整合储能系统提升利用效率,实现新能源电力的平滑接入与高效消纳。
3. 电动汽车超快充领域:应对充电功率向480kW、600kW、MW级以上升级的需求,构建基于SST的超充站直流配网方案,实现高效供电与电网友好互动,降低大功率充电对电网的冲击。
4. 直流配网领域:面向园区、商业综合体等场景,以SST为核心搭建柔性直流配电网,优化电能分配路径,提升终端用电质量,适配多样化直流负荷的供电需求。
5. 铁路牵引领域:针对铁路牵引系统对供电可靠性、电能质量的严苛要求,定制基于SST的高稳定性供电方案,解决传统供电系统的谐波污染、电压波动问题,保障牵引系统安全稳定运行。
三、智能净化系统服务:聚焦学校、医院、企业、政府办公楼、住宅小区等场景,提供现制现售饮用水(含管道直饮水、分体式直饮水)及直饮水设备销售服务。
公众号规则已调整,未关注的朋友可能错失后续推送。不想错过能源与净水领域的实用干货?点击下方名片一键关注,即可持续获取行业知识与最新动态!
SST固态变压器行业深度报告:市场现状、发展空间、产业链及相关公司梳理
固态变压器的“心脏”:DAB隔离级设计全解析(从元器件到落地)
算力基建破局“功耗墙”:SST固态变压器成800VDC架构核心推手
颠覆传统!2MW固态变压器:数据中心/充电站的能源革命新选择
固态变压器的“感官系统”:传感器布置全攻略(位置+类型+核心原则)
固态变压器降本核心:SiC器件的“增效降本”逻辑与全链路方案
固态变压器的“能量缓冲核心”:直流支撑电容设计、选型与寿命控制全解析
固态变压器的“能量缓冲核心”:直流支撑电容设计、选型与寿命控制全解析
免责声明
本公众号发布的文章,来源广泛,有来自网络、媒体、会议,发改委、工信部、国家能源局、各行业协会组织公开发布的信息,中国电器工业协会变压器分会、由非晶中国固态变压器研究院、技术提供服务商、中国充电联盟、行业活动、培训学习等组织机构以及专家学者的投稿,经编辑整理后发布,本公众号不保证其可用性、准确性、时效性、有效性或完整性,请阅读者自行甄别。我们不承担因信息内容可能产生的任何法律责任或后果。内容如有涉及创意、版权等,请及时与我们联系,我们将尽快删除。


