读前必看:我们能为数字经济产业的施工方、集成商和设备厂商提供资金和资源支持。

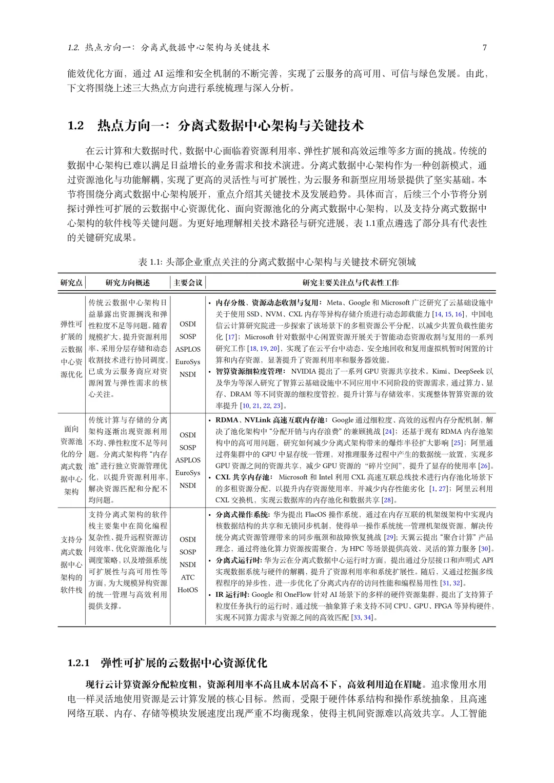
第一章,面向下一代云计算的研究,首先分析了 2024 年国际国内的市场数据,解读了 IaaS、PaaS、SaaS 的占比及变化趋势,然后讨论了云计算开源和标准方面的进展,之后对行业软硬件技术热点做追踪,并利用近三年高水平论文统计梳理了技术热点,涉及 14 个 CCF 收录的顶级学术会议的 2800 余篇论文。统计结果显示,企业参与论文依然占据 1/3,新的变化是更多企业新面孔开始出现,例如中国电信等传统运营商、智谱等创业期企业。下一代云计算讨论了三个热点方向,分别是:(1)分离式数据中心架构和关键技术(2)面向 AI 场景的 PaaS 数据平台层技术(3)智能化云运维、可信安全与能效优化。
第二章,面向云网融合的研究,本年度围绕的重点是中国电信 2025 战略升级 – 云改数转智惠,一方面分析解读,另一方面探讨在理论研究和技术创新上的承接方向。首先借用云计算研究院参与撰写,于年底发布的《云网融合 2035 技术白皮书》,阐述战略升级的核心驱动力、云网融合的科学理论内涵以及由供给-运营-服务的三层体系构成的核心愿景架构。然后在三层架构上分别识别出前沿技术趋势,分别是云网一体化调度依然是核心、网络基础设施 DC 向 AIDC 全面转型和云边端能力加速分化与融合,并由此引出本章的三个热点方向:(4)云网一体化调度(5)面向智算的云网基础设施(6)云边端协同。
第三章,围绕智能算法的研究,首先分析了云计算与云网融合相关的各类智能算法的发展趋势和应用场景,包括运筹优化、深度学习、强化学习、大模型和 AI 智能体,然后借用本章第一个热点方向:(7)算法赋能云计算,详细论述了运筹优化、深度学习和强化学习在云计算和云网融合中的应用。本章第二个热点方向围绕 2025 年最火热的话题开展介绍和论述:(8)AI Agent 和 Agentic AI。
第四章,面向新兴技术的研究,首先是新兴产业与新兴技术的前瞻分析,涵盖政策、技术和国内外云厂商的代表案例,涉及的新兴技术包括工业互联网、视联网、智慧金融、低空经济、6G 和量子计算。然后借用本章第一个热点方向:(9)新兴技术及应用,详细论述了新兴计算、6G 和低空智能以及这些新兴技术对云网的新需求。本章第二个热点方向围绕另一个热点话题开展介绍和论述:(10)AI 安全。
第五章,智能泛在云,介绍了云计算研究院基于云计算技术趋势和中国电信战略所提出的研究愿景,即,立足于泛在融合的云网基础设施,依托于云计算系统和 AI 算法深度融合的未来云计算新范式。本章介绍了智能泛在云的背景与特征、技术挑战与创新机会、定位与展望。
以下是
部分报告内容
































本文仅供参考,不代表我们的任何投资建议。【数字化与智慧城市】整理分享的资料仅推荐阅读,用户获取的资料仅供个人学习,如需使用请参阅方案原文。






【免责声明】感谢作者辛苦原创!我们尊重版权,本公众号【数字化与智慧城市】均属于通过公开、付费、合法渠道获得,不用于商业用途,报告版权归原撰写/发布机构所有。公众号及社群所发布的资料,仅供社群内部成员市场研究以及讨论和交流,若有异议,如涉侵权,请及时联系我们,我们依相关法律对内容进行删除或作相应处理。



