
(点击查找星球报告?)


摘要
报告类型:消费零售、食品饮料
关键词
食品行业、AI 赋能、预制菜、连锁餐饮、社区商业、供应链升级、细分赛道
研究概述
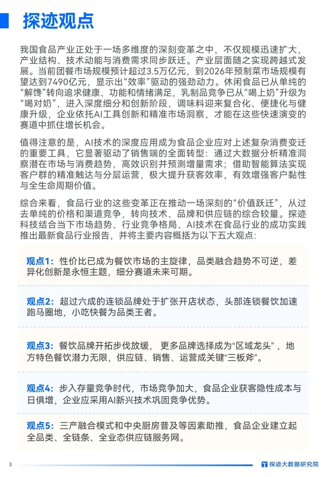
报告由探迹大数据研究院发布,聚焦食品行业从规模扩张向质量提升的转型。行业市场规模庞大,食品工业营收超 9 万亿元,团餐市场超 3.5 万亿元,预制菜 2025 年预计达 6800 亿元。趋势呈现 AI 驱动销售变革、连锁化率提升、区域布局下沉、社区商业崛起等特征,细分赛道(预制菜、调味品、连锁餐饮)差异化发展,供应链与数字化成为核心竞争力。
研究要点
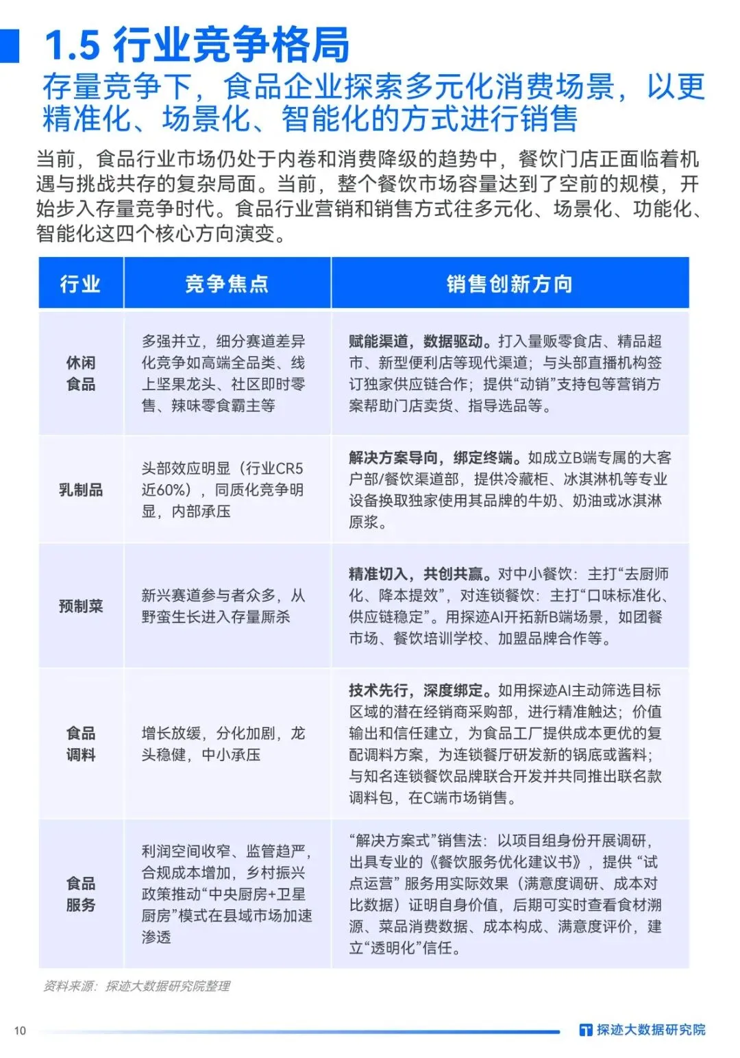
行业规模稳健增长,结构分化特征明显。2025 年 1-5 月全国餐饮收入 2.28 万亿元,同比增长 5.0%,但限额以上餐饮增速疲软,行业利润率承压。细分赛道中,预制菜企业超 7.4 万家,2025 年市场规模预计 6800 亿元;休闲食品企业 23.2 万家,乳制品企业 21.7 万家,调味品市场突破 6500 亿元。连锁化率持续提升,2025 年预计达 24%,蜜雪冰城、瑞幸等 “万店俱乐部” 品牌领跑,饮品店连锁化率达 49%。 AI 全面赋能行业,重构销售与供应链效率。AI 成为增长核心驱动,通过大数据精准洞察需求、识别高价值客户,降低获客成本(部分企业单条线索成本从 100 元降至 0.85 元)。销售端实现 “精准触达 + 分层运营”,探迹食品行业版覆盖餐饮门店、经销商等客群,助力企业开拓增量市场;供应链端通过数字化实现全程溯源,中央厨房、智能分拣、冷链物流协同优化,降低库存与损耗成本。 细分赛道亮点突出,需求驱动产品创新。预制菜借力餐饮连锁化,聚焦 “去厨师化、标准化”,广东、山东、江苏企业数量占比 35.5%;调味品向复合化、健康化升级,连锁餐饮定制化需求增长,经销商向主动获客转型;连锁餐饮呈现 “区域龙头” 趋势,54.16% 的品牌聚焦 3 个以内城市深耕,小吃快餐为品类王者,近一年新增门店超 136 万家。产品创新围绕场景化,如露营速食料理包、宝宝辅食调味料等。 区域布局持续优化,下沉与中西部成增长点。广东省餐饮门店数量(176.2 万家)、新开门店数量(26 万家)均居全国首位,贵州门店增长率达 67.14%,广西、河北等中西部地区增速领先,反映品牌向下沉市场与中西部扩张趋势。食品企业区域集聚明显,广东在休闲食品、调味品、食品服务品类占比领先,山东餐饮经销商数量达 4.36 万家,依托农业与加工优势形成产业闭环。 社区商业加速布局,业态创新贴近民生。政策推动 “一刻钟便民生活圈” 建设,食品企业抢占社区场景,布局便利店、社区厨房、量贩零食店等业态。产品适配家庭日常、即时便利等场景,渠道深化与连锁超市、社区团购合作,运营通过数字化与私域运营提升复购。供应链前置仓、中央厨房布局优化,满足 “多批次、小批量、快配送” 需求,降低缺货率与损耗率。

报告正文

















完整版报告已上传至星球,扫码加入星球查看完整报告

加入星球,获取30000+完整报告集

— 每天进步一点点 —
报告内容来源于网络,报告版权归原撰写发布机构所有
如有侵权,请联系我们删除
⬇️点击阅读原文,获取报告


