

随着国内度假消费的升级与体验需求的日益多样化,中国度假产业正迎来前所未有的发展机遇。为深度洞察行业趋势、推动产业创新与协同发展,趣住旅文旗下1%Club度假产业研究院,长期以来来发布了多本中国度假产业著作及行业白皮书,并积极与行业领军人物和专家进行访谈,提供最前沿的行业研究案例和精准的趋势预判。
1%Club度假产业研究院携手全球宿博会、上海洛桑酒店管理学院,已正式启动《2026中国度假产业系列白皮书》的编撰工作,并已对业内诸多品牌案例进行了多角度访谈及研究。为了白皮书的内容更加客观、详实,全方位了解中国度假产业在创新模式、技术突破、文化特色及市场影响力方面的数据,现面向全行业发起白皮书案例征集,诚邀各领域先锋品牌共同参与见证这一行业里程碑!

《2026中国度假产业系列白皮书》 启动仪式
《2026中国度假产业系列白皮书》将是一份兼具权威性、前瞻性与实践指导意义的行业报告。入选企业将获得:
深度曝光:接受1%Club度假产业研究院的专题访谈与研究,案例将收录于白皮书,面向行业决策者、投资机构及高端渠道发布。
品牌赋能:作为行业标杆案例,获得跨界资源对接、媒体传播及展示机会。
趋势共创:与研究院专家共同探讨产业未来,影响度假产业生态的进化方向。
《2026中国度假产业系列白皮书》
联合发布方

案例征集范围
覆盖度假产业核心领域
我们聚焦但不限于以下细分行业,寻找具有创新性、代表性或增长潜力的品牌:
中国康养疗愈度假酒店行业
(包含温泉康养、健康管理、自然疗愈等康养疗愈度假酒店体系)
中国度假酒店装配式行业
(涵盖装配式木屋、模块化建筑、绿色建筑的解决方案等)
中国度假酒店洗护香氛行业
(专注于酒店高端洗护用品、定制香氛、嗅觉记忆设计等)
中国度假酒店客房饮品行业
(包括迷你吧升级、茶咖品牌、特色饮品服务等)
中国度假酒店建筑装饰材料行业
(创新环保材料、艺术装饰、地域文化元素应用等)
中国度假酒店设计行业
(酒店建筑设计、室内设计、景观规划、标识打造等)
中国度假酒店客房配套用品行业
(家居布草、客房耗品、环保用品等)
中国度假酒店照明行业
(照明设计、氛围照明、光影艺术等)
……
立即报名,让世界看见您的价值!
报名联系:李经理 18616839776
《2026中国度假产业系列白皮书》将于2026年5月27日,第六届全球宿博会现场发布,入选品牌将提前获邀参与专题研讨及行业交流活动。

《2025中国度假产业系列白皮书》 发布仪式
携手前行,定义度假新标准
《2026中国度假产业系列白皮书》不仅是行业的记录,更是未来发展的风向标。我们期待与每一个追求卓越的品牌同行,共同梳理产业脉络,探索可持续、人性化、具有文化深度的度假体验。
如果您正以创新重塑度假空间,以细节提升旅居品质,以科技赋能行业效率——您的故事,值得被时代记住。

《2025中国度假产业系列白皮书》
概况
八大重点领域
中国度假产业演进深度解析
未来度假市场趋势前瞻洞察
数十位行业专家深度访谈
行业一线实证研究
重点板块简介:
01

在消费升级与文旅融合的双重驱动下,中国度假酒店设计行业正加速从单一住宿功能向 “体验经济” 转型。新生代消费者与中产阶层崛起,推动市场需求从标准化服务转向文化沉浸、健康疗愈及科技赋能的高端化产品。在此背景下,酒店基础资源与技术供应以及酒店设计企业的融合创新成为行业升级的关键引擎。

02

多元化与智能化驱动行业持续发展——消费升级引领酒店业向中高端转型,家具行业迎来新机遇。在消费升级推动下,酒店业正加速向中高端转型,对酒店家具提出更高要求。中产阶层和新生代消费者的崛起,促使酒店家具行业必须紧跟市场步伐,注重设计感、品质感和个性化。酒店行业高端化、连锁化、品牌化趋势明显,家具需求日益多元化。未来,酒店家具将与照明设计、智能控制系统深度融合,实现定制化服务,满足消费者个性化需求,提升酒店竞争力。

03

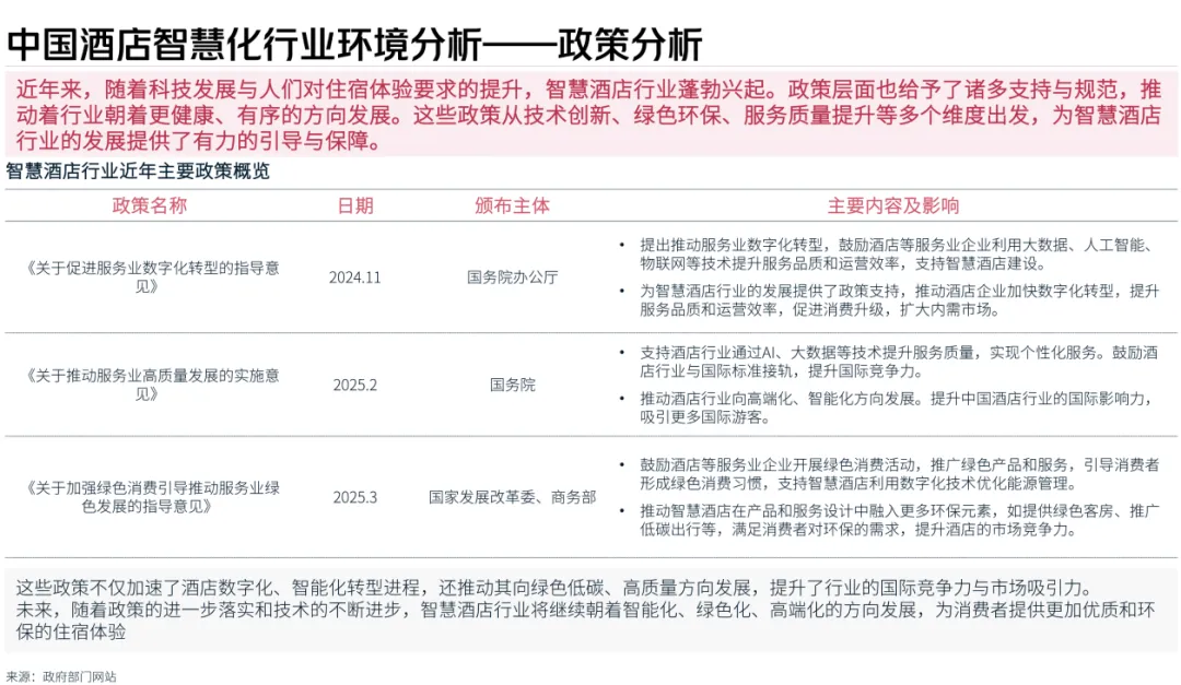
智慧酒店行业是一个新兴的领域,通过数字化与网络化,实现酒店管理和服务的信息化,这不仅是基于满足住客的个性化需求、提高酒店管理和服务的品质、效能和满意度,将信息通讯技术与酒店管理相融合的高端设计,还是实现酒店资源与社会资源共享与有效利用的管理变革。

04

近年来,随着酒店业的快速发展以及消费者对酒店水质要求的不断提高,中国酒店水处理系统市场规模呈现出持续增长的态势。在技术创新与升级、 环保与节能化、个性化定制、市场竞争与整合及政策驱动发展方面,中国酒店水处理正迎来十分光明的未来。本报告基于中国酒店水处理系统行业产业链条的上中下游、相关水处理技术等方面进行分析,探索该行业未来机会发展点。

05

酒店香氛行业正处于快速发展阶段,国际品牌凭借技术和品牌优势占据高端市场,本土品牌则在中低端市场以性价比竞争。未来,酒店香氛将向高端化、个性化、绿色环保化和多元化方向发展,高端酒店将更注重个性化香氛定制,以突出品牌特色和文化,同时,消费者对天然、环保香氛的青睐将推动企业研发使用天然香料和可降解材料的产品,此外,香氛的应用场景也将拓展至更多场所。

06

当前疗愈度假酒店市场快速增长,年增速超15%,从高端休闲升级为融合健康管理、心理疗愈的综合性服务平台。未来将呈现三大趋势:医疗资源深度整合的"医养度假"模式、基于大数据的个性化方案优化,以及覆盖住宿到健康管理的全链条"疗愈生态圈"发展,推动行业从旅游产品向健康生活方式基础设施转型。

07

全球高端旅行市场增长快速,野奢度假酒店表现亮眼。全球高端旅行市场在2025年预计达到1.2万亿美元,年复合增长率7.4%,其中野奢度假酒店作为细分领域表现突出。中国度假酒店市场占旅游总收入的25%,青海、云南等生态资源丰富的地区成为野奢酒店布局热点。

08

中国度假集群作为旅游产业的重要组成部分,正通过多业态集聚为游客提供全方位度假体验,涵盖酒店、餐饮、娱乐等多种服务。在智能化、绿色化和个性化服务的趋势下,行业受到国家政策积极影响,预计未来将保持稳定增长,成为推动地方经济发展的重要力量。竞争格局呈现多元化和国际化态势,品牌竞争日益激烈,同时行业注重可持续发展和科技创新,以满足消费者不断变化的需求。


免费领取-精简电子版
本公众号后台私信“白皮书”
即可免费领取精简电子版
《2025中国度假产业系列白皮书》
扫码购买-完整纸质版

第六届全球宿博会/第三届世界村博会
暨上海国际度假产业博览会
将于2026年5月27日-5月29日
在上海世贸展馆
(上海市长宁区兴义路99号)盛大开幕
期待您的加入!


展位预订
观众购票
展位预定
李经理 18616839776
媒体合作
Annie 18701747030


扫码选购白皮书与著作

《2025中国度假产业系列白皮书》
全球宿博会、1%Club度假产业研究院联合上海洛桑酒店管理学院共同编著权威性的《2025中国度假产业系列白皮书》。




往期精选
粤宿政策丨《广东省民宿管理暂行办法》!
粤宿报告丨《2020广东乡村民宿发展白皮书》!
粤宿报告丨《2019广东民宿发展白皮书》发布!
粤宿奖讯 | 2020第一届粤宿大奖榜单发布!
粤宿奖讯 | 2021-2022第二届粤宿大奖榜单发布!
粤宿观察丨广东民宿大事记(2022年1-3月)!



