提示点击上方蓝字订阅↑为职业成长加满油~
【报告内容较多,仅展示部分】文末附干货下载方式
《2025年云计算研究白皮书》立足“三个面向一个围绕”四大研究方向,聚焦十大热点子方向提出“智能泛在云”愿景,清晰勾勒出云计算向AI原生、云网深度融合、智能算法赋能及新兴技术融合演进的核心趋势。白皮书依托丰富行业资源,引用60余篇行业报告与近700篇高水平论文,收录16项核心研究成果,同时披露了2024年全球及中国云计算市场关键数据,为行业发展提供扎实技术洞察与实用建议。
1.《2025年云计算研究白皮书》的核心结构与热点方向如何布局?
核心结构锚定“三个面向一个围绕”,分别聚焦下一代云计算、云网融合、智能算法及新兴技术。十大热点方向覆盖分离式数据中心架构、AI场景适配的PaaS数据平台层技术等关键领域,既包含智能化云运维、云网一体化调度等基础能力建设,也兼顾AI Agent、数据与AI安全等前沿探索,同步纳入云边端协同、智算基础设施配套技术,形成全维度技术探索矩阵。
2.2024年全球与中国云计算市场有哪些突出表现?
全球市场规模达6929亿美元,同比增长20.3%,已从高速扩张转入结构优化阶段,IaaS因AI需求强势反弹,与PaaS合计份额超越SaaS。中国市场增速领跑全球,规模达8288亿元、同比增长34.4%,天翼云营收首次超越阿里云,智算需求成为核心驱动力,带动IaaS与PaaS成为增量主力,SaaS增速则有所放缓。
3.“智能泛在云”的核心特质的是什么,落地又面临哪些关键难题?
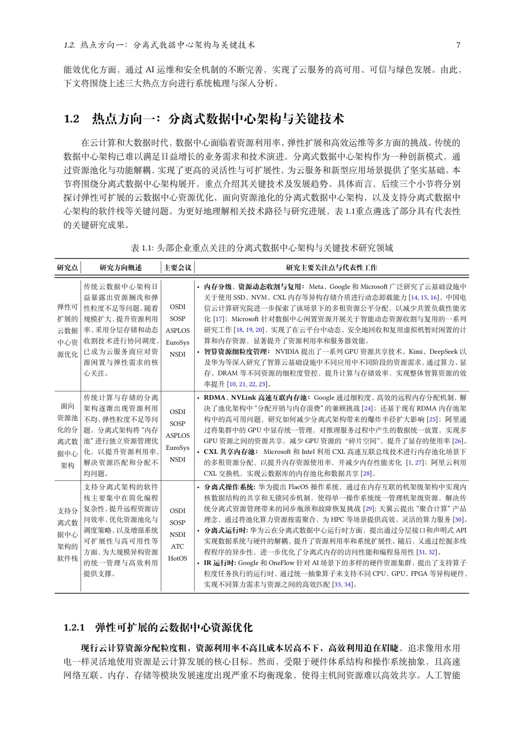
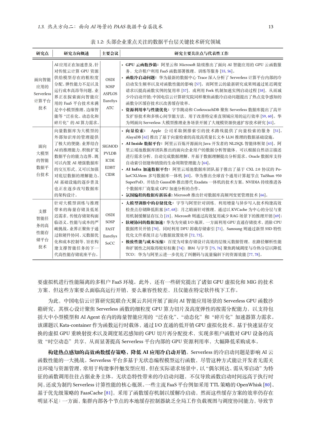
核心是实现无处不在的低延迟高性能算力,搭配可靠弹性算力与可演进的原生AI能力,构建融合化云网系统技术栈。落地挑战集中在多维度技术协同,包括泛在云网基础设施的一体化调度建模、分离式数据中心架构软硬件适配,以及AI应用云边端协同部署框架设计,同时需突破智算基础设施组网优化、云计算与AI算法深度双向融合的技术瓶颈。




















获取报告原文及海量企业数字化转型、大模型应用、新能源行业、碳中和、5G、元宇宙、区块链、智慧城市、短视频、微短剧等热门行业资料,专家PPT......等更多报告及行业方案、行业案例,请至星球:极光智库
【极光智库 | 你的职业成长加速器】 ——专注实战的行业知识共享社区
◆ 为什么选择我们?3大核心价值 ◆
✅ 省时:每日人工精选50+高质量报告
✅ 省钱:1个星球=10个垂直领域资源库(年省3000+订阅费)
✅ 省心:结构化知识库+行业术语词典
? 深度覆盖15+前沿领域:
AI大模型应用 | 企业数字化转型 | 新能源产业链 | 碳中和落地路径
5G+物联网 | 元宇宙商业场景 | 区块链技术 | 智慧城市解决方案
短视频运营指南 | 微短剧行业洞察 | 营销增长方法论...
? 会员专享资源库:
▷ 5000+份行业白皮书/案例集(含未公开内部资料)
▷ 300+套行业方案(商业计划书/可行性报告等)
? 加入我们你将获得:
1. 建立系统的行业认知框架
2. 获取决策支持的底层数据
3. 掌握先人一步的行业动向
▌常见问题解答
Q:适合哪些人加入?
→ 需要行业数据的市场人员 | 寻求转型机会的职场人 | 商业分析从业者 | 创新创业者
Q:资料如何获取?
→ 知识星球App端、网页端均已开放下载功能
让专业情报成为你的职场杠杆 与行业先行者共同进化 ↓↓↓
在星主的不断努力下,每周都会登上活跃星球榜前十,实际上作为一个资料分享的知识星球,意味着星主每天都是顶格在发很多的资料,加入本星球相当于加入10个专业星球!星球各行业资料分类标签见下图


资料领取方式:
本文获取方式:将文章分享至???圈,点击菜单栏“联系我们”,添加小客服领取哦



