不管怎样,祝您的生活明媚!
导读:
太空算力革命来袭!2026年,数据中心真的要"上天"了
朋友们,今天聊个听起来像科幻片的话题——太空算力!深企投这份新鲜出炉的《2026太空算力发展研究报告》我仔细研读后,最大的感受是:我们正在见证计算范式的一场彻底革命。作为从业十年的老分析人,我用大白话带大家看看这个领域正在发生的惊人变化。
一、什么是太空算力?从"天感地算"到"天数天算"的质变
简单来说,太空算力就是把数据中心搬到太空去。但这可不是简单的位置变换,而是整个计算逻辑的重构。
传统卫星是"天感地算"——在太空采集数据,传回地面处理。这种方式有个致命缺点:数据传输量太大,受限于星地通信带宽,高达90%的宝贵数据被迫丢弃。而且从采集到处理需要数小时甚至数周,完全跟不上现代应用对实时性的要求。
太空算力实现了"天数天算"——数据在太空直接处理,只把有价值的结果下传。响应时间从"小时级"压缩到"分钟甚至秒级"。比如森林火灾监测,卫星能在数秒内识别火情并报警,真正实现感知-分析-响应一体化。
二、为什么非要上天?地面数据中心的三大瓶颈
看到这里你可能会问:地面数据中心不是挺好的吗?还真不是。报告指出了地面数据中心面临的三大难题:
能耗瓶颈最要命。2030年全球数据中心用电量可能达到现在的3倍,占全球总用电量的4%以上。在美国,这个比例可能超过10%!AI驱动的电力需求激增与电网容量供给严重失衡。
散热难题同样棘手。AI芯片功耗密度飙升,传统风冷已到极限,液冷系统投资要增加30%-50%。更麻烦的是水资源消耗——一个40兆瓦的数据中心10年冷却用水就要170万吨。
土地资源也越来越紧张。好的数据中心选址既要电力充足,又要气候适宜,还要靠近用户,这样的地方越来越难找。
三、太空的天然优势:取之不尽的能源和完美的散热环境
相比之下,太空简直就是数据中心的"天堂":
能源优势太明显了。太空太阳能强度比地面高30%-40%,而且可以24小时发电,年发电量是地面的5倍以上。关键是边际成本趋近于零!
散热环境更是无可比拟。太空接近绝对零度的背景,提供了终极热沉。热量通过辐射直接排向宇宙深空,完全不需要水冷系统。
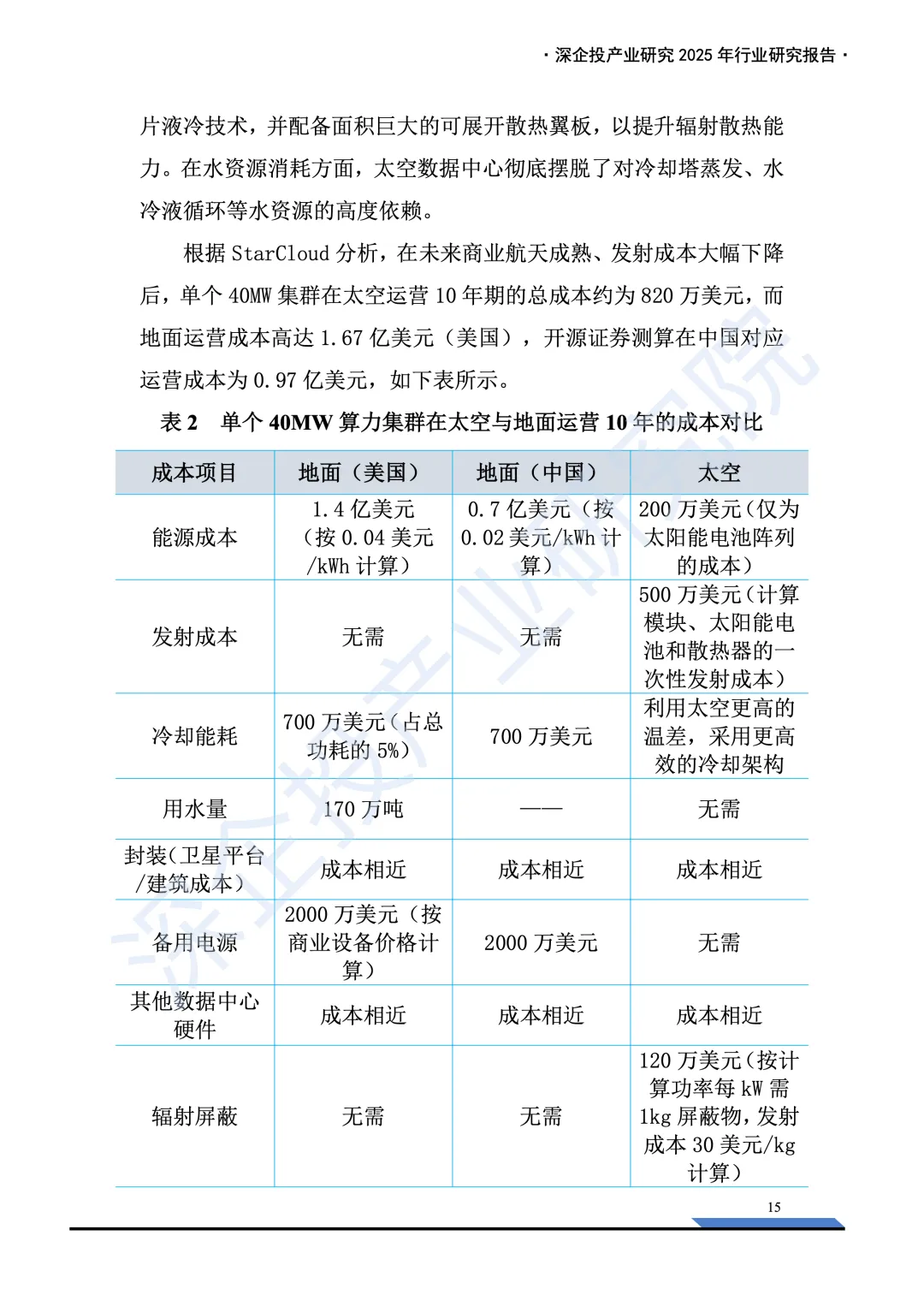
成本对比令人震惊:一个40兆瓦算力集群在太空运营10年总成本约820万美元,而地面运营需要1.67亿美元(美国)或0.97亿美元(中国)。20倍的成本差距,这就是上天的最大动力!
四、中美布局:两种路径,同一个未来
目前中美两国是太空算力的主要玩家,但走了不同的路:
美国是科技巨头主导的商业化路径。SpaceX计划通过星舰部署太空数据中心,目标4-5年内实现每年100GW部署。亚马逊要把AWS云搬到轨道上,Starcloud公司已经发射了搭载H100芯片的试验卫星。
中国是政府牵头的工程化路径。之江实验室的"三体计算星座"计划发射1000颗卫星,北京计划建设GW级太空数据中心,武汉大学的"东方慧眼"星座也在快速推进。
两种路径各有优势,但目标一致:抢占太空算力这个战略制高点。
五、技术挑战:八大难关待突破
当然,太空算力也面临严峻的技术挑战:
能源系统需要突破。要发展超轻量化、高效率的太阳能电池,当前重点攻关超薄HJT电池和钙钛矿/晶硅叠层电池。
材料器件要耐极端环境。太空的辐射、温度循环对电子器件是巨大考验,抗辐射加固技术是关键。
热管理需要创新。真空环境下只能靠辐射散热,需要发展大型可展开散热技术。
通信链路必须升级。星间激光通信要达到400Gbps以上速率才能满足需求。
此外还有储能技术、在轨运维、空间安全、轨道资源等挑战,个个都是硬骨头。
六、商业航天:降低成本的关键
太空算力能否商业化,关键看发射成本。目前SpaceX已将发射成本降至1500美元/公斤以下,目标是降到200美元/公斤。这个目标一旦实现,太空算力的经济性将全面超越地面。
中国商业航天正在快速追赶,朱雀三号、长征十二号甲等可回收火箭密集试验,为降低发射成本奠定了基础。
七、未来展望:2030年将是转折点
报告预测,到2030年太空算力将迎来爆发式增长。随着发射成本下降和技术突破,太空数据中心将从小规模试验走向大规模商用。
未来的计算生态将是"天地一体"的——地面数据中心与太空计算节点深度融合,根据任务需求动态调度算力。这种架构不仅能解决能源和散热问题,还能提供全球覆盖、低延迟的计算服务。
八、给投资者的建议
对于关注这个赛道的朋友,我有三个建议:
关注核心技术企业。特别是那些在抗辐射芯片、太空能源系统、激光通信等关键领域有突破的企业。
把握基础设施建设机会。火箭发射、卫星制造、地面站等基础设施环节将率先受益。
注意技术风险。太空环境复杂,技术挑战大,投资需要有耐心和风险意识。
朋友们,太空算力可能比我们想象的来得更快。这个赛道刚刚开启,现在关注正当时。谁能在这场太空计算革命中抢占先机,谁就能掌握未来十年的发展主动权。
以下内容来自互联网,关注公众号可免费下载 














































报告获取渠道如下:
① 联系我

① 扫码加入报告之家星球

*报告版权归属出版方,如侵权请联系删除


