基于2026年1月22日A股市场表现及资金流向,在此根据综合指数走势、板块轮动、资金动向及政策事件影响等多方面展开分析:
一、市场整体表现:成长引领震荡,量能小幅回暖
市场主要指数全天震荡走高,深市表现强于沪市,投资者风险偏好有所分化。
●主要指数:截至收盘,上证指数微涨0.14%,报4122.58点;深证成指上涨0.50%,报14327.05点;创业板指领涨1.01%,报3328.65点。
●量能变化:两市合计成交额约2.69万亿元,较前一个交易日(约2.6万亿)温和放量,显示在当前位置有增量资金试探性入场,但整体观望情绪仍在。
●市场广度:全市场超3373只个股上涨,呈现普涨格局,市场赚钱效应主要集中在主题板块,权重板块表现相对平淡。
二、板块热点分析:事件驱动领涨,新旧热点切换
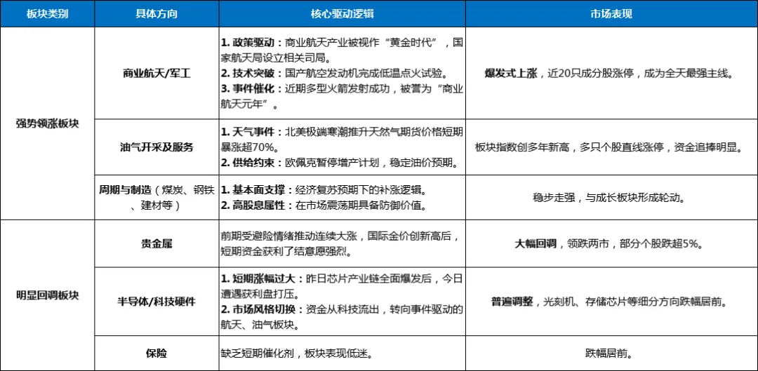
今日市场热点围绕国内外重大事件和政策催化展开,板块轮动速度较快,呈现“冰火两重天”的景象。

三、资金流向分析:主攻事件驱动,撤离短期涨幅过高板块
今日资金动向清晰反映了市场从“趋势追逐”向“事件博弈”的快速切换。
1.集中流入方向:主力资金大举涌入受明确事件催化的板块。据监测,早盘石油石化行业即获得超26亿元主力资金净流入。商业航天、军工领域也因政策与技术突破吸引大量短线博弈资金,推动板块内个股批量涨停。
2.集中流出方向:资金从前期连续大涨的板块中撤出。贵金属板块因国际金价高位震荡,遭遇显著获利了结。同样,昨日火爆的半导体产业链也出现资金流出,市场呈现快速轮动特征。
四、市场情绪与技术分析
1.市场情绪:整体情绪谨慎中带有一丝活跃。一方面,热点板块的涨停潮和超3500只个股上涨,维持了市场人气;另一方面,指数上行乏力,板块“一日游”特征明显,显示投资者追高意愿不足,更多是短线交易行为。机构观点也认为,当前市场处于“调整有支撑、上行有阻力”的纠结状态。
2.技术分析:
○沪指:在4100点上方获得支撑并收红,但上方接近前期高点区域,压力显著。短期均线逐渐走平,面临方向选择。
○创业板指:虽领涨反弹,但同样面临前高压力,且反弹量能并未显著放大,持续性有待观察。
○关键判断:当前市场整体处于震荡整固阶段。量能无法持续放大是制约指数突破的关键,部分机构观点指出,指数可能需要回踩如20日均线等关键位置,以消化获利盘和前期套牢盘。
五、投资策略建议
面对震荡轮动市,操作上应以结构性机会为核心,强调节奏与安全。
1.总体策略:“轻指数、重个股,避高就低”。避免在热点高潮时追涨,可关注资金从高位流出后,可能轮动到的低位且有基本面或政策预期的板块。
2.配置建议:
○进攻端(逢低布局):关注有真实订单和业绩支撑的高端制造(如机器人、专用设备)以及景气度有望反转的细分科技领域,等待其调整后的布局机会。
○防御端(均衡配置):重视高股息红利资产(如煤炭、公用事业)的稳定器作用。同时,对于有长期逻辑的商业航天、国防军工,应深入研究,在板块分化中寻找真正受益的核心标的,而非盲目追高。
3.风险提示:
○业绩验证期风险:1月下旬进入年报预告密集披露期,需警惕部分题材股业绩不及预期带来的估值回调风险。
○外部波动风险:欧美关税摩擦等外部不确定性可能持续扰动全球风险偏好。
○交易节奏风险:当前热点轮动极快,盲目追涨杀跌容易导致亏损,需严格控制仓位和交易节奏。
❖本报告基于1月22日市场数据客观分析,不构成直接投资建议。大家需结合自身风险承受能力,审慎做出投资决策。市场有风险,投资需谨慎。


