
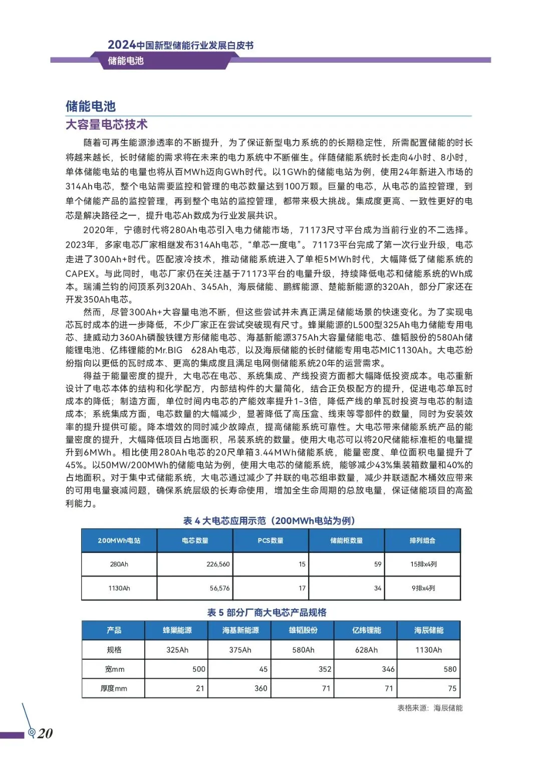
随着全球碳中和及能源转型进程的推进,新型储能在世界范围内正迎来前所未有的发展机遇。作为全球最大的能源生产和消费国,中国既面临着能源安全和环境可持续性的挑战,同时也蕴藏着巨大的发展潜力。
中国市场在全球储能市场中始终扮演着不可或缺的角色。中国储能新增装机规模已连续两年超过美国,成为全球储能市场新增占比最高的国家。根据EESA统计,2023年中国储能市场新增装机规模达到了51GWh,约占全球储能市场新增装机规模的49%,远超美国、欧洲、亚太等其他主要地区。与此同时,全球储能市场在近年来也呈现高度集中的趋势,全球储能市场CR3地区 (中、美、欧) 新增占比自2020年以来就一直维持在80%以上,尤其是2023年,达到了历史最高份额 (88%)。
(*文末附下载链接)






























































注:本文所涉文字及图片版权均属作者本人所有,根据国家版权局最新规定,纸媒、网站、微博、微信公众号转载、摘编,务必联系原作者。
文件下载点击下方链接:

转载、投稿、合作请联系 gaokj@neiic.com

国 创 联 能









关注小编不迷路 零碳直流共进步
扫描上侧二维码联系小编


