欢迎点击上方卡片,关注“源迈AI”公众号
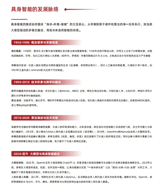
《2025人形机器人行业白皮书》由幸福招商行业研究院编制,系统梳理了“具身智能”从学术概念到万亿级产业赛道的完整演进。报告以“躯体觉醒”为隐喻,指出当大模型这颗“数字大脑”植入高性能关节、传感器与能源系统构成的“钢铁身躯”时,人形机器人正式跨越科幻边界,成为继计算机、智能手机、新能源汽车之后第四大通用技术平台。全书8大章节、104页、50余张产业链图谱,逐一拆解“大脑-小脑-肢体”技术栈、上游核心零部件成本结构、五路产业大军竞争格局以及“工业制造-商用服务-极端作业”三大场景阶梯式落地路径,并给出2024-2029年国内市场规模CAGR 93.6%、2040年全球需求100亿台、市场空间2 000亿美元的量化预测,为政府招商、企业布局、资本投资提供了一份“技术-商业-政策”三维坐标系下的权威路线图。













提示:实际操作时一定要详读原文。
关注源迈AI微信公众号
后台回复“资料”获取报告全文



https://t.zsxq.com/4ZaGP
适合人群:对AI人工智能感兴趣的读者!
星球简介:公众号源迈AI同步资源社群,帮助更多人快速迈入AI学习之门,提供大模型最新资讯、AI技术分享干货、业界典型实践案例,助你全面领跑同行,养成AI思维,跟上时代的超级个体。目前已有几百份文件。未来持续更新。
星球起步价198元,每满200人涨价一次,实际价值不会低于799元,一顿饭价格,早入就是有优势!
▲ 文章来源 :幸福招商
转载请注明来源。
▼ 本文仅代表作者本人观点
除标明来源外,图片、字体来源自网络
如有侵权请联系删除,谢谢
★ 欢 迎 分 享 到 朋 友 圈 哦 ★
?点赞、在看、分享,麻烦给个3连击哦!?


